“距離年假還有多少天了,只有50天了!”“今天怎麼才週二啊,距離週末還有好久啊。”諸如此類的對話可能是打工人的每日必聊。進入“工地”,開啟電腦,登入微信,就算開啟了“帶薪摸魚”的一天。一頓操作猛如虎,最後進度只有5%。
為什麼大家無法專心工作呢?美國冷泉港實驗室李波研究團隊的最新研究很好地解答了大家的疑惑。近日,該團隊將成果“Agenetically defined insula-brainstem circuit selectively controls motivationalvigor”發表於《Cell》。研究發現島葉皮層深層神經元(aICFezf2)到腦幹孤束核的神經環路在調控動力中發揮重要作用,揭示了島葉皮層神經元介導動力行為的神經基礎。通俗地講,不想工作,沒有動力,不是你的錯,這個“鍋”得由神經元來背。
![]()
19世紀早期,德國神經解剖學家JohannChristian Reil首次命名島葉皮層,隨後研究又發現這一腦區不僅參與處理味覺等感覺資訊,也具有調控情感和認知行為的功能。當島葉受損或出現功能異常,則可能導致動力下降,還與抑鬱症等心理和精神疾病密切相關。雖然先前研究表明,島葉可能參與調控動力相關的行為,然而其具體的神經環路基礎目前尚不清楚。
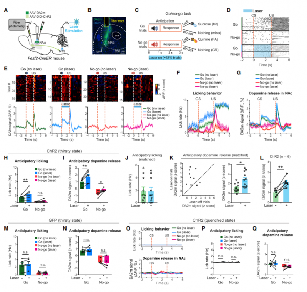
在本次研究中,研究人員標記了小鼠島葉皮層深層表達Fezf2基因的神經元,再透過體鈣成像觀察這群神經元的鈣活動變化。一組小鼠經過訓練後,它們一聽見特定的聲音刺激時,就會進行舔舐,從而收到蔗糖獎賞。透過調節行為學引數或改變小鼠的生理狀態(渴水程度、獎賞多少或限鹽),研究人員進一步調控小鼠獲取獎賞動力的強弱,實驗結果顯示許多神經元對不同的條件刺激表現出興奮性或抑制性反應,且條件刺激誘發的舔舐在兩個區塊中是相當的。
為了明確aICFezf2神經元和動機行動之間的關係,研究人員試圖在預期期間用光遺傳學專門抑制這些神經元。他們在aICFezf2神經元中選擇性地表達了光敏神經元抑制劑GtACR2或mCherry(作為對照),小鼠接受了“GO/NO-GO聯想任務”。GtACR2小鼠的光刺激在 “GO”試驗中導致了預期舔舐的急劇減少,而在“NO-GO”試驗中未受影響,但這是因為在這些試驗中舔舐的情況很少。mCherry組小鼠均未受影響。有趣的是,一旦GtACR2小鼠在 “連續舔舐”任務中開始舔舐,光刺激對正在進行的舔舐行為沒有影響。因此,抑制AaICFezf2神經元會降低獲得獎勵所需的預期舔舐,但不影響舔舐行為的運動能力,也就是說神經元調控不會影響小鼠舔舐的能力,但會影響它們完成這些行為的動力。
此前的研究已經發現,位於島葉皮層深層的錐體神經元會直接投射至腦幹。研究人員追蹤神經元的下游神經環路,發現其中一個特異的投射腦區是位於腦幹的孤束核(NTS)(傳統上,孤束核充當大腦傳遞味覺資訊的中繼站)。在接下來的研究中,利用透過光遺傳操控,他們測試了先前觀察到的aICFezf2神經元的功能是否是透過aICFezf2神經元到孤束核的環路實現的。RFR(小鼠在滾輪上跑動,以獲取獎賞)和GO/NO-GO聯想任務的結果共同表明,aICFezf2神經元到孤束核的活動能促進 “需求”,但不會影響人體正常狀態或自動產生行為。這證明了aICFezf2神經元的啟用功能確實是由上述神經環路來執行,抑制或啟用這一神經環路,可以減弱或增強個體的動力。進一步的實驗發現操控這一環路的神經活動並不會影響小鼠的進水量、攝食量,以及對於獎賞的價值編碼。
此外,他們還發現島葉Fezf2神經元到孤束核的神經環路對動力的調節作用受個體內在狀態、外在獎賞刺激的價值大小以及學習經驗影響。當小鼠處於溫飽狀態、獎賞刺激價值小或者小鼠還未學會獲得獎賞時,光遺傳啟用這一環路對動力行為的調控能力很弱。最後,研究人員透過同時進行光遺傳啟用實驗和光纖記錄伏隔核的多巴胺訊號發現,增強Fezf2神經元到孤束核神經環路的活性,可以增加多巴胺在伏隔核的釋放。
總而言之,該研究揭示了島葉參與調控動力的具體的神經環路機制。調控島葉到孤束核的神經環路可以減弱或增強個體動力,而不影響其他方面,這與傳統控制動力的神經環路存在顯著區別。這一發現可能為成癮、抑鬱症等相關精神疾病的治療提供了一個全新的方向和探索路徑。
End
參考資料:
[1]https://doi.org/10.1038/nrn894
[2]https://doi.org/10.1016/j.cell.2021.11.019
本文系生物探索原創,歡迎個人轉發分享。其他任何媒體、網站如需轉載,須在正文前註明來源生物探索。
