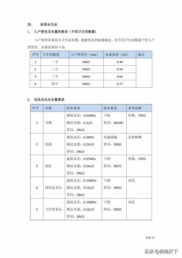
如您需要本文原版資料,請評論區回覆:管控要點
隨著集團住宅產品的不斷升級,精裝修專案越來越多,住宅機電系統的複雜程度越來越高,因而導致機電系統各專業之間、裝置安裝與土建及精裝修專業之間的協調關係越來越密切,由此引起機電問題的投訴案例也越來越多。
為了提煉精裝修住宅機電系統的設計理念,總結集團在精裝修住宅裝置配置方面的經驗和教訓,方便後續各事業部機電條線進行精裝修住宅的機電設計管控。集團技發部擬編制《精裝修住宅戶內機電設計管控要點》,旨在從設計源頭最佳化精裝修住宅機電配置,提高機電設計水平,儘量避免後期業主投訴,進一步提升集團精裝修住宅的品質。
