第十三屆全國人大常委會第三十二次會議對《中華人民共和國公司法(修訂草案)》進行了審議。12月24日,修訂草案向社會公開徵求意見。
![]()
根據修訂草案說明,現行公司法律制度存在一些與改革和發展不適應、不協調的問題,主要是:有些制度滯後於近年來公司制度的創新實踐;我國公司制度發展歷程還不長,有些基礎性制度尚有欠缺或者規定較為原則;公司監督制衡、責任追究機制不完善,中小投資者和債權人保護需要加強等。十三屆全國人大以來,全國人大代表共有548人次提出相關議案、建議,呼籲修改完善公司法;一些專家學者、有關部門等透過多種方式提出修改公司法的意見建議。
修訂草案共15章260條,在現行公司法13章218條的基礎上,實質新增和修改70條左右。主要修改7方面內容。
重點1:堅持黨對國有企業的領導
修訂草案規定:“國家出資公司中中國共產黨的組織,按照中國共產黨章程的規定發揮領導作用,研究討論公司重大經營管理事項,支援股東會、董事會、監事會、高階管理人員依法行使職權”。
同時,修訂草案繼續堅持現行公司法關於在各型別公司中根據黨章規定設立黨的組織,開展黨的活動,公司應當為黨組織的活動提供必要條件等規定。
重點2:完善國家出資公司特別規定
深入總結國有企業改革成果,在現行公司法關於國有獨資公司專節的基礎上,設“國家出資公司的特別規定”專章。
一是將適用範圍由國有獨資有限責任公司,擴大到國有獨資、國有控股的有限責任公司、股份有限公司。
二是明確國家出資公司由國有資產監督管理機構等根據授權代表本級政府履行出資人職責;履行出資人職責的機構就重要的國家出資公司的重大事項作出有關決定前,應當報本級政府批准;國家出資公司應當依法建立健全內部監督管理和風險控制制度。
三是,落實黨中央有關部署,加強國有獨資公司董事會建設,要求國有獨資公司董事會成員中外部董事應當超過半數;並在董事會中設定審計委員會等專門委員會,同時不再設監事會。
重點3:完善公司設立、退出制度
為完善公司設立、退出制度,修訂草案主要在四個方面作出規定。
一是新設公司登記一章,明確公司設立登記、變更登記、登出登記的事項和程式;同時要求公司登記機關最佳化登記流程,提高登記效率和便利化水平。
二是充分利用資訊化建設成果,明確電子營業執照、透過統一的企業資訊公示系統釋出公告、採用電子通訊方式作出決議的法律效力。
三是擴大可用作出資的財產範圍,明確股權、債權可以作價出資;放寬一人有限責任公司設立等限制,並允許設立一人股份有限公司。
四是完善公司清算制度,強化清算義務人和清算組成員的義務和責任;增加規定,經全體股東對債務履行作出承諾,可以透過簡易程式登出登記。
修訂草案第二百三十五條
貫徹落實黨中央關於完善中國特色現代企業制度的要求,深入總結我國公司制度創新實踐經驗,在組織機構設定方面賦予公司更大自主權。
一是突出董事會在公司治理中的地位,並根據民法典的有關規定,明確董事會是公司的執行機構。
二是根據國有獨資公司、國有資本投資運營公司董事會建設實踐,併為我國企業走出去及外商到我國投資提供便利,允許公司選擇單層制治理模式(即只設董事會、不設監事會)。公司選擇只設董事會的,應當在董事會中設定由董事組成的審計委員會負責監督;其中,股份有限公司審計委員會的成員應過半數為非執行董事。
三是進一步簡化公司組織機構設定,對於規模較小的公司,可以不設董事會,股份有限公司設一至二名董事,有限責任公司設一名董事或者經理;規模較小的公司還可以不設監事會,設一至二名監事。
重點5:完善公司資本制度
為提高投融資效率並維護交易安全,深入總結企業註冊資本制度改革成果,吸收借鑑國外公司法律制度經驗,豐富完善公司資本制度。
一是在股份有限公司中引入授權資本制,即股份有限公司設立時只需發行部分股份,公司章程或者股東會可以作出授權,由董事會根據公司運營的實際需要決定發行剩餘股份。這樣既方便股份有限公司設立,又給予了公司發行新股籌集資本的靈活性,並且能夠減少公司註冊資本虛化等問題的發生。
二是為適應不同投資者的投資需求,對已有較多實踐的類別股作出規定,包括優先股和劣後股、特殊表決權股、轉讓受限股等;允許公司根據章程擇一採用面額股或者無面額股;按照反洗錢有關要求,並根據我國股票發行的實際,取消無記名股。
三是增加簡易減資制度,即:公司按照規定彌補虧損後仍有虧損的,可以進行簡易減資,但不得向股東進行分配。
同時,加強對股東出資和股權交易行為的規範,維護交易安全。
一是增加股東欠繳出資的失權制度,規定:股東未按期足額繳納出資,經公司催繳後在規定期限內仍未繳納出資的,該股東喪失其未繳納出資的股權。
二是增加有限責任公司股東認繳出資的加速到期制度,規定:公司不能清償到期債務,且明顯缺乏清償能力的,公司或者債權人有權要求已認繳出資但未屆繳資期限的股東提前繳納出資。
三是明確瑕疵股權轉讓時轉讓方、受讓方的出資責任。
重點6:強化控股股東和經營管理人員的責任
落實黨中央關於產權平等保護等要求,總結吸收公司法司法實踐經驗,完善控股股東和經營管理人員責任制度。
一是完善董事、監事、高階管理人員忠實義務和勤勉義務的具體內容;
修訂草案第一百八十條
![]()
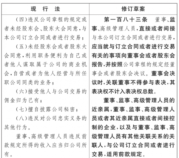
加強對關聯交易的規範,擴大關聯人的範圍,增加關聯交易報告義務和迴避表決規則。
修訂草案第一百八十三條
![]()
二是強化董事、監事、高階管理人員維護公司資本充實的責任,包括:股東欠繳出資和抽逃出資,違反本法規定分配利潤和減少註冊資本,以及違反本法規定為他人取得本公司股份提供財務資助時,上述人員的賠償責任。
三是增加規定:董事、高階管理人員執行職務,因故意或者重大過失,給他人造成損害的,應當與公司承擔連帶責任。
四是針對實踐中控股股東、實際控制人濫用控制地位侵害公司及中小股東權益的突出問題,借鑑一些國家法律規定,明確:公司的控股股東、實際控制人利用其對公司的影響,指使董事、高階管理人員從事損害公司利益或者股東利益的行為,給公司或者股東造成損失的,與該董事、高階管理人員承擔連帶責任。
重點7:加強公司社會責任
貫徹黨的十八屆四中全會決定有關要求,加強公司社會責任建設,增加規定:公司從事經營活動,應當在遵守法律法規規定義務的基礎上,充分考慮公司職工、消費者等利益相關者的利益以及生態環境保護等社會公共利益,承擔社會責任;國家鼓勵公司參與社會公益活動,公佈社會責任報告。(本文圖片來源均為全國人大網)
編輯:葉松
