這篇文章有些長,本來是想分三步寫出來的,但想想,還是一次性貼出來。辛苦閱讀了!
《理想的房子》是否偷了我的創作《你想的房子》?
朱燕/文
————————
一,被竊?
對於一個創作者來說,最厭惡的事情莫過於自己的作品被剽竊、抄襲,自己辛苦的創作未經許可被他人欺騙、使用。而我,一個從事過16年出版的作者,一直以為,寫好作品就行,我從沒想過,有一天,有人會偷我的創作?
時空是個很奇妙的東西,有時感覺冥冥之中有東西在指引著你。
2021年,雖然新型冠狀病毒的疫情沒有停止,且不斷地有變異的新毒株出現,但我每天習慣了早起看新聞、遛狗、寫作、和朱火火玩遊戲曬太陽的生活。而就在我要躺平的時候,11月29日的晚上,9點15分,鬼使神差,這個名叫《理想的房子》的電視劇網頁被無意中開啟展現在我的眼前。
第一眼我很驚訝,有片刻,我想真的這麼倒黴嗎?我的東西被人剽竊了?捊了一下思緒。關於這個電視劇的創作我曾發給過三個朋友,於是忙微信詢問。其中兩個朋友回覆說:“這明顯就是你的核,你的稿子都給過誰?”
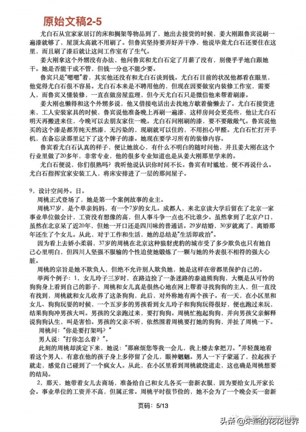
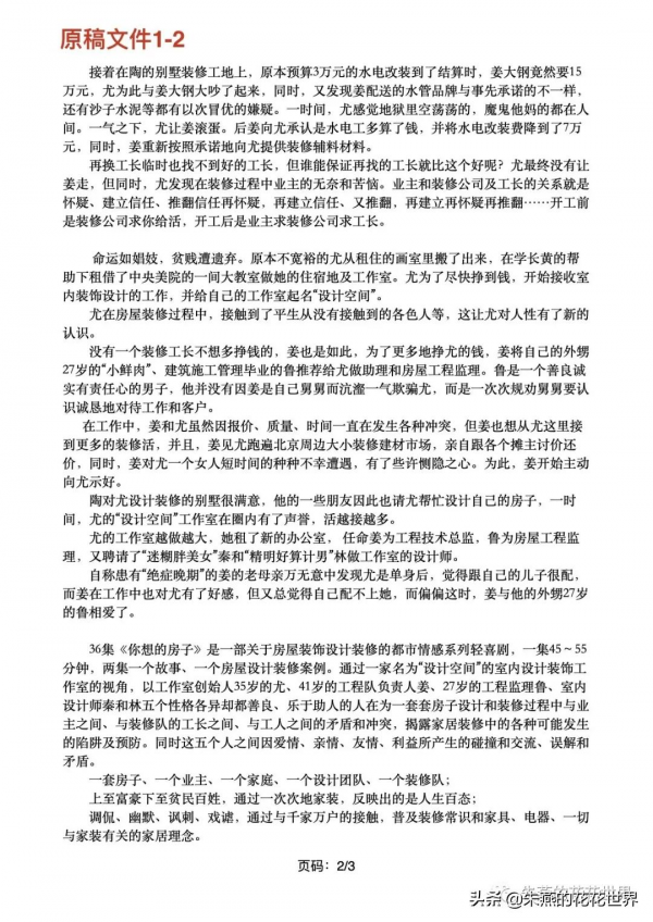
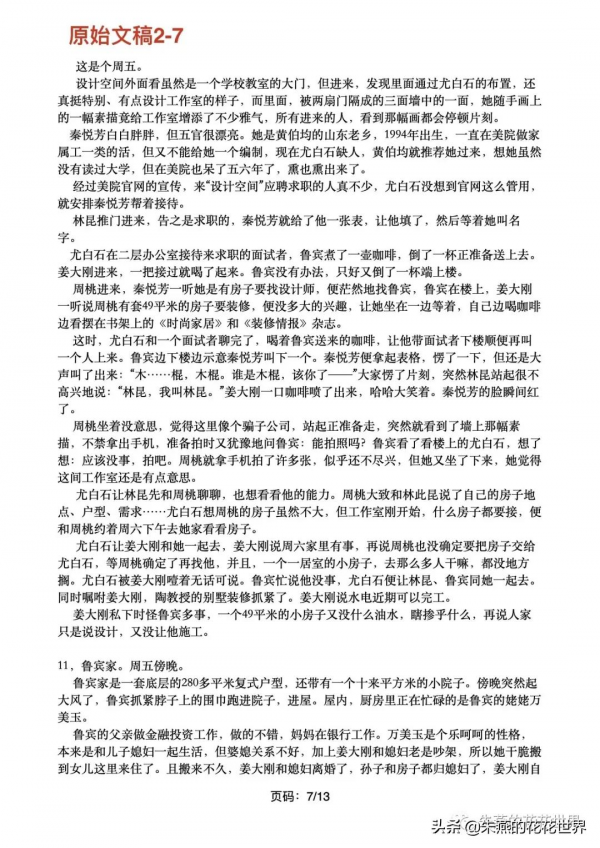
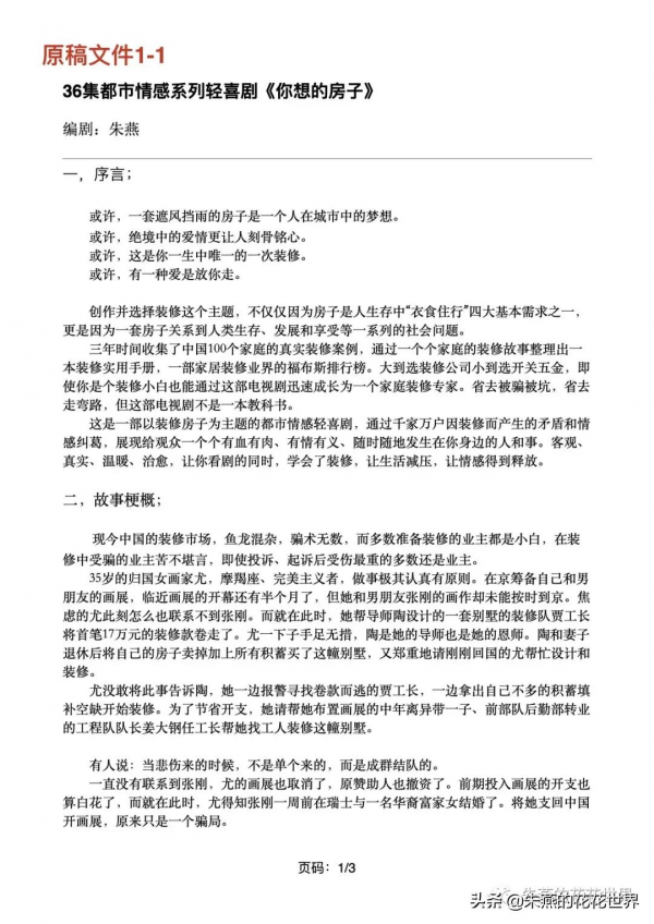
給過誰呢?
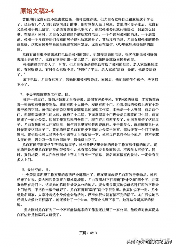
好吧,我先展示我的原始稿中的其中二篇,智慧的網友幫我辨識一下:
1,原始稿件1是大綱:
2,原始稿件2是一個分集概述。
二,抓賊?
接上篇我的創作被竊了?
我開始抓賊。
時間回到三年前,2018年4月份。我以自己的學識所長策劃原創電視劇,做了好幾個,《你想的房子》是其中一個。
根據上圖資料詳情,第一稿大綱建立時間是2018年4月23日。
第一稿大綱完成後,曾請一個著名編劇H老師幫我看看。H老師說創意不錯,應該會有市場,但H老師再三提醒我,不要傻乎乎地一下子寫成劇本,有人買、決定要了再寫。
Z老師是個製片人,以做電影為主。Z老師是第二個看此稿的人,我請Z老師幫忙推薦一下,是否有影視公司看中,願意買這個電視劇。
事情到製片人Z老師這裡暫時停了下來,隨後我忙著寫小說,忙自己的。
時間到了2019年5月,微博上一位自稱影視公司的吳先生私信我,說是Z老師推薦過來的。
隨後,我和這家影視公司的老闆L女士在Z老師家裡見面了。第二天,L女士微信上問我《你想的房子》的劇本要多少錢?我請她報價。她沒報價,隨後也沒有再提此稿。我是個臉皮薄的人,想L女士應該是沒看上,所以也沒有再主動聯絡L女士了。
出版人G老師是我出版圈的朋友,2019年8月,我跟G老師提到《你想的房子》,G老師說正好認識騰訊影業版權引進部的一個編輯,可以幫我推薦。於是,我將“原始稿件一”給了G老師。後來G老師回覆我,騰訊影業有興趣,並且,從哪天開始G老師一直催我寫更完整的大綱。我看了一下微信記錄:
1,2019年8月25日給過G老師《你想的房子》大綱,並詳談了我對這電視劇的想法,收集的100多個真實裝修案例故事,標題名字有《你想的房子》《理想的房子》《蜂巢製造》,我最滿意的是《你想的房子》這個標題。
2,2019年9月12日,又發給G老師更詳細的大綱。
3,從2019年9月到2020年元月,G老師一直在催我儘快寫完大綱,越詳細越好。G老師表示這個劇本騰訊影業有興趣。於是,2020年元月初給了G老師4集分集大綱及概述(原始稿件二)。
隨後新型冠狀病毒疫情爆發。大概是四五月份的時候,G老師回覆我說騰訊影業版權引進部解散了,那個編輯也離職了,此後,電視劇《你想的房子》也不了了之了。
以上是我的原創電視劇《你想的房子》大綱(原始稿件一)和4集分集大綱及概述(原始稿件二)給過的主要涉事人。
再把時間調回到2021年11月29日的晚上9點15分。當發現我的創作被竊後,我在9點20分將(圖一)分別發給這三個我直接給過稿子的老師:編劇H老師、製片Z老師、出版人G老師。
1,最先回復我的是編劇H老師,幾乎是秒回。
“你給過這家公司嗎?來往的記錄都有?抓緊跟他們溝通,留記錄……”從文字裡,可以感受到編劇H老師的焦急心情,H老師表示,如果我有需要,可以幫我引薦電視劇編劇協會相關的人。
2,第二個回覆我的是製片Z老師,回覆時間是晚上9點45分。
“完全是你的戲核,編劇是誰?你的劇本梗概還給過誰?微信往來都是證劇?……”製片人Z老師正在做一個電影后期,是忙裡偷閒趕忙回覆給我了。
3,出版人G老師,晚上10點零6分給我回復了。
“當時只給了騰訊影業的那位版權引進部的編輯呀,沒發給別人!而那位編輯因疫情去年也離職了,騰訊影業版權引進部也基本解散了。再說,你當時給我的一點文字大綱也不夠拍電視劇啊……”
我接著問G老師,那位騰訊影業版權引進部編輯的名字。G老師沒有回覆,我打電話過去,也沒接,然後微信我說太晚了,明天抽空查下郵箱。
第二天,11月30日。
一大早,請出版人G老師幫我查查:一、稿子給了騰訊影業版權引進部的誰?二、傳稿的郵件截圖給我,我要留證據。G老師回覆上午約了人,下午再幫我查郵件。我再次問稿子給了誰叫什麼名字?依舊沒有回覆。我想G老師很忙,便沒有再催促。
18點12分,G老師回覆說下午沒空查郵件,晚上給我。到了20點26分,G老師轉給我一個郵件,證明給騰訊影業版權引進部發過的稿子。同時又微信電話我說,我給的東西太少,人家拍不了。當然,這次將對方的名字告訴我了“某某燕女士”。G老師再三告訴我,和某某燕女士不算朋友,也就是隔著其他朋友吃過飯局而已。我說,因為這個分集大綱和概述,是某某燕女士向G老師要求我寫的,並催的急,我也只給過G老師。能不能請G老師問問某某燕女士是否給過別人,或者討論的時候,有不良人拿出去了。
G老師猶豫了,覺得這樣打擾某某燕女士不太好,但最終還是同意了。
隨後晚上約11點的時候,G老師打來電話,大意是說:某某燕女士說給的資料太少就沒有往前推進,她是和搭檔分工的,她負責對接作家編劇,搭檔對接影視公司和平臺。
事情就到這裡了。
後來,和G老師這個電話東扯西拉打到凌晨12點多。
第三天,12月1日。
我將整個事情又捊了一遍。
1,2018年4月,我想做原創電視劇,透過一段時間收集資料,寫了《你想的房子》故事大綱後,找到編劇H老師,指點一二。
2,同月,將大綱給了製片人Z老師幫忙推薦。
3,2019年5月與製片人Z老師推薦的影視公司老闆L女士在Z老師家中見面。
4,L女士微信讓我報價。我請她報價,她沒有報價。
5,2019年8月,出版人G老師覺得這個故事和創意都不錯,推薦給騰訊影業版權引進部某某燕女士。
6,同年9月,出版人G老師讓我再寫詳細點,我便又寫了更詳細的內容給G老師。
7,2019年底,出版人G老師傳達騰訊影業有意向,一直催促寫更詳細的故事大綱,同時索要案例。表示有個詳細梗概和案例就可以推進。
8,2020年元月初,將4集分集大綱和概述給出版人G老師。
9,2020年約四五月,向G老師詢問《你想的房子》。告之,騰訊影業版權引進部解散,某某燕已離職。
10,2021年11月29日晚,無意中發現電視劇《理想的房子》已拍完電視劇。
我的分析:
1,從情誼分析:
和編劇H老師相識於2004年。和製片人Z老師相識2002年。和出版人G老師相識於2000年。我與這三位老師有著20年上下的友誼。我是個對朋友熱誠相見、用人不疑的人,我相信這三位老師也是一樣的。
2,從利益分析:
編劇H老師和製片人Z老師在行業內都是有地位的人,這點小利不會入眼,並且如果幫我推薦,不管成不成,一定是想讓我知道的。出版人G老師曾和我同在出版圈,抬頭不見低頭見,並且在出版業我也算是幫過G老師很多的人。文化圈說大不大,說小不小,我與這三位老師在工作上都有過合作。
3,從細節分析:
明確對我的創作《你想的房子》有興趣的有兩個:一個製片人Z老師推薦的影視公司老闆L女士,一個就是騰訊影業版權引進部的某某燕。但L女士只看過“原始稿件一”,而某某燕是曾向G老師追要過後續內容的人,也是我唯一給過4集分集大綱及概述的人。
到這裡,我給L女士發去微信,問她是否將此稿給過別人,她很快回復,沒有給過別人。
我相信她。一、她是製片人Z老師的朋友,她和Z老師之間有利害及利益關係;二,L女士的影視公司是上市公司,如果發生這樣明顯的偷竊創作行為,對公司影響不好,也影響她在同行中的聲譽。
那麼,現在最後的一點就在騰訊影業版權引進部的某某燕身上了 。
當然,不一定是她偷了我的創作,也可能是與她相識的人?
不過,這都是猜測。
三,破案?
一個人,左手拿了你不該拿的東西,右手一定會不經意地失去一些東西。
我堅信,善良一定能避邪。
我懷疑我的創作《你想的房子》被竊了?要如何破案呢?誰是竊賊?
網上能查到的資料有限?
這三張圖是網路截圖。
我能查到的:
1,電視劇《理想的房子》是“北京左城右隅影視文化傳媒有限公司出品的。
2,電視劇《理想的房子》官方微博成立時間不長。
3,電視劇《理想的房子》約2021年元月份立的項,8月25日開拍。9月20日殺青。
4,電視劇《理想的房子》,導演崔亮,編劇相月紅。
……以上這家影視公司和人我從來沒有聯絡過,第一次知道。
後來,我想單獨問問某某燕女士,我向出版人G老師要她的聯絡方式,G老師說沒有電話,只有微信,但不太方便給我。事情暫時到這裡了。
關於懷疑電視劇《理想的房子》偷竊了我的創作,我先大約分析到這裡。
在我的原創電視劇《你想的房子》中,我曾跟出版人G老師聊過,我想像《你想的房子》這個電視劇兩集一個真實案例故事,故事上(裝修行業)埋坑,故事下填坑。每個故事介紹一個裝修材料、識別和技術規格。比如:第一個故事,說的是油漆;第二個故事說地板;第三個故事說實木及全屋傢俱的利弊等等。為了這些資料,我加入了很多工長群、家裝群、設計群、輔料群……
還有為寫好這個劇本,我走到哪裡都拿個本子,想起什麼就記下來。
我研究各個家裝APP,看很多關於家裝的電視節目,比如:日本的“全能住宅改造”,英國的“交換空間”,美國的“Trading Spaces(改頭換面)”,澳大利亞的“超級住家”,德國的“理想的房子”等等。
我是個認真仔細的人,哪怕幾千字的大綱,都是我看了近百萬字的資料寫出的。
所以,我極其討厭這種偷竊他人創作的卑劣行為。
但在中國,似乎剽竊懲罰極低,而影視圈更是氾濫成災。
希望有機會能懲治那些竊取別人勞動的人,不是你的東西切勿拿取,善良一定能避邪!
這是我記錄原創電視劇《你想的房子》的筆記本中的少許影像。
我是個作者,寫作可以,抓賊真不行。
這個案子先破到這裡。太長了,辛苦閱讀。
————
