來源:住建部、建築業那點事兒、青山駿騰等
11月19日,住建部發布徵求意見稿,對《建設工程工程量清單計價規範》(GB50500-2013)進行了修訂,形成《建設工程工程量清單計價標準》(徵求意見稿)。
此次意見稿,全文共82頁,對2013清單計價規範進行了部分修訂。相信在不久之後就會公佈修訂後的清單計價規範。
本標準修訂的主要內容是:
1.刪除了“工程造價鑑定”、“合同解除的價款結算與支付”兩章;
2.增加了“施工過程結算”、“工程量清單缺陷”等術語;
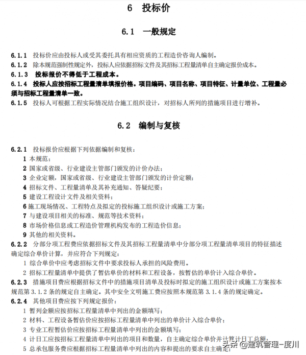
3.調整了最高投標限價、投標報價的編制依據;
4.修改了綜合單價構成、計量計價風險、單價合同與總價合同的計價規則以及合同價格的調整、支付、結算等內容。
本次擬修訂安全文明施工費相關規定:
住建部擬調整安全文明施工費的規定,由原來的發包人應在工程開工後的28天內預付不低於當年的安全文明施工費總額的50%,變為應在開工後28天內預付安全文明施工費總額的50%給承包人。
▲新版清單計價相關規定截圖
在2013版《建設工程工程量清單計價規範》中,關於安全文明施工費相關規定為發包人應在工程開工後的28天內預付不低於當年的安全文明施工費總額的50%,其餘部分與進度款同期支付。
▲2013版清單計價相關規定截圖
其他相關修訂內容
增加了“施工過程結算”、“工程量清單缺陷”等術語。
- 施工過程結算:發包人和承包人根據有關法律法規規定和合同約定,在過程結算節點上對已完工程進行當期合 同價格的計算、調整、確認的活動。
▲新版清單計價相關規定截圖
▲2013版清單計價相關規定截圖
- 工程量清單缺陷:總價合同履行期間,合同對應的工程範圍、建設工期、工程質量、技術標準等實質性內容 未發生變化的,合同價格不因招標工程量清單缺陷而調整。
▲新版清單計價相關規定截圖
▲2013版清單計價相關規定截圖
調整了最高投標限價、投標報價的編制依據
- 最高投標限價編制:
▲新版清單計價相關規定截圖
- 投標報價編制:
▲新版清單計價相關規定截圖
▲2013版清單計價相關規定截圖
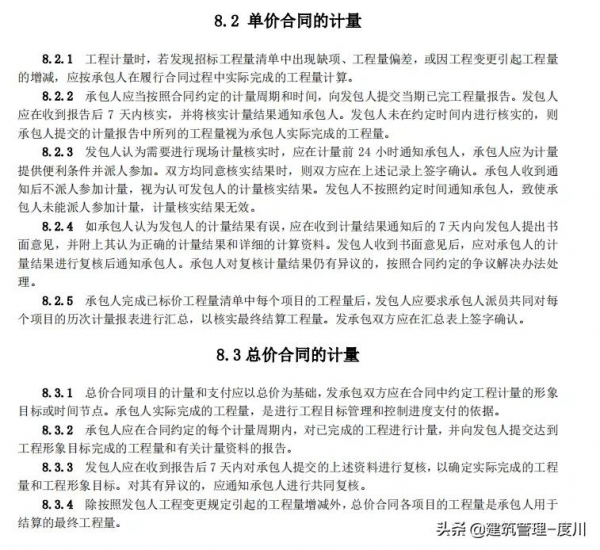
修改了綜合單價構成、計量計價風險、單價合同與總價合同的計價規則以及合同價格的調整、支付、結算等內容。
- 計量計價風險:
▲新版清單計價相關規定截圖
▲2013版清單計價相關規定截圖
- 單價合同與總價合同的計價規則:單價合同計價中8.2.1修改為“單價合同進行計量時,當出現工程量清單缺陷引起工程量增減,或因工程變更引起工程量增減時,按承包人在履行合同義務中實際完成的工程量計算。”總價合同工程的工程量計算修改為按以下規定計算:1.除工程變更以外,總價合同各專案的工程量應為承包人用於結算的最終工程量,由於工程 量清單缺陷引起工程量增減的,工程量不作調整;2.工程變更引起工程量增減的,按承包人完成變更工程的實際工程量確定。
▲新版清單計價相關規定截圖
▲2013版清單計價相關規定截圖
合同價格的調整:
▲新版清單計價相關規定截圖
▲2013版清單計價相關規定截圖
