目前,人們對生物衰老和疾病的研究層出不窮,但多數聚焦在DNA突變上,而對翻譯錯誤的作用的研究和理解要少很多。實際上,蛋白質的翻譯錯誤是基因表達中最容易出現的錯誤,其頻率是DNA突變的成千上萬倍。
蛋白質內穩態失衡是老化和年齡相關疾病的一個關鍵因素,翻譯是其關鍵決定因素之一。因此,在生物衰老的背景下,提高對翻譯錯誤的生物學影響的理解是非常必要的。然而,翻譯錯誤很少在多細胞生物生理學的背景下進行研究。此外,如何調節蛋白質合成的保真度來增加多細胞生物的壽命仍為不解之謎。
2021年9月14日,英國倫敦大學學院Ivana Bjedov、Filipe Cabreiro等研究人員合作在《細胞—代謝》雜誌上線上發表了題為“Increased fidelity of protein synthesis extends lifespan”的文章,揭示了增加蛋白質合成的保真性可延長壽命。
![]()
DOI: 10.1016/j.cmet.2021.08.017
蛋白翻譯保真度由核糖體解碼中心決定,其中RPS23蛋白對翻譯準確性起著重要的作用,因為它在結構域關閉和將氨基醯tRNA插入肽基轉移酶中心等過程中不可或缺。因此,研究人員使用不同的資料庫對從古細菌到真核生物的RPS23進行了廣泛的無偏性系統發育分析,發現RPS23核糖體的KQPNSA區域有一個賴氨酸殘基非常保守,但存在賴氨酸(K)到精氨酸(R)的替換,為了研究這種單位點改變與翻譯準確性之間的聯絡,研究人員使用CRISPR/Cas9在果蠅RPS23的KQPNSA區域引入了一個K60R突變。
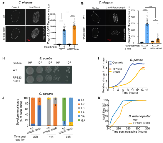
實驗結果顯示,與對照組相比,RPS23 K60R果蠅的翻譯準確率有所提高。在對照組果蠅的衰老過程中,這種位點突變的錯誤顯著增加,但野生型和RPS23 K60R突變體之間的翻譯水平沒有變化。這些發現表明,翻譯干預可以在不影響全域性翻譯的情況下提高準確性,而在多細胞後生動物中,由進化自然選擇的唯一超精確突變不會損害整體翻譯。
隨後,研究團隊在酵母、蠕蟲和蒼蠅中探討了這種突變的生理後果。因為錯誤的氨基酸的加入,特別是在蛋白質的催化位點可能會導致有害的後果,蛋白質的錯誤會增加摺疊或蛋白質降解所需的額外能量。而事實上,研究人員在實驗中觀察到,RPS23 K60R突變顯著提高了酵母、蠕蟲和蒼蠅在熱脅迫下的存活率,反映了它們提高的蛋白質抑制能力,並且RPS23 K60R突變體在酵母、蠕蟲和蒼蠅中具表現出了發育遲緩性。
最後,研究人員提出了“提高翻譯保真度是否可以促進單細胞和多細胞生物的壽命延長”的問題。重複檢測中發現,在酵母、蠕蟲和蒼蠅中觀察到RPS23 K60R突變體的壽命延長。這種單點突變介導的壽命延長為9%-23%。而使用負向地理趨向性或攀爬試驗測量了老化過程中蒼蠅的健康狀況的資料顯示,隨著時間的推移,不斷攀升的產能整體下降,但與對照組相比,RPS23 K60R果蠅的爬升有所改善,表明突變體在衰老過程中更健康。
此外,研究人員表明,抗衰老藥物如雷帕黴素、Torin1和曲美替尼能減少翻譯錯誤,雷帕黴素能進一步延長RPS23超精確突變體的生物體壽命。這意味著不同的藥理抗衰老療法有統一的作用模式。
總之,本篇文章對核糖體解碼中心的關鍵蛋白RPS23進行系統發育分析,並引入真核生物RPS23同源物,這種突變在酵母、蠕蟲和蒼蠅中導致了準確的翻譯,以及熱休克抗性和更長的壽命。這些發現為尋找新的翻譯準確性干預措施以改善衰老鋪平了道路。
End
參考資料:
[1]https://www.cell.com/cell-metabolism/fulltext/S1550-4131(21)00417-4
本文系生物探索原創,歡迎個人轉發分享。其他任何媒體、網站如需轉載,須在正文前註明來源生物探索。
