第一章 行業發展概況
1.1 基礎硬體
基礎硬體包括 CPU、GPU、儲存器。
CPU 是計算機運算與控制核心,Intel、AMD 主導的 X86 架構與 Acorn 主導的 ARM 架構是全球主流的,也是商用化程度最高的 CPU 架構。國內廠商透過指令集授權或 IP 核授權方式獲取技術並進行 CPU 研發與設計,目前國內主要 CPU 廠商包括龍芯 (MIPS)、華為鯤鵬 (ARM)、飛騰 (ARM)、海光 (AMD)、兆芯 (VIA)、申威 (Alpha)。
GPU 是計算機圖形處理器的核心組成部分,包括整合 GPU 和獨立 GPU 兩大類。Intel 佔據全球整合 GPU大部分份額,Nvidia、AMD 統領全球獨立 GPU 市場。景嘉微目前是我國國產 GPU 市場的主要參與者,其產品正由軍用向民用滲透。
儲存器是計算機資料儲存中心,按用途可以分為主儲存器(記憶體)和輔助儲存器,DRAM 記憶體和 Flash 快閃記憶體為當前主流儲存器。儲存市場較為分散,國內廠商份額逐步上升。國內主要儲存器廠商包括同有科技(通用儲存)、易華錄(藍光儲存)、紫晶儲存(光儲存)。
1.2 基礎軟體
基礎軟體包括作業系統、資料庫、中介軟體。
作業系統是自主可控生態構建的核心,是最基本和最重要的基礎性系統軟體,目前 Widows 和 Adroid 分別佔據全球桌面和移動端 OS 領導地位。Linux免費開源,廠商可基於 Linux 核心釋出發行版作業系統,目前國產作業系統均是 Linux 發行版。麒麟 OS 和統信 UOS 是國內最重要的國產作業系統,其他廠商還包括普華軟體、中科方德、中興新支點。
資料庫是一個按資料結構來儲存和管理資料的計算機軟體系統,我國國產資料庫主要廠商包括南大通用、武漢達夢、人大金倉、神舟通用。
中介軟體是分散式架構必要的基礎軟體,處於各類應用與作業系統之間,政府、金融、電信等行業需求較多
圖 基礎設施(基礎軟體、基礎硬體)
資料來源:資產資訊網 千際投行 iFinD 國海證券
圖 計算機產業鏈
資料來源:資產資訊網 千際投行 iFinD 國海證券
1.3 自主可控產業鏈
自主可控產業鏈可以分為基礎硬體(CPU、伺服器、儲存、網路裝置)、基礎軟體(作業系統、資料庫、中介軟體)、應用軟體(消費類軟體、企業服務)三大類。
圖 IT產業核心基礎設施及典型企業
資料來源:資產資訊網 千際投行 國海證券
第二章 商業模式和收入模式
2.1 產業鏈
2.1.1 基礎硬體產業鏈
圖 計算機基本硬體
資料來源:資產資訊網 千際投行 國海證券
圖 國產CPU的三種路徑
資料來源:資產資訊網 千際投行 國海證券
圖 GPU的分類
資料來源:資產資訊網 千際投行 國海證券
圖 儲存器的分類
資料來源:資產資訊網 千際投行 國海證券
2.1.2 基礎軟體產業鏈
圖 國產作業系統
資料來源:資產資訊網 千際投行 國海證券
圖 資料庫分類
資料來源:資產資訊網 千際投行 國海證券
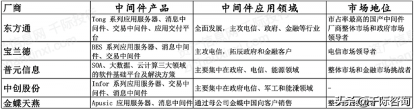
圖 國產主要中介軟體廠商
資料來源:資產資訊網 千際投行 國海證券
2.2 商業模式
目前我國規模化佈局自主可控的主要為四大 IT 集團,分別為中國電子集團(CEC)、中國電子科技集團(CETC)、中科院系和華為。
圖 自主可控四大IT集團佈局
資料來源:資產資訊網 千際投行 國海證券
圖 華為收入成本分析
資料來源:資產資訊網 千際投行
表 東方通收入成本分析(單位:萬元)
資料來源:資產資訊網 千際投行 東方財富
表 普元資訊收入成本分析(單位:億元)
資料來源:資產資訊網 千際投行 東方財富
表 中科曙光收入成本分析(單位:億元)
資料來源:資產資訊網 千際投行 東方財富
2.3 技術發展
在軟體產業發展模式上,和美國以及日本相比,我國的軟體設計能力薄弱,尚不足以設計出可以和國外優秀軟體公司匹敵的軟體產品,市場競爭力相對薄弱。與印度、愛爾蘭、以色列等國家相比,我國軟體國際化政策導向不明顯、不清晰、不強烈,軟體出口比重小。
近些年來,中國政府對軟體行業的扶持力度不斷加大,隨著技術的不斷進步與創新,未來軟體行業技術將呈現網路化、服務化、智慧化、平臺化以及融合化的發展趨勢。
圖 軟體發展趨勢
資料來源:資產資訊網 千際投行 前瞻產業研究院 賢集網
圖 GICS軟體行業專利總量TOP10
資料來源:資產資訊網 千際投行 iFinD
圖 GICS技術硬體與裝置行業專利總量TOP10
資料來源:資產資訊網 千際投行 iFinD
2.4 政策和監管
2.4.1 硬體行業
我國計算機與硬體行業的主管部門為國家工業和資訊化部,研究擬定國家資訊產業發展戰略、方針政策和總體規劃,並推進產業結構戰略性調整和最佳化升級;擬定本行業的法律、法規和標準,釋出行政規章並組織實施。
行業自律組織為中國電子元件行業協會。
中央經濟工作會議把強化國家戰略科技力量、增強產業鏈供應鏈自主可控能力列為明年前二工作重點。圍繞科技發展的政策正在穩步推進。自主可控產業景氣度有望超出市場預期。
根據工信部十二五產業技術創新規劃,計算機硬體及軟硬一體產業方面擬重點開發:計算機產品工業設計、主機板製造、輕薄便攜、低功耗、觸控技術,工業控制計算機體系結構;空中交通管制技術;地面數字電視關鍵技術,數字音影片編解碼技術,藍光高畫質光碟技術,數字版權管理技術,數字內容保護技術,家庭閘道器技術,家用電子裝置互聯技術,統一的多業務認證平臺技術。
2.4.2 軟體行業
我國軟體和資訊科技服務業的行政主管部門是國家工業和資訊化部,其主要職能為:研究擬定國家資訊產業發展戰略、方針政策和總體規劃;擬定本行業的法律、法規,釋出行政規章;組織制訂本行業的技術政策、技術體制和技術標準等。
行業自律組織是中國軟體行業協會及各地方協會、各領域分會。
中國軟體行業協會主要職能為:受主管部門委託對各地軟體企業認定機構的認定工作進行業務指導、監督和檢查,並負責軟體產業的市場研究、資訊交流、諮詢評估、行業自律、政策研究等方面的工作。
行業主要法律法規和政策有《計算機軟體保護條例(2013 修訂)》《計算機軟體著作權登記辦法》《中華人民共和國著作權法》《關於促進積體電路產業和軟體產業高質量發展企業所得稅政策的公告》《電子資訊產業調整和振興規劃》《國務院關於積極推進“網際網路+”行動的指導意見》《“十三五”國家資訊化規劃》《國務院關於深化“網際網路+先進位制 造業”發展工業網際網路的指導意見》《工業和資訊化部關於進一步推進中小企業資訊化的指導意見》《國務院關於印發新時期促進積體電路產業和軟體產業高質量發展若干政策的通知》等。
第三章 行業估值和全球龍頭企業
3.1 行業綜合財務分析和估值方法
國產軟硬體行業估值方法均可以選擇市盈率估值法、PEG估值法、市淨率估值法、市現率、P/S市銷率估值法、EV / Sales市售率估值法、RNAV重估淨資產估值法、EV/EBITDA估值法、DDM估值法、DCF現金流折現估值法、NAV淨資產價值估值法等。
圖:GICS軟體與服務行業綜合財務分析
資料來源:千際投行 資產資訊網 Choice
圖 GICS技術硬體與裝置行業綜合財務分析
資料來源:千際投行 資產資訊網 Choice
3.2 行業發展及風險管理
隨著軟體國產化及企業資訊化的不斷推進,軟體基礎平臺市場成長迅速,行業景氣度的提升使得行業內某些公司的規模和競爭力不斷提高,同時市場新進入的競爭者會逐步增加。
基礎軟體和資訊保安業務面臨著激烈的市場競爭。在國內基礎軟體中介軟體領域,IBM、Oracle國外軟體企業仍然所佔市場份額最高,其市場佔有率高的主要原因在於品牌影響力、技術積累及其在資料庫、伺服器領域良好的配套支援。同時,軟體和資訊科技服務業屬於智力密集型行業,面臨人員流動大、知識結構更新快等人力資源管理方面的問題。
硬體行業特徵主要表現在以下幾點:
(1) 區域性特徵
資訊科技與地方經濟發展水平息息相關,北京、上海、廣州、深圳作為中心城市需求持續旺盛,江浙等經濟發達省份和成渝等經濟活躍地區的資訊化建設需求也很突出。
隨著“京津冀”、“長三角一體化”、“粵港澳大灣區”、“成渝城市群”等區域協同發展戰略的實施,國家中心城市的進一步擴容,各地區的資訊化建設需求正在進一步擴張中。
大資料產業亦成為中西部地區經濟發展的新龍頭,顯著地拉動了對資訊化產品和技術的需求。
(2) 知識密集型特徵
▷ 生產技術和生產工藝建立在先進的科學技術基礎上,資源消耗低;
▷ 科技人員在職工中所佔比重較大,勞動生產率高;
▷ 產品技術性能複雜,更新換代迅速。
(3) 資金密集型特徵
研發投入、原材料採購、生產銷售、技術服務等各個業務環節,都需要大量資金先期投入,而由於資訊化建設專案實施週期相對較長、上下游結算存在時間差異,導致企業生產經營過程中會佔用大量營運資金。
(4) 季節性特徵
以銷定產的生產模式以及專案的實施和驗收呈現出明顯的季節性特徵。
3.3 中國主要參與者
表 中國軟體與服務行業內總股本金額TOP10公司
資料來源:資產資訊網 千際投行 Choice
表 中國技術硬體與裝置行業內總股本金額TOP10公司
資料來源:資產資訊網 千際投行 Choice
1/ 世紀華通 [002602]
浙江世紀華通集團股份有限公司成立於2005年,2011年7月在深圳證券交易所成功上市。是國內A股市場上規模最大的遊戲公司之一,主營業務為互聯網遊戲和汽車零部件。旗下游戲產業包括盛趣遊戲、點點互動、天遊、七酷等,產品覆蓋全球200多個國家和地區,全球遊戲註冊使用者超30億。
2/ 360公司
致力於成為網際網路和安全服務提供商。公司創立於2005年,是網際網路免費安全的倡導者,先後推出360安全衛士、360手機衛士、360安全瀏覽器等安全產品。隨著全社會、全行業數字化程度的深化,“大安全”時代加速到來,360以“讓世界更安全更美好”為使命,致力於實現“不斷創造黑科技,做全方位守護者”的願景。
3/ 湯姆貓 [300459]
浙江金科文化產業股份有限公司成立於2007年6月,2015年5月在深圳證券交易所創業板上市。公司是以“會說話的湯姆貓家族”為核心的全棲IP運營商,是一家線上與線下、娛樂與教育、衍生品與授權、樂園與專賣店協同發展的網際網路生態型企業。 公司旗下擁有多家移動網際網路高科技企業,其中包括4家國家級高新技術企業及全球著名網際網路高科技企業 Outfit7。
4/ 京東方A
京東方科技集團股份有限公司創立於1993年4月,是一家為資訊互動和人類健康提供智慧埠產品和專業服務的物聯網公司。核心事業包括埠器件、智慧物聯、智慧醫工三大領域。
5/ 工業富聯
富士康工業網際網路股份有限公司是全球領先的通訊網路裝置、雲服務裝置、精密工具及工業機器人專業設計製造服務商,為客戶提供以工業網際網路平臺為核心的新形態電子裝置產品智慧製造服務。
公司致力於為企業提供以自動化、網路化、平臺化、大資料為基礎的科技服務綜合解決方案,引領傳統制造向智慧製造的轉型;並以此為基礎構建雲計算、移動終端、物聯網、大資料、人工智慧、高速網路和機器人為技術平臺的“先進製造+工業網際網路”新生態。
6/ 華為
華為創立於1987年,是全球領先的 ICT(資訊與通訊)基礎設施和智慧終端提供商。目前華為約有19.7萬員工,業務遍及170多個國家和地區,服務全球30多億人口。
華為致力於把數字世界帶入每個人、每個家庭、每個組織,構建萬物互聯的智慧世界:讓無處不在的聯接,成為人人平等的權利,成為智慧世界的前提和基礎;為世界提供最強算力,讓雲無處不在,讓智慧無所不及;所有的行業和組織,因強大的數字平臺而變得敏捷、高效、生機勃勃;透過AI重新定義體驗,讓消費者在家居、出行、辦公、影音娛樂、運動健康等全場景獲得極致的個性化智慧體驗。
3.4 全球主要參與者
表 全球GICS軟體與服務行業公司節選
資料來源:資產資訊網 千際投行 Choice
表 全球GICS技術硬體與裝置行業公司節選
資料來源:資產資訊網 千際投行 Choice
1/ 微軟(Microsoft)
是一家美國跨國科技企業,由比爾·蓋茨和保羅·艾倫於1975年4月4日創立。公司總部設立在華盛頓州雷德蒙德(Redmond,鄰近西雅圖),以研發、製造、授權和提供廣泛的電腦軟體服務業務為主。最為著名和暢銷的產品為 Windows 作業系統和 Office 系列軟體,是全球最大的電腦軟體提供商、世界PC(Personal Computer,個人計算機)軟體開發的先導。
2/ 谷歌
谷歌公司成立於1998年9月4日,由拉里·佩奇和謝爾蓋·布林共同建立,被公認為全球最大的搜尋引擎公司。谷歌是一家位於美國的跨國科技企業,業務包括網際網路搜尋、雲計算、廣告技術等,同時開發並提供大量基於網際網路的產品與服務,其主要利潤來自於AdWords等廣告服務。業務板塊包括包括網際網路搜尋、雲計算、廣告技術,開發並提供大量基於網際網路的產品與服務,開發線上軟體、應用軟體,還涉及移動裝置的Android作業系統以及作業系統谷歌ChromeOS作業系統的開發。
3/ 蘋果
蘋果公司是美國一家高科技公司。由史蒂夫·喬布斯、斯蒂夫·蓋瑞·沃茲尼亞克和羅納德·傑拉爾德·韋恩(Ron Wayne)等人於1976年4月1日創立,並命名為美國蘋果電腦公司(Apple Computer Inc.),2007年1月9日更名為蘋果公司,總部位於加利福尼亞州的庫比蒂諾。
蘋果公司1980年12月12日公開招股上市,2012年創下6235億美元的市值記錄,截至2014年6月,蘋果公司已經連續三年成為全球市值最大公司。
4/ 戴爾
戴爾是一家總部位於美國德克薩斯州朗德羅克的世界五百強企業,由邁克爾·戴爾於1984年創立。戴爾以生產、設計、銷售家用以及辦公室電腦而聞名,不過它同時也涉足高階電腦市場,生產與銷售伺服器、資料儲存裝置、網路裝置等。戴爾公司已成為全球領先的計算機系統直銷商,躋身業內主要製造商之列。
5/ IBM
IBM為計算機產業長期的領導者,在大型/小型機和便攜機(ThinkPad)方面的成就最為矚目。其創立的個人計算機(PC)標準,至今仍被不斷的沿用和發展。2004年,IBM將個人電腦業務出售給中國電腦廠商聯想集團,正式標誌著從“海量”產品業務向“高價值”業務全面轉型。
第四章 未來行業展望
從發展程序來看,我國電子行業的發展已由以硬體為主的 IT 基礎設施大規模採購和建設階段,逐步向以軟體開發和服務為主的系統應用及運維管理升級,並將最終實現硬體、軟體和服務市場份額的均衡發展。
近年來,中國高階計算機市場呈現較快增長。受益於各地政府相繼推進大資料和智慧城市建設,對大型資料中心的需求越來越強烈,由此帶動伺服器產品市場的繁榮;其中,在國家“資訊保安”發展戰略下,尤其是在政府、能源、電力、金融等關鍵領域對伺服器的國產化替代趨勢明顯,為國產伺服器市場帶來了良好的發展機遇。
我國 IT 產業自主可控具備必要性和緊迫性。經過近十年的培育與發展,國內正湧現出一批優秀的從事基礎軟硬體研發銷售的技術型公司,這些公司有望重構國內IT產業架構,並在此次國產替代浪潮中充分受益。
Cover Photo by XPS on Unsplash
