來自埃默裡大學醫學院KeqiangYe教授團隊繼2020年7月在《SCIENCE ADVANCES》上發表了題為“Gut dysbiosis contributesto amyloid pathology, associated with C/EBPβ/AEP signaling activation inAlzheimer's disease mousemodel”的文章,發現腸道菌群失調能啟用C/EBPβ/AEP訊號轉導。
近日又在《EMBO JOURNAL》發表題為“Gut inflammation triggers C/EBPβ/δ-secretase-dependent gut-to-brain propagation of Aβ and Tau fibrils in Alzheimer's disease”的文章,揭示了腸道炎症誘導腸道區域性產生C/EBPβ/δ-分泌酶並誘發阿爾茨海默病(AD)相關病理產生,後經迷走神經傳播至大腦,引起AD相關神經病理改變及認知障礙。
    研究結果
C/EBPβ/δ-分泌酶在腸道和大腦中被年齡依賴性啟用介導AD病理產生
作者在4、8、12、17月齡的3xTg小鼠腸道和大腦中檢測C/EBPβ/δ-分泌酶訊號水平,發現C/EBPβ/δ-分泌酶訊號以年齡依賴的方式逐漸啟用,促進AD發病(圖1)。
在AD患者結腸樣本中,檢測到C/EBPβ以及δ-分泌酶表達(圖2D),而在健康對照樣本中未檢測到相關表達。免疫熒光染色發現APPC586及TauN368片段與AD患者腸道組織中的δ-分泌酶共定位(圖2E、F),說明AD患者腸道中C/EBPβ/δ-分泌酶通路被啟用,刺激APP及Tau蛋白水解,導致AD病理改變。

    
        圖1:C/EBPβ/δ-分泌酶在腸道中年齡依賴性啟用,介導AD病理產生

    
        圖2:AD患者腸道中C/EBPβ/δ-分泌酶通路啟用並可介導APP及Tau蛋白切割
DSS誘導3xTg小鼠腸道炎症和C/EBPβ/δ-分泌酶通路啟用
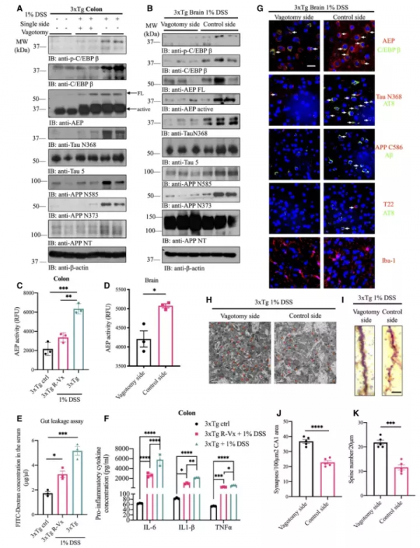
用1%硫酸葡聚糖鈉鹽(DSS)處理3×TgAD小鼠1月,引起小鼠區域性腸道炎症,後檢測發現腸道及腦部的p-C/EBPβ、APP及Tau切割片段等均顯著上調,說明3xTg小鼠腸道炎症啟用小鼠腸道及大腦中C/EBPβ/δ-分泌酶通路,並引起AD相關病理改變。

    
        圖3:DSS誘導3xTg小鼠腸道炎症和C/EBPβ/δ-分泌酶通路啟用
迷走神經切斷術減輕DSS誘導的3xTg小鼠腦部AD病變同時改善認知功能障礙
為驗證炎症刺激後腸道中的AD樣神經病理沿迷走神經傳至大腦,將2個月齡大的3xTg小鼠切除右側迷走神經後進行4個月慢性1%DSS誘導。結果發現切斷右側迷走神經後DSS對C/EBPβ/δ-分泌酶依賴的Aβ和Tau斷裂和聚集、腸道滲漏、神經炎症明顯減弱,同時對結腸和大腦中的突觸損失的影響也明顯減小。
同時切斷迷走神經的小鼠在恐懼條件反射中表現出相較於對照小鼠更佳的學習及記憶功能,提示C/EBPβ/δ-分泌酶啟用引起的相關AD致病蛋白經迷走神經播散致認知功能下降。

    
        圖5:敲除C/EBPβ/δ-分泌酶或迷走神經切斷可治療DSS誘導的3xTg小鼠認知功能障礙
結腸注射重組Aβ和TauN368原纖維啟用大腦C/EBPβ/δ分泌酶軸
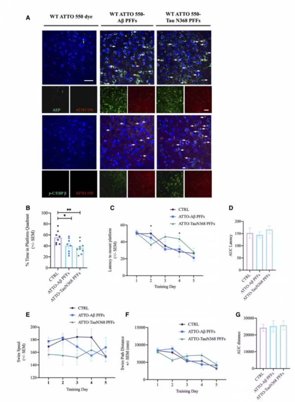
透過在體外合成有ATTO550紅色熒游標記的Aβ1-42多肽及TauN368片段,經結腸鏡注射到小鼠的結腸壁中,分別在注射後第4、7天分離迷走神經,在注射的3個月後,在小鼠多個腦區觀察到熒游標記的Aβ及TauN368分佈。

    
        圖6:在WT小鼠中,結腸注射Aβ型PFFs、TauN368型PFFs、AD患者腦提取物或5xFAD腦提取物沿迷走神經傳播至腦幹
注射6個月後,IF染色發現,相較於對照組,Aβ組及TauN368組小鼠的海馬中δ-分泌酶表達明顯增強,該蛋白及啟用形式的C/EBPβ顯著上調。表明重組Aβ或TauN368纖維從腸道傳播到大腦,啟用C/EBPβ/δ-分泌酶訊號,導致小鼠的認知障礙。

    
        圖7:區域性注射Aβ、Tau蛋白6個月後小鼠腦切片IF染色及認知功能檢測評分
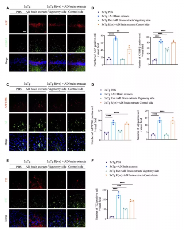
迷走神經切斷術可減輕結腸接種AD腦提取物致3xTg小鼠的AD病理
在正常小鼠和切除一側迷走神經的3xTgAD模型小鼠結腸中注射AD患者腦組織勻漿。4個月後,注射組小鼠腦裂解液中C/EBPβ/δ-分泌酶顯著上調;而在迷走神經切除組小鼠中,該訊號明顯降低,證實了腸道中AD致病蛋白直接啟用C/EBPβ/AEP通路,同時證實了迷走神經切斷術可以減輕AD患者腦提取物在3xTg小鼠中誘發的多種AD樣神經病變。

    
        圖8:AD腦提取物結腸注射啟用3xTg小鼠腦C/EBPβ/δ-分泌酶通路
該研究用DSS誘導的的慢性輕度腸道炎症構建的AD3xTg小鼠模型,證實了Aβ和NFTs致病性聚集體可經迷走神經由C/EBPβ/δ-分泌酶途徑從腸道傳播到大腦,同時提出新的治療理念,由飲食或有益微生物干預來調節腸道微生物群以減輕腸道炎症來干預治療腦內神經系統疾病。
參考文獻
Chen,C. et al.Gutinflammation triggers C/EBPb/d-secretasedependent gut-to-brainpropagation of Ab and Tau fibrils in Alzheimer’s disease. EMBO J,e106320, doi:10.15252/embj.2020106320 (2021).
編譯作者: 臻至秦 (Brainnews創作團隊)
校審: 悟空 (Brainnews編輯部)




 
			 
			 
			 
			 
			 
			 
			 
			 
			 
			 
			 
			 
			 
			