sponsored links

尤拉好貓車主聯合宣告:長城汽車補償方案未與車主溝通

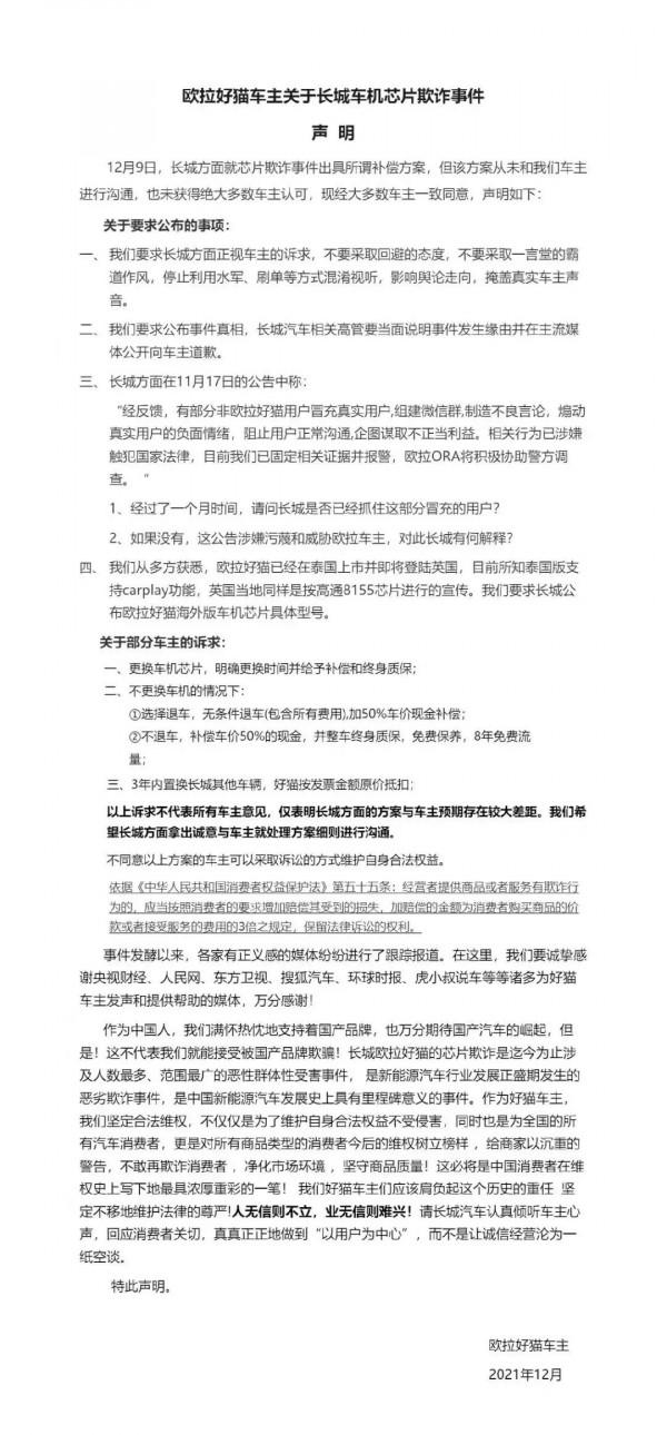
三言財經12月17日訊息,昨日,針對長城汽車“減配”一事,尤拉好貓車主聯合釋出維權宣告稱,長城汽車於12月9日釋出的補償方案未與車主溝通,也未獲得大多數車主認可。

車主在宣告中指出,目前車主主要訴求是更換晶片,給予補償以及終身質保;不更換晶片則無條件退車+50%現金賠償,不退車補償50%車價現金,終身質保以及免費保養和8年免費流量;最後,3年內建換長城其他車輛並按發票價抵扣。

以下是全文:

尤拉好貓車主聯合宣告:長城汽車補償方案未與車主溝通

分類: 遊戲
時間: 2021-12-16

相關文章

12年後看《愛情公寓》,11位主演讓人感嘆:爺回不了青了

12年後看《愛情公寓》,11位主演讓人感嘆:爺回不了青了
<愛情公寓>已經成為了一代人的青春. 在播出<愛情公寓1>的時候,就掀起了一陣收視狂潮,還有許多臺詞成為"網紅句子". 像"好男人就是我,我就是曾 ...

推薦幾部下飯神劇,讓你吃嘛嘛香
現在對很多年輕人來說,單吃飯,一點都不香,沒有一部下凡神劇作伴,就算是滿漢全席,都不為所動. 你找到了一部下凡神劇,吃碗清湯麵都是香的.下面盤點幾部下凡神劇,吃嘛嘛香! 1.愛情公寓 一想到<愛 ...

一發把敵人噴成篩子:99A坦克少為人知的炮射霰彈

一發把敵人噴成篩子:99A坦克少為人知的炮射霰彈
霰彈槍堪稱現代輕武器中的獨門利器,許多實戰表明,霰彈槍在特種戰鬥中是其他武器不能完全代替的.近年來我軍配發的單兵霰彈槍也陸續在媒體曝光,被網友解讀為"火力不足恐懼症晚期"等等. 不 ...

被敵人折磨得遍體鱗傷,別掉她的牙齒,最後被活活燒死的解文卿

被敵人折磨得遍體鱗傷,別掉她的牙齒,最後被活活燒死的解文卿
從西縣城向北約走七里,在瀦河邊上有一個二百多戶人家的村莊,叫義店,是名聞膠東的女英雄解文烈士的故鄉.一九二八年十二月一日,解文卿出生在一個貧苦農民的家庭裡,一生下來就過苦日子.九歲,患重病的父親被偽保 ...

《三岔口》之27:沈孝儒兩眼發呆,滅門慘禍就在眼前

《三岔口》之27:沈孝儒兩眼發呆,滅門慘禍就在眼前
第27章--高門樓大廈將傾 王明見著 王可群把二奶奶抱到床上撐開她的眼皮看了看,見她已氣絕多時,就問剛才報信的丫鬟二奶奶何時身亡. 那丫鬟誠惶誠恐地道:"二奶奶平常吩咐我們不得她的呼喚誰也不 ...

陝西東部關於彩禮的兩則傳奇故事

陝西東部關於彩禮的兩則傳奇故事
隨著近年經濟的發展,娶媳婦的彩禮也是水漲船高,動輒數萬,數十萬,加上買房買車操辦婚禮,沒有個幾十萬是下不來的,很多家庭數十年幾代人的心血還不能夠給孩子娶個媳婦.不管是農村城市,娶媳婦都要有房有車,以前 ...

金庸小說中最強的反派高手團體:汝陽王府

金庸小說中最強的反派高手團體:汝陽王府
金庸早期受古典小說影響,不敢把反派高手團體寫得太強,例如書劍恩仇錄.碧血劍中的清廷高手,只有張召重.玉真子等人值得一提,但屢屢被主角團群毆,到了射鵰英雄傳開始有所改善,但歐陽鋒.裘千仞只能算是完顏洪烈 ...

「民間故事」生死大峽谷
某年的一個年冬天,廣西剿匪接近尾聲. 一天早晨,剿匪部隊某部二連的指戰員們剛端起飯碗,有山民匆匆來報:"滾地龍"匪幫正在丹柯寨搶劫.說起這個滾地龍,實際上已經被二連連追帶堵地剿了兩 ...

與大魚論道

與大魚論道
金秋十月日暇,晴空萬里碧波. 提竿攜護紅星海,伏波盪平貝殼灣. 難得有閒釣魚,收拾心情,帶著魚具,直奔紅星海.廣場上人類多雜,海堤上找了塊左右無人的閒地,綁鉤拋竿. 清晨裡坐下,直至日頭西斜,未嘗一中 ...

目成心許之
1 嫁給許斯宙那天,是我的十六歲生辰.新婚之夜,他喝的爛醉,進了婚房,一把抱住我,喊著"樂儀". 許斯宙一直都是屬於我的,我們從小熟識,是青梅竹馬. 許斯宙的爹許老將軍與我爹安丞相 ...

徒兒在上,師傅知錯了
文/血軒宇 心上人跟別人好上了,最後還雙雙殉情留了個奶娃娃給她.這就罷了,她把奶娃娃收為徒弟含辛茹苦帶大,可為什麼這個徒弟就這麼腹黑不聽話? [一] 我站在房門口,抬頭看著已比我高出一個頭,滿面不悅的 ...

面板鬆弛皺紋多?盤點幾款口碑爆棚的護膚品,抗皺緊緻效果好

面板鬆弛皺紋多?盤點幾款口碑爆棚的護膚品,抗皺緊緻效果好
隨著年齡的增長,面板狀態會感覺到明顯不同的.那像蘋果肌的位置以及下頜線的位置是最容易顯老態的.面部輪廓的下垂會讓人看起來沒有精神.沒有活力,如果平時工作還忙,心理壓力比較大,還常熬夜的話,更會加速面板 ...

民間故事:員外逛街,幫老漢付了兩個包子錢,關鍵時刻老漢救了他
話說古時候在歸德府商丘縣,有一姓趙的大戶.趙家有良田數百畝,店鋪百餘間,可謂是家大業大.這是趙家幾代人奮鬥,才有的結果.趙家雖然富裕,可人丁不旺,幾代都是單傳.如今趙家的家主叫趙良才,他為人善良,遇上 ...

變醜警告!不要在垃圾桶裡撿護膚品,求求別再踩坑了

變醜警告!不要在垃圾桶裡撿護膚品,求求別再踩坑了
1. 不要用硫磺皂洗臉 硫磺皂的主要成分是硫磺,刺激性強,不適合上臉,小心把作成敏感肌. 正確:基礎清潔還得靠洗面奶 naive洗面奶 29元 屬於氨基酸和皂基復配的洗面奶,新增天然桃葉精華和保溼成分 ...

不可錯過的化妝水:滋潤不油膩,面板變得如絲綢般白皙細膩光滑

不可錯過的化妝水:滋潤不油膩,面板變得如絲綢般白皙細膩光滑
POLA黑B.A化妝水 獨家研創革命性全方位抗衰老.抗糖化及美白肌膚,令細胞全面恢復正常運作及發揮再生力量,滋潤不油膩,讓肌膚喝飽水,針對的就是25歲以上,有抗衰老需求的美比. CAUDALIE/歐緹 ...

如何正確的護膚

如何正確的護膚
說到護膚的話一定要注意方法,不要想著一下子,面板就能好起來了,要一步一步慢慢養起來的.如果沒有正確的護膚(過度清潔.過度敷面膜.追求速效美容等),會讓面板越來越差甚至變成敏感肌. 導致面板變差的原因 ...

吞海:江停在喝老同興,吳雩卻在喝奶粉,來自領導的關心好沉重

吞海:江停在喝老同興,吳雩卻在喝奶粉,來自領導的關心好沉重
按照小說的先後順序,是先有了<破雲>,然後才有了<吞海>,按照時間順序也是如此,<破雲>中的江停洗清了冤屈之後,又和嚴峫來到了<吞海>幫忙把吳雩也拉出深 ...

女人不管多少歲,化妝時建議學會打造“透明感”,乾淨自然顯氣色

女人不管多少歲,化妝時建議學會打造“透明感”,乾淨自然顯氣色
嗨,我是想要和你一起變美的考拉~ 無論是二十多歲的小女生還是四十多歲的成熟女性,化妝都是一件很普通平常的事情,透過化妝去提升面部的狀態,可以讓整個人的精神狀態變得更好. 相信很多姐妹會關注一些時尚博主 ...

秋林江湖往事(三十三)闖麻壇,雨夜宿樺甸,悶倒驢絕配驢三件

秋林江湖往事(三十三)闖麻壇,雨夜宿樺甸,悶倒驢絕配驢三件
我那時候是個毛頭小夥兒,剛參加工作沒幾天,新鮮勁兒就消散了.每天早八晚五的生活開始枯燥起來.早上上班,一到辦公室,我拿起掃帚掃地都有點懶了,慢慢地變成了漫不經心的樣子,東一下,西一下.下樓到鍋爐房打水 ...

三刷《怒火重案》:邦主真的大公無私?兩個細節三件事證明他不是

三刷《怒火重案》:邦主真的大公無私?兩個細節三件事證明他不是
很多觀眾覺得,電影<怒火重案>中,甄子丹飾演的張崇邦不畏權貴,堅持原則,剛正不阿,一身正氣,他是一個好警察. 警隊中正是因為有他這樣的人存在,正義的光輝才會永照人間. 可事實上,張崇邦真的 ...