獲取本報告PDF版請見文末
出品方/分析師:天風證券 劉章明
1、公司概況:國資控股華北黃金珠寶龍頭
1.1. 深耕行業數十年,以北京為核心的華北地區黃金珠寶龍頭
經過數十年的發展,菜百股份目前是北京市場收入規模領先的黃金珠寶企業,線上線下全渠道經營的黃金珠寶專業經營公司。
1956年菜市口百貨商場成立,為如今菜百股份前身;
1985年菜百公司率先取得了《黃金內銷零售許可證》,成為北京市第一批經營黃金首飾的 百貨商場;
1994年成立菜市口百貨有限責任公司;
1997年榮獲“京城黃金第一家”的牌匾、證書,被商業委員會認可為北京市當地黃金首飾龍頭企業;
2006年商務部授予“中華老字號”牌匾、證書;
2013、2014年,京東、天貓官方旗艦店分別上線,菜百完善線上線下雙渠道佈局;
2017年菜百作為北京唯一商貿企業獲批國家級服務標準化試點專案。
1.2. 股權結構:實控人為西城區國資委
西城區國資委實際控制,將菜百作為重要子企業管理。
截止2021年8月18日招股書籤署日,西城區國資委透過金融街資本運營中心及金正公司持股27.3%,為公司實際控制人,菜百作為重要子企業接受國有資產管理部門的監督管理,國有控股股東提名的三名董事趙志良、王春利和陳捷擔任菜百核心管理層負責經營管理,有力保證了國有控股股東對公司控制權的穩定。
其他主要股東包括:明牌實業總計持有菜百18%的股份;恆安天潤持股比例大於10%;雲南開發持股比例大於5%。
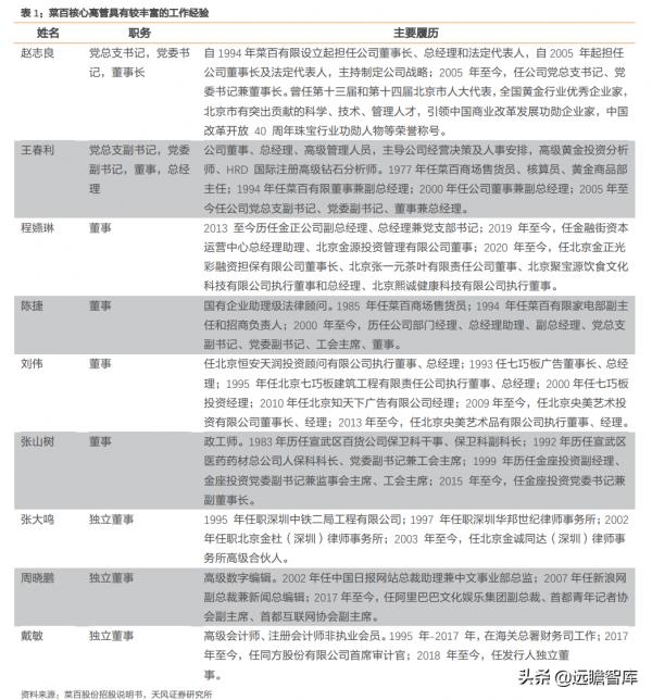
1.3. 管理層:高管兼備行業資源與技術實力
高管履歷背景豐富,核心管理層結構穩定,協助公司穩健發展。西城區國資委透過金正公司提名的三名董事趙志良、王春利和陳捷擔任菜百核心管理層,三位均在菜百擁有數十年工作經驗,見證了改革開放以來40餘年珠寶行業的變遷與發展。
董事趙志良自菜百有限成立起擔任公司董事長,主持制定公司戰略;董事王春利自菜百有限成立起擔任公司高階管理人員,主導公司經營決策及人事安排;董事陳捷目前從事幹部管理工作。
2. 行業分析:行業穩步增長,集中度提升市場空間廣闊
2.1. 發展階段:金價回升疊加消費者需求回暖,行業處於結構性復甦階段
我國黃金首飾行業伴隨改革開放而起步,大體經歷了五個發展階段:
1982-1993年為行業發展初期,產品供不應求,1993年國務院63號函確定黃金市場化改革方案;
1993-2003年,隨著國家黃金市場化改革,周生生、周大福等國內外優秀珠寶品牌逐漸進入市場,行業發展提速競爭加劇;
2003-2013年,以貴金屬及製品市場全面開放為標誌,行業“黃金十年”開啟,珠寶行業規模保持兩位數增速;
2013-2016年,行業進入調整期,產品同質化、市場資源重複配置、價格戰盛行等問題層出不窮,規模增速放緩;
2016年後,金價逐漸回穩,企業營收平穩增長,行業步入新一輪復甦週期,發展前景向好。
我國珠寶飾品行業產品品類豐富,以黃金飾品為主流。
從國際市場看,美國、日本、歐洲等發達國家珠寶首飾市場均以鑽石珠寶為主流,而在中國崇尚黃金珠寶的文化傳統以及黃金兼具投資屬性的背景下,黃金珠寶在國內珠寶市場佔比較高,2018年佔比達58%(據華經產業研究院資料),鑽石和玉石珠寶均佔15%,我們預計黃金飾品在中長期內仍將保持中國主流珠寶飾品地位。
圖 5:2018 年我國珠寶行業分品類佔比(%)
2.2. 競爭格局:行業出清帶來集中度提升,頭部企業市場空間廣闊
2016 年調整期結束後市場步入復甦階段,行業集中度不斷提升。
2013-2016年行業進入嚴重同質化競爭階段,價格戰盛行,近幾年行業出清帶來市場集中度提升,頭部企業透過加強研發設計能力、提升產品工藝附加值、加強品牌建設、擴張營銷渠道等方法提高競爭力和盈利能力,強者愈強、弱者愈弱的“馬太效應”開始凸顯,我們認為大型珠寶企業未來市場份額有望持續擴大,取得蓬勃的發展契機。
根據歐睿國際,從市場份額佔比來看,2016-2019年行業CR5分別為14.3%/15.9%/16.9%/19.4%,CR10分別為17.1%/19%/20.5%/22.7%。
2019年周大福/老鳳祥/老廟黃金/周生生/周大生市佔率分別為7.1%/6.9%/3.0%/1.3%/1.1%。
市場定位層次分明,國外品牌、港資品牌、內地品牌三分天下。
自上世紀九十年代開始,國外及香港的奢侈品牌陸續進入大陸,境內的珠寶市場逐步形成了國外品牌、港資品牌、內地品牌多元競爭的差異化局面。
高階市場主要被歐美品牌Tiffany、Cartier、Bulgari等所佔據,這些品牌歷史悠久,設計高階,品牌優勢明顯,但渠道覆蓋和受眾群體都較為有限;
佔據中高階市場主要份額的是港資品牌周大福、周生生等以及全國性內資品牌老鳳祥、周大生等,具有一般大眾可接受的價效比,渠道覆蓋面廣,整體市佔率高,我們認為此類面向一般大眾的全國性品牌未來市佔率會持續提升;
而地方性珠寶企業如菜百首飾、翠華金店等在其強勢區域獲得消費者的認可,但終端渠道數量有限,拓展全國市場時受品牌知名度限制。
圖 8:我國珠寶市場品牌競爭格局
3、公司核心競爭力與發展路徑分析
3.1. 產品及品類:品類齊全,針對細分市場推出產品系列滿足多元需求
公司產品品類齊全,近年來不斷針對細分場景、人群推出不同系列產品滿足多元需求。公司主要品類包括黃金飾品、貴金屬文化產品、貴金屬投資產品以及鑽翠珠寶產品,同時公司還透過開展包括珠寶定製、個性化設計、首飾諮詢、以舊換新等特色服務,為消費者提供高附加值的增值服務,並以此促進黃金珠寶銷售收入的增長。
產品體系上,除熱銷經典款式以外,公司透過不同的設計元素、價格帶設定將消費者按照性別、年齡、佩戴場景等進行劃分以滿足細分市場多樣化的需求,如古法金銀、故宮文創、頤和園系列將北京地區獨有的歷史文化元素融入文創產品,公司透過產品系列的不斷創新擺脫珠寶行業同質化低端競爭的泥潭。
黃金飾品、貴金屬投資產品構成公司主要品類,近年來受益於疫情環境下的金價回升與投資屬性強化,貴金屬投資產品佔比穩健提升。
2017-2021H1黃金飾品佔營收比例較為穩定,維持在35%~50%,而貴金屬投資產品佔營收比例分別為26.5%/32.0%/32.6%/47.4%/43.7%,其餘品類包括貴金屬文化產品以及鑽翠珠寶飾品比例有所壓縮。
圖 11:公司各品類收入佔比
作為公司主要產品,黃金飾品與貴金屬投資產品的毛利率於2018-2020年逐年上升。
從品類屬性上看,鑽翠珠寶飾品主要為按件計價產品,毛利率較高,貴金屬投資產品以投資 屬性為主,毛利率較低。
其中黃金飾品2018-2020年的毛利率分別為14.46%/16.34%/19.21%,貴金屬投資產品2018-2020年毛利率分別為2.66%/3.96%/5.16%,黃金飾品毛利率上漲主要為公司投入高工藝、精品飾品,疊加金價回升,而公司期初存貨餘額較高且歷史成本相對較低所致;
貴金屬投資產品毛利率上漲原因除金價回升外,還由於公司執行新收入準則,聯營合作模式所屬營收納入聯營佣金核算,而公司自營毛利率較高。
3.2. 渠道:大店直營華北地區紮根深厚,電商+跨地區戰略發展可期
3.2.1. 直營店產品服務品質與價效比俱佳,沉澱忠實客戶群體
大店直營提供一站式消費體驗,高性價比、高品質產品服務沉澱忠實客戶群體。
公司以“做每個人的黃金珠寶顧問”為使命,多年來透過“大店+直營”模式的連鎖經營為消費者提供全品類、全檔次、全款式的“一站式購齊”購物體驗,透過對目標毛利率和經營費用率的合理控制,最大限度上讓利於顧客,薄利多銷的同時透過高品質的服務和售後增值服務維繫和沉澱了一批忠實的客戶群體。
從經營模式上看,直營模式與部分同行業企業採用的經銷或加盟相比,雖然擴張速度較慢,但縮短了流通環節,減少了不同環節的利潤分成,實現了較低的費用率和較高的週轉率。
表 3:公司“大店+直營”模式特點一覽
3.2.2. 過往銷售網路較為集中,電商渠道+跨地區門店擴張有望實現高增長
公司過往開店決策較為慎重,線下銷售網路集中在華北地區。從地區看,2017-2021H1華北地區收入佔比始終維持在95%以上。
截止2021年8月18日,公司總部和總店位於北京西城區,並在以北京市為核心的華北地區擁有47家直營連鎖門店,銷售網路與品牌影響力都主要集中於華北地區,我們認為華北地區市場空間較為有限,銷售網路侷限於華北地區將使得公司相比快速異域擴張的同行業其他企業處於劣勢。
從銷售渠道看,公司直營渠道佔營收絕大部分比例,2018-2020年佔比維持在90%左右,近年來電商渠道擴張迅猛,從2019年的3.43%上升至2020年的9.81%。
目前公司採取直營店、電商、銀行三渠道銷售,在直營店渠道下,公司對商品擁有所有權或控制權,享有店面產生的利潤並承擔設立店面所發生的費用和開支;公司電商子公司與京東、天貓等多家電商平臺合作,主要採用在各電商平臺開設旗艦店的方式,採用直營和代銷兩種模式實現線上銷售;公司與銀行合作,利用銀行渠道體系完善、網點眾多的優點,在銀行網點銷售貴金屬文化產品、貴金屬投資產品等。
隨著電商渠道的擴張,華北地區收入佔比也開始逐漸下降,我們認為未來電商渠道的持續高增長將一定程度上緩解公司傳統“大店+直營”模式擴張緩慢的困境。
此次上市預案的“營銷網路建設專案”將提高公司在華北地區的市場覆蓋,公司有望開啟異域擴張之路。
專案計劃在華北地區和全國重點城市開設19家黃金珠寶首飾直營門店,其中計劃在北京開設 1家博物館式體驗店,在國內重點城市開設8家旗艦店和10家標準門店,其中包括河北省5家門店、天津、陝西、四川、重慶各一家旗艦店。
本專案有助於進一步提高公司在華北地區的市場覆蓋,進一步打造核心競爭力和品牌影響力;同時專案在國內重點城市開設黃金珠寶旗艦店,也為公司後續跨區域發展奠定良好基礎。
3.3. 品牌:積極實施品牌戰略,打造注重情感、文化的品牌形象
公司長期致力於“菜百首飾”品牌建設,積極實施品牌戰略打造注重情感、文化的品牌定位。公司透過長期堅持嚴格的產品質量控制及標準化服務體系,不斷提升“菜百首飾”品牌價值。
同時,公司從黃金珠寶零售向珠寶文化和零售場景創新延伸,一方面注重讓首飾作為顧客寄託、傳遞和表達美好情感的載體;另一方面將黃金珠寶工藝與故宮、頤和園等中華傳統文化的載體充分結合,推出古法金銀、故宮文創等文創產品,將珠寶零售場景與珠寶博物知識科普相結合,打造“菜百首飾”注重情感、文化的品牌定位。
公司是歷史上商務部第一批命名的“中華老字號”企業,並於2004年被授予“中國黃金第一家”的稱號。
公司總店為獨創的博物館式體驗店。
公司總店營業面積達8,800m2,為消費者提供集“博物館式的鑑賞、專業知識的普及、體驗式的購物、個性化的定製”於一體的沉浸式購物體驗,透過一系列的寶石級礦標展、珠寶玉石大師作品推展、設計師作品展等珠寶文化展覽,並引入多個概念體驗店和“網紅打卡點”,給予消費者文化和時尚的消費體驗。
此次募資也將在北京新開一家博物館式體驗店,我們認為這種從零售向文化和場景的創新延伸有助於企業在區域內強化品牌知名度和影響力,沉澱品牌形象,收穫忠實會員群體。
圖 15:公司北京總店系列珠寶礦石展覽
4、財務分析
4.1. 收入端:營收趨勢上行恢復,地區擴張效果初顯
營收因疫情有所下滑,目前趨勢上行恢復。公司主營業務為黃金珠寶商品的原料採購、款式設計、連鎖銷售和品牌運營。
2018年至2020年,公司主營業務收入合計佔營業收入比例分別為99.71%、99.56%及99.78%。2017-2020年公司營收呈現先升後降趨勢,尤其是2020年受到疫情影響營收同比下降15.85%,主要原因為隨著疫情擴散,公司原材料供應、委外加工等產業鏈上的環節均受到一定影響。
珠寶產品作為非必需消費品,其市場環境受到消費者購買力水平以及宏觀經濟環境的重大影響。在疫情期間,包括黃金珠寶零售企業在內的線下零售行業受到極大衝擊,公司的正常經營也受到較大不利影響。
但2021年上半年公司營收有較大回升,同比增長63.45%,主要原因為我國新冠疫情得到有效控制,居民消費需求出現明顯復甦;公司積極開設門店拓寬銷售渠道,不斷提高市場佔有率;加快線上線下融合,電商業務繼續保持發展態勢;鑽翠珠寶飾品銷售同比出現明顯增長等原因所致。
在疫情防控經驗逐漸豐富,居民生活常態化的背景下,預計下半年營收也將比同期有較大回升。
貴金屬投資產品營收整體呈上升趨勢,其他品類營收下降。
2018-2020年貴金屬投資產品營收由27.6億元增長至33.5億元,2020年同比增長22.33%,主要原因為銷售價格提高;黃金飾品營收2020年同比下降30.47%,原因為北京總店裝修導致展示商品與經營面積大幅減少,以及新冠疫情管控造成的影響;鑽翠珠寶類產品營收下降原因為新收入準則實施,貴金屬文化產品營收下降主要是新冠疫情管控所致。
4.2. 費用端:銷售費用率逐年上升,管理與銷售費用率行業較低
費用與費用率穩中有升。
公司年總費用從2017年的3.78億先降後升至2020年的3.88億;費用率則從2017年的4.73%上升到2020年的5.50%。
銷售費用率明顯上升,2021H1各項費用率均有所下降。
具體到各類費用率,銷售費用率從2017至2020逐年上升,增加0.81 pct,研發費用率略有上升,從0.02%提高到0.06%,財務與管理費用率則逐年波動,無明顯變化。
2021H1各項費用率均相較之前有所下降,但銷售費用率與管理費用率下降最為明顯,銷售費用率迴歸與2017相近的2.86%,而管理費用率相較2017下降0.42 pct。
圖 19:公司 2017-2021H1 各項費用率變化
公司銷售費用率在同行業可比公司中處於較低水平。
近年來,公司銷售費用率遠低於周大生、周大福、周生生、謝瑞麟,與老鳳祥、中國黃金較為相近。主要原因為
(1)公司黃金類產品收入佔比較高、週轉率較高、銷售規模較大,標準化程度較高;
(2)公司以直營為主,採取薄利多銷的定價政策,進一步增加銷售規模;
(3)公司深耕華北地區,採用價效比高的方案進行品牌建設。
公司管理費用率在同行業可比公司中也處於較低水平,2017-2020年僅穩定高於中國黃金, 與老鳳祥互有高低但幾乎同一水平。
主要系主營業務收入主要來自於黃金類商品,黃金類商品標準化程度高,銷售規模大但所需的管理人員較少,同時,公司不斷加強內部管控,管理費用支出相對較少,因此管理費用率較低。
圖 21:2017-2020 可比公司管理費用率
公司的研發費用率處於行業正常偏低水平,行業內周大生遠遠超過了同一梯隊的中國黃金、 老鳳祥與菜百股份,目前公司的研發費用率也呈上升趨勢。
2020年研發費用率上漲主要系公司2020年進一步加大研發力度,成立設計研發部,研發人員增加所致。但相比同行業較低是公司主營業務收入主要來自於黃金飾品及貴金屬投資、文化產品,銷售規模大所致。
4.3. 毛利率:主營業務毛利潤先升後降,黃金飾品與直營渠道毛利率增長
2017-2020年,公司主營業務毛利潤呈現先升後降趨勢。
其中毛利潤在2017-2020年分別為10.27億元/10.76億元/11.42億元/9.85億元,2020年有所下降的原因為隨著疫情擴散,公司原材料供應、委外加工等產業鏈上的環節均受到一定影響。
珠寶產品作為非必需 消費品,其市場環境受到消費者購買力水平以及宏觀經濟環境的重大影響。在疫情期間, 包括黃金珠寶零售企業在內的線下零售行業受到極大衝擊,公司的正常經營也受到較大不 利影響。
毛利率在2017-2020年逐年上升,分別為12.85%/12.49%/13.59%/13.94%。但2021H1毛利有所下滑,相比2020年末同減2.16pct 至11.78%。
圖 23:公司 2017-2021H1 毛利潤及毛利率
按渠道型別分類,直營店渠道毛利率持續上漲,從2018的12.31%到2020的14.52%,同時也在三類渠道中毛利率穩定領先;銀行渠道毛利率2020下跌明顯,相較2019減少6.72 pct。
其中各渠道毛利率差異的原因主要為銷售的產品結構存在差異所致。
電商渠道和銀行渠道銷售的投資類產品比例較高,因此毛利率低於直營店渠道。
4.4. 利潤端:淨利潤先升後降,2021上半年盈利能力顯著復甦
公司淨利潤受疫情影響先升後降,2021H1淨利潤同比強勢增長,盈利能力顯著復甦。
公司2017-2020的淨利潤分別為3.29億元/3.71億元/4.04億元/3.66億元,淨利潤增速分別為12.72%/8.92%/-9.41%,在2020年之前穩健上漲而2020年因為疫情因素同比下降,但2021H1淨利潤同比2020H1強勢上漲17.85%,盈利能力顯著復甦,主要原因為我國新冠疫情得到有效控制,居民消費需求出現明顯復甦;
公司積極開設門店拓寬銷售渠道,不斷提高市場佔有率;加快線上線下融合,電商業務繼續保持發展態勢;鑽翠珠寶飾品銷售同比出現明顯增長等原因所致。
與同行業公司相比,公司淨利率處於行業中游,但仍保持較快的增長態勢。2017-2020年公司淨利率分別為4.11%/4.30%/4.80%/5.17%。
圖 25:公司 2017-2021H1 淨利潤(億元) 圖 26:公司 2017-2021H1 淨利率
4.5. 資產運用效率較高,流動及速動比率保持較高水平
關鍵資產週轉速度較快,資產運用效率高。2018至2020年期間,公司存貨週轉率分別為4.40 次、3.61次和3.13次,應收賬款週轉率分別為68.15次、64.00次和52.93次;公司的財務政策穩健,流動比率及速動比率均保持較高水平。
2018至2020年各期,利息保障倍數分別為29.81、34.23和26.71,利息保障倍數較高,說明公司盈利能夠充分保證債務及利息的償付,償債能力較強。
5、盈利預測及報告總結
預測假設:
①21H1 由於疫情趨緩經營恢復常態,經營情況保持良好發展態勢回暖,公司營收同增63.45%,假設公司21下半年保持回升態勢。
②公司北京店裝修帶來各品類銷售量及利潤下降的趨勢,假設隨著北京店裝修完成帶來的不良影響逐步消除。
③2020年,受新冠肺炎疫情及北京市疫情管控措施等影響,公司線下門店營業受限,公司加強線上業務佈局,線上收入逐年上升,達到6.92億元,假設公司線上銷售持續發力效果顯著且有持續性。
④假設國際金價穩定,保持現在上行趨勢,黃金投資屬性越發顯著。
公司跨地區擴張以及發力電商渠道釋放業績增量,預計21-23年營業收入分別為101/139/188 億元,收入增速分別為42%/38%/35%;淨利潤分別為4.76/11.06/17.28億元,利潤增速分別為31.64%/132.18%/56.25%,對應PE為26X/11X/7X。
公司在行業內知名度高、口碑和聲譽良好,主營業務收入在2018至2020年整體保持增長,具備較強的核心競爭力和持續發展能力。
上市後,公司的整體抗風險能力及後續持續融資能力將得到大幅提高,募集資金投資專案的順利實施將使公司收入規模進一步擴大,從中長期來看,公司的銷售收入和利潤水平將保持增長態勢。綜合來看,給予公司21年30倍估值,目標市值143億,目標價18.37元/股。
6、風險提示
(1)次新股風險:
公司股票為次新股,流通股本較少,存在短期內股價大幅波動風險。
(2)市場競爭風險:
近年來,我國黃金珠寶行業的市場規模隨著經濟發展不斷擴大,行業競爭不斷加劇。以港資品牌珠寶商為代表的知名品牌珠寶商憑藉成熟的管理理念與運營模式、較高的品牌知名度和雄厚的資本實力,在一二線市場佈局較為完善,佔據一定的優勢地位;目前線上零售新業態發展,若公司未能跟上趨勢發展,可能會對業績造成不利影響。
(3)經營區域集中風險:
公司目前的銷售區域主要集中於以北京市為核心的華北地區,且公司北京總店的銷售佔比較高。如華北地區經濟環境、居民收入等發生重大不利變化,或區域珠寶行業競爭加劇,將對公司經營產生不利影響。
(4)原材料價格波動風險:
公司產品的主要原材料為黃金和鉑金,公司黃金、鉑金原材料主要透過上金所採購,而國內黃金、鉑金價格受國內外經濟形勢、通貨膨脹、供求變化、地緣政治、國際金價等複雜因素影響,近年來上金所黃金、鉑金價格呈波動走勢。
若黃金、鉑金等原材料價格下跌,公司直接面臨著產品銷售價格下降,給經營業績帶來壓力。
—————————————————————
請您關注,瞭解每日最新的行業分析報告!
報告屬於原作者,我們不做任何投資建議!
獲取更多PDF版報告請登入【遠瞻智庫官網】或點選連結:「連結」
