omthing是萬魔聲學旗下的子品牌,專注於為使用者提供簡約設計與高實用性集一身的智慧數碼及周邊產品。近日,omthing推出了首款支援主動降噪的TWS耳機產品——omthing AirFree2真無線耳機,在外觀質感和功能配置上均進行了全面升級。
omthing AirFree2真無線耳機採用了撞色設計,整體觀感簡約時尚。耳機為柄狀的入耳式設計,機身體積小巧輕盈。功能配置上搭載了7mm石墨烯振膜動圈單元,高通QCC3040藍芽晶片,支援藍芽5.2,AAC、aptX高音質解碼;支援ANC主動降噪和四麥智慧通話降噪,以及無線充電等。
我愛音訊網此前還拆解過omthing品牌的omthing AirFree Pods真無線藍芽耳機和omthing AirFree真無線藍芽耳機,下面再來看看這款產品的詳細拆解報告吧~
一、omthing AirFree2 真無線耳機開箱
omthing AirFree2 真無線耳機包裝盒延續了AirFree Pods的設計,採用了白色背景和黃色配色,正面設計了線條底紋,呈現一定的空間感,更好的突出展示產品的外觀。左上角有omthing品牌LOGO,底部是產品名稱AirFree2真無線耳機。
包裝盒背面是產品的功能特點和部分引數資訊。
包裝盒一側圖文展示了ANC主動降噪、ENC四麥通話降噪、IPX5防水等級三項亮點和藍芽標誌。
另外一側展示了支援藍芽5.2,支援快充、無線充電功能,以及高通aptX音訊解碼標誌。
充電盒內物品有耳機、充電線、耳塞和產品說明書。
充電線採用了USB-A to USB Type-C介面。
三副不同尺寸的矽膠耳塞。
omthing AirFree2 真無線降噪耳機充電盒整體外觀一覽,充電盒蓋和耳機座艙分別採用了兩種工藝處理。正面設定有一顆指示燈,用於反饋充電盒剩餘電量狀態。
Type-C充電介面充電盒背部。
充電盒頂部設計有“omthing”品牌LOGO。
充電盒底部印製資訊有產品型號:EO006,輸入:5V-600mA,輸出:5V-130mA,充電盒容量:410mAh/1.52Wh,中國製造。
開啟充電盒蓋,內部設定有一顆藍芽配對功能按鍵,兩側有L/R左右標識。
omthing AirFree2 真無線耳機整體外觀一覽。
充電盒為耳機充電的金屬頂針位於座艙底部。
omthing AirFree2 耳機為柄狀入耳設計,同樣為兩種工藝撞色,體積非常小巧。
耳機柄背部特寫,銀色配色,左右兩端為通話拾音和降噪麥克風開孔,中間設計有“omthing”品牌LOGO。
耳機內側特寫,設定有L/R左右標識。
耳機上金屬充電觸點特寫。
光學入耳檢測感測器開窗。
音腔調音孔特寫。
耳機出音嘴特寫,金屬網罩防護,內部還覆蓋有一層防塵網。
出音管側邊還設定有一顆調音孔,內部防塵網防護。
經我愛音訊網實測,omthing AirFree2 真無線耳機整體重量約為48.5g。
佩戴耳塞的單隻耳機重量僅約為4.1g,非常的輕盈,提升佩戴的舒適性。
我愛音訊網採用ChargerLAB POWER-Z KT002行動式電源測試儀對omthing AirFree2 真無線耳機進行有線充電測試,輸入功率約為3.29W。
我愛音訊網採用ChargerLAB POWER-Z KM001C行動式電源測試儀對omthing AirFree2 真無線耳機進行無線充電測試,充電功率約為1.57W。
二、omthing AirFree2 真無線耳機拆解
經過開箱,詳細瞭解了這款產品的外觀設計,下面進入拆解,看看內部結構配置~
充電盒拆解
撬開充電座艙,充電盒內元器件並未固定在座艙上,而是充電盒殼體內。
座艙底部特寫,有四顆磁鐵用於吸附耳機和充電盒。
充電盒開蓋轉軸處採用彈簧增加阻尼手感。
腔體底部框架透過四顆螺絲固定在殼體上。
卸掉螺絲取出充電盒內元器件。
框架頂部固定主機板單元,主機板下方貼有一條FPC排線,透過ZIF聯結器連線到主機板,排線兩端是充電頂針。
底部是無線充電接收線圈,電池位於中間位置,起到很好的保護作用。
正面LED指示燈同樣設定在了FPC排線上。
背面是Type-C充電介面。
主機板、電池和無線充電接收線圈電路一覽。
FPC排線電路一覽。
LED指示燈特寫,支援多種顏色,用於反饋充電盒狀態。
藍芽配對功能按鍵特寫。
絲印8691C的霍爾元件,透過感知充電盒蓋開啟/閉合時的磁場變化(霍爾效應),通知耳機與已配對裝置連線/斷開。
充電盒為耳機充電的pogo pin聯結器。
鋰離子軟包電池型號751830PL,額定容量:410mAh/1.51Wh,額定電壓:3.7V。
電池配備有電路保護板和一體化保護IC,保護板上還有熱敏電阻進行溫度檢測。
充電盒主機板正面電路一覽。
充電盒主機板背面電路一覽。
ST意法半導體 STM8S003F3 是一顆具有8KB快閃記憶體、16MHz CPU、整合EEPROM的8位MCU,用於充電盒整機控制。
ST意法半導體 STM8S003F3詳細資料圖。
LPSemi微源 LP5305過壓過流保護IC,同時支援鋰電池充電器前端保護,在電池過壓時斷開充電器輸入,提供完整全面的保護功能。
據我愛音訊網拆解了解到,目前已有小米、OPPO、華為、聯想、摩托羅拉、realme、漫步者、QCY、JLab、Skullcandy、Boltune等品牌的音訊產品大量採用了微源的電源管理方案。
LPS微源半導體LP5305A詳細資料圖。
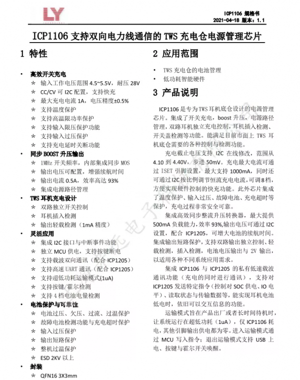
LY來遠電子ICP1106電源管理晶片,集成了開關充電,Boost同步升壓,電源路徑管理,雙耳獨立插拔檢測,雙向通訊,OVP,OCP 保護等功能,具有效能強大,整合度高,外圍電路簡單等特點。
ICP1106的充電電壓,充電電流,輸出電壓能透過I2C靈活配置,能方便的實現TWS 快充,效率充電;同時支援電力線載波雙向通訊,UART 雙向通訊這兩種通訊模式,能可靠的滿足充電倉和耳機的資訊互動需求,實現耳機和充電倉的智慧控制。
ICP1106還支援運輸模式,待機功耗最低可以做到1uA,支援0V,2.4V,電池電壓等多種電壓輸出待機模式。我愛音訊網在此前的拆解中瞭解到,貝爾金SOUNDFORM Freedom真無線耳機也採用了這款產品。
LY來遠電子ICP1106詳細資料圖。
2R2電感配合ICP1106進行電池充放電管理。
COPO酷珀微CP2021高整合度2.5W無線充電接收晶片,符合WPC 1.2.4版本Qi協議;輸出電壓5V,輸出電流可調,最大可到500mA;整合外部電源輸入檢測功能;整合過溫,過壓和輸出過流保護;整合溫度監測、充電完成及和主機故障控制的多功能NTC控制引腳。
據我愛音訊網拆解了解到,酷珀微的無線充電接收方案目前已被Haylou、OPPO、漫步者、realme、倍思、貝爾金、魔宴、omthing、iWALK等品牌的TWS耳機大量採用。
COPO酷珀CP2021詳細資料圖。
耳機拆解
沿合模線撬開耳機。
耳機頭內揚聲器、電池、光感元件連線到一條FPC排線上,再與主機板連線。
FPC排線透過雙面膠固定在腔體壁上,過孔連線到主機板。
耳機頭內FPC排線背面電路一覽,導線焊點透明膠水加固防護。末端採用BTB聯結器連線到主機板。
電池導線焊點處設定有一顆絲印BE的電池保護IC。
FPC排線背面特寫。
紅外光學距離感測器特寫,用於入耳檢測功能,實現摘取自動暫停、佩戴自動恢復播放。
前腔內光學入耳檢測感測器黑色濾鏡特寫。
後腔內有擋板隔離主機板和電池。
揚聲器單元正面特寫,膠水固定到耳機腔體內,金屬外殼保護。
揚聲器單元背部特寫,設定有一個調音孔,貼防塵網防護。
經我愛音訊網實測,揚聲器單元尺寸約為7mm。
耳機內採用了鋼殼扣式電池,電池一側貼有緩衝墊。
正負極鎳片上貼有絕緣膠帶。電池上沒有標註引數資訊。
撬開耳機背部蓋板,腔體內部結構一覽。
取出主機板,耳機柄腔體內部結構一覽。
腔體壁上主控晶片位置貼有遮蔽貼紙,底部充電觸點直接焊接在主機板上。
耳機柄蓋板內側結構一覽,兩端是麥克風聲學結構,提升收音效能。中間有藍芽天線和觸控感測器。
耳機主機板正面電路一覽。
耳機主機板背面電路一覽。
LY來遠電子ICP1205是一顆支援雙向電力線通訊的線性充電IC,是為TWS耳機系統量身設計的耳機端模擬前端。ICP1205內部集成了可程式設計線性充電、電源路徑管理、載波與透傳通訊、耳機運輸模式等功能,具有極低執行功耗與待機功能。晶片支援多重完善的保護功能,並支援藍芽主控韌體升級和資料傳輸功能。
同時ICP1205搭配ICP1106,支援效率充電模式,充電倉輸出電壓可以根據耳機電池電壓調整輸出,提高充電倉電池容量轉化率20%左右,為TWS耳機超長待機,縮小充電倉體積,節約電池成本提供助力。
LY來遠電子ICP1205詳細資料圖。
絲印CI的IC。
絲印0v48的IC。
Qualcomm高通 QCC3040 BGA 封裝超低功耗藍芽音訊 SoC。QCC304x支援藍芽V5.2,支援高通aptX Adaptive音訊編碼,集穩定性、好音質、可擴充套件性、低時延和低位元率音訊傳輸等增強特性於一身。
QCC304x晶片可整合主動降噪技術,支援cVc通話降噪。支援高通TrueWireless Mirroring技術,左右耳塞可以在多個使用場景下快速切換。支援觸控或按鍵喚醒手機的語音助手。
據我愛音訊網拆解了解到,目前市面上已有Anker、Bose、拜亞動力、B&O、Cleer、漫步者、傑士、小鳥、小米、微軟、OPPO、vivo、索尼、萬魔等知名品牌大量採用了高通的藍芽音訊SoC。
Qualcomm高通 QCC3040詳細資料圖。
鐳雕UB的晶振特寫,為藍芽晶片提供時鐘。
上海昕科 BH7133B觸控IC。
鐳雕2122 7X04的MEMS麥克風,用於語音通話拾音,來自新港電子。麥克風上下設定兩顆LED指示燈,指示耳機工作狀態。
連線觸控感測器的金屬彈片。
新港電子2718上進音降噪麥克風,型號是SA2718T421-NB01,用於主動降噪和通話降噪拾取外部環境噪音。
omthing AirFree2 真無線降噪耳機拆解全家福。
三、我愛音訊網總結
omthing AirFree2 真無線降噪耳機在外觀上雙色碰撞設計,觀感簡約時尚,且使得整機更加的活潑不拘束。柄狀的入耳式耳機體積小巧輕盈,重量僅為4.1g,搭配符合人體工學的機身曲線設計,佩戴上與耳道貼合緊密舒適,不易脫落。
內部電路方面,充電盒支援有線、無線兩種電源輸入方式。有線採用了Type-C介面輸入電源,由來遠電子ICP1106電源管理晶片為內建410mAh電池提供充放電管理,還支援運輸模式,待機功耗最低可以做到1uA;無線充電採用了酷珀微CP2021高整合度2.5W無線充電接收晶片;還配備了微源半導體LP5305過壓過流保護IC,意法半導體 STM8S003F3 MCU微控制器等。
耳機部分,耳機頭內7mm揚聲器、鋼殼扣式電池、紅外光學感測器連線到一條FPC排線上,再透過BTB聯結器連線到主機板。主機板上,採用了來遠電子ICP1205線性充電IC為內建電池充電;主控為高通QCC3040低功耗藍芽音訊SoC,藍芽5.2,支援aptX Adaptive音訊編碼,支援主動降噪,cVc通話降噪等功能;以及上海昕科BH7133B觸控檢測IC等。
