隨著我國人均GDP持續增長、消費升級及城鎮化趨勢加深,消費者對高質量出行的需求得以持續釋放,出行已然成為人們生活中不可或缺的剛需場景。
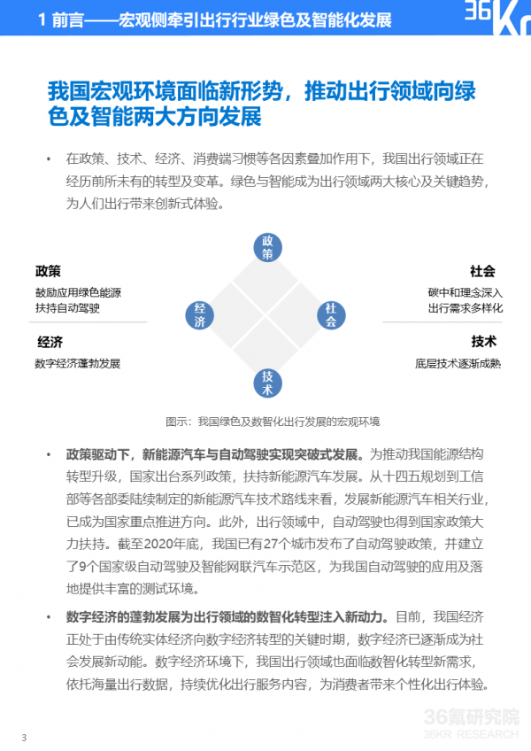
當前,在政策、技術、經濟、消費等多種因素的疊加作用下,我國出行領域正在經歷前所未有的轉型與變革。綠色和智慧成為出行領域兩大核心及關鍵趨勢,為人們出行帶來創新式體驗。
出行行業數智化主要有兩大實現路徑:單車智慧與協同智慧
單車智慧即透過智慧座艙等車內軟體裝置、綠色供能等方式,實現單車環境友好與人車智慧互動;而協同智慧則透過自動駕駛、車聯網等技術,串聯人、車、路、網,實現車輛執行環境的整體數字化、智慧化。
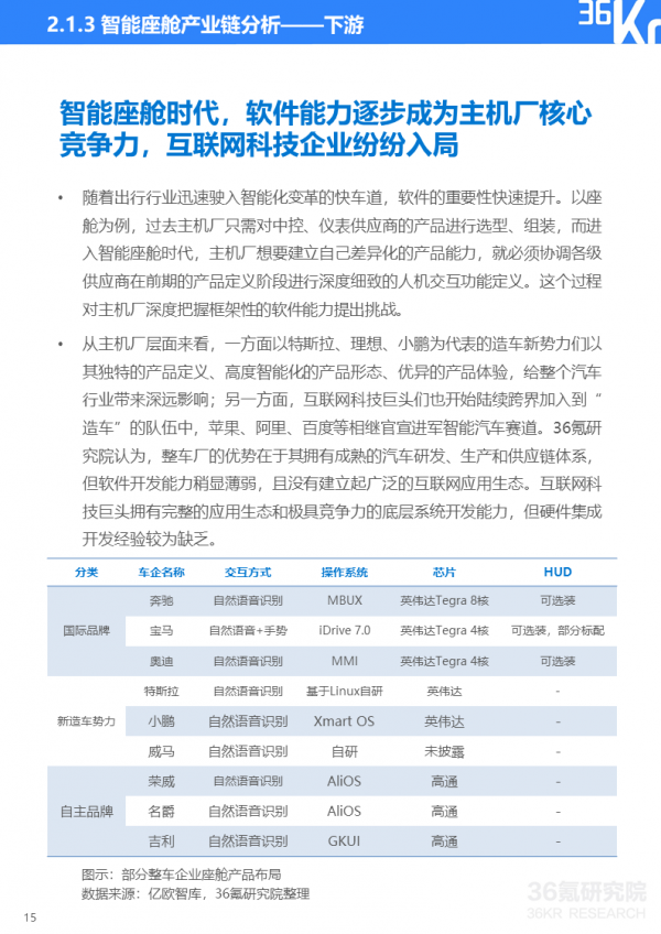
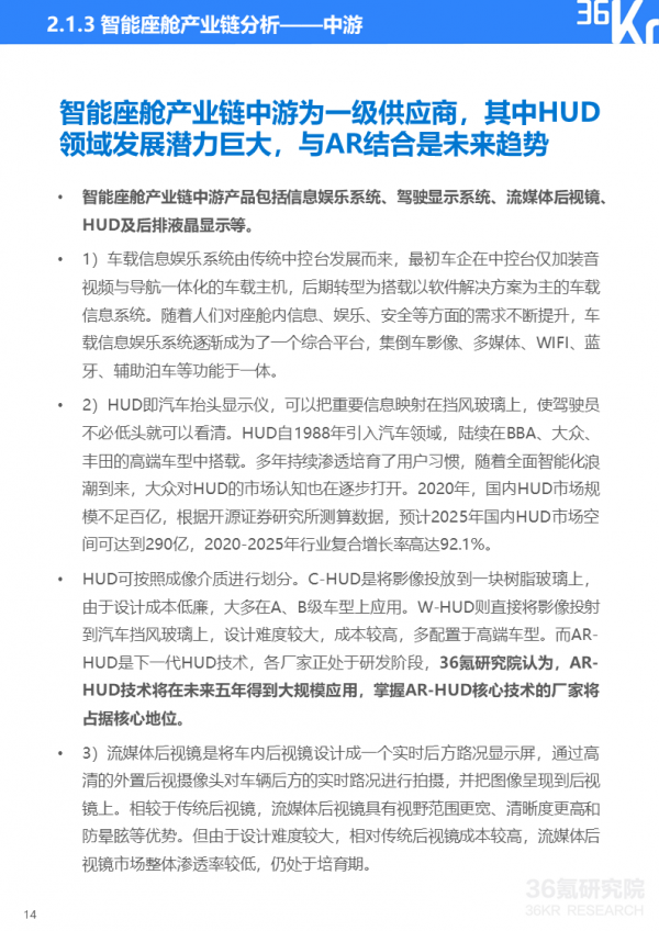
單車智慧之智慧座艙:不止是交通工具,還可成為生活中的“第三空間”
近年來移動物聯網的發展,使消費者對汽車的需求發生變化。隨著消費者對汽車需求層次逐漸由安全舒適向社交等個性化體驗轉變時,智慧座艙在維持交通工具屬性外,更加入較多移動娛樂空間屬性,逐步成為生活中的“第三空間”。
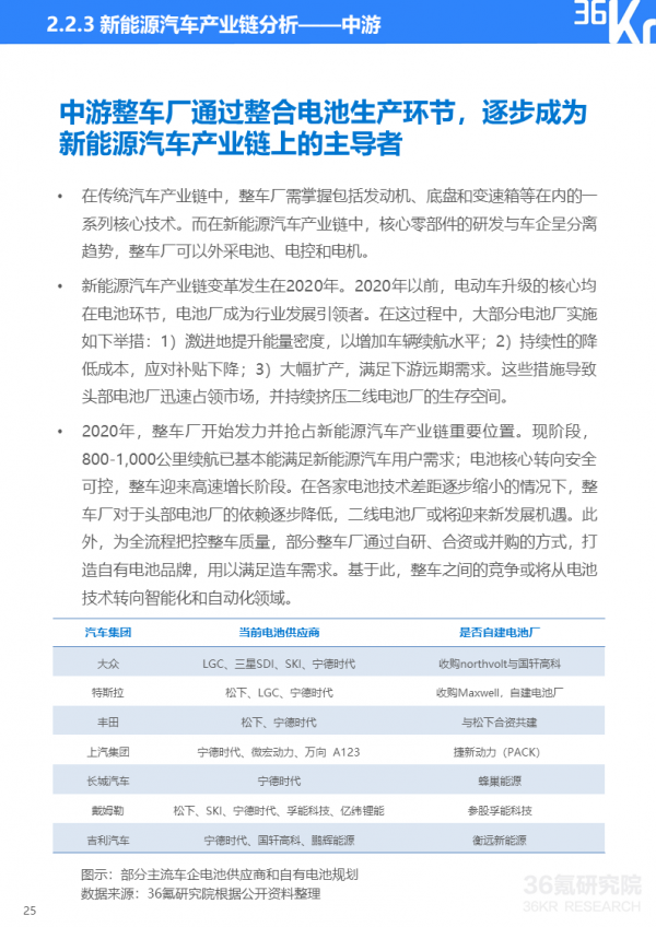
單車智慧之新能源汽車:整車廠成為產業鏈主導者
2020年,整車廠開始發力,搶佔新能源汽車產業鏈重要位置。部分整車廠透過自研、合資或併購的方式,打造自有電池品牌,用以滿足造車需求。基於此,整車之間的競爭或將從電池技術轉向智慧化和自動化領域。隨著對關鍵零部件和核心技術掌控力的加強,整車廠逐漸成為產業鏈主導者。
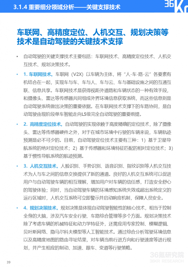
協同智慧之自動駕駛:遵循先封閉後開放、先載貨後載人的原則,商業化應用逐級展開
受技術應用難度和法律法規限制影響,自動駕駛的商業化應用通常遵循先封閉後開放、先載貨後載人的原則,在不同場景內逐步落地展開。首先,在自動泊車、封閉園區等具有封閉性質的限定場景內率先應用;其次是幹線物流、末端配送、固定線路的環衛領域、公交地鐵通勤、網約車等;最後才是私人場景的自動駕駛。
協同智慧之車聯網:為交通管控升級提供技術支援,對停車產業進行數字化改造
車聯網為交通管控升級提供技術支援,以V2X為核心的智慧交通管理正在以示範區模式推進。另外,車聯網亦可對現有停車產業進行數字化存量改造,盤活車位資源,提高車位利用效率。
本報告就如下重點問題進行研究:
• 目前出行行業數智化轉型有哪些實現路徑,發展現狀如何?
• 智慧座艙的產業鏈核心環節是什麼?關鍵競爭要素是什麼?
• 新能源汽車的技術瓶頸是什麼?未來競爭點在哪裡?
• 自動駕駛的商業化落地應用情況如何?制約條件有哪些?
• 車聯網具有怎樣的應用場景?有哪些尚未挖掘的應用價值?
• 出行數智化領域各細分賽道(智慧座艙、新能源汽車、自動駕駛、車聯網)各有哪些值得關注的高成長潛力玩家?
• 未來出行數智化行業將有怎樣的發展趨勢?
更多精彩內容,詳見《2021年中國出行行業數智化研究報告》,點選下載連結,提取碼:aiiv
關注我們:【36氪研究】微信公眾號
