AbMole精研抑制劑十年,最新的科研動態不斷與您分享。本期與您分享的是:Opa相互作用蛋白5透過調節JAK2/STAT3訊號促進EMT促進NPC細胞轉移。
Opa 相互作用蛋白 5 (OIP5) 作為啟動基因,已成為多種型別ca的調節因子。然而,OIP5 在NPC中的作用尚未見報道。在本研究中,我們旨在探索 OIP5 在 NPC 中的表達和生物學功能。進行實時聚合酶鏈反應 (RT-PCR) 以檢測 OIP5 mRNA 的表達水平。進行Cell Counting Kit-8 (CCK-8)、集落形成試驗、傷口癒合試驗和transwell試驗以測量細胞的增殖、遷移和侵襲。流式細胞術用於分析細胞凋亡。蛋白質印跡分析用於評估 OIP5 對 EMT 和 JAK2/STAT3 通路的影響。在來自 GSE12452 和 GSE53819 的 NPC 組織中觀察到 OIP5 mRNA 的上調。 RT PCR的結果還表明,與正常鼻咽細胞相比,OIP5 mRNA在幾種NPC細胞系中的表達顯著上調。此外,功能喪失試驗表明,OIP5 的敲低顯著抑制了 NPC 細胞的增殖、遷移和侵襲,並促進了細胞凋亡。此外,蛋白質印跡的結果表明 OIP5 的沉默抑制了 NPC 細胞系中的 EMT。同時,OIP5的敲低顯著降低了CNE1和SUNE1細胞中p-JAK2和p-STAT3蛋白的表達。我們的資料表明 OIP5 在 NPC 中高表達並透過調節 JAK2/STAT3 促進 NPC 進展;我們的結果闡明瞭利用 OIP5 作為治療 NPC 的潛在新治療靶點。
Phosphatase inhibitors在Western blot實驗中用於防止研究中蛋白和脂類的磷酸化狀態丟失,為蛋白磷酸化提供更加全面的保護。
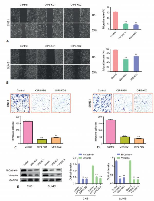
Figure 3. Silence of OIP5 affected the migration and invasion of CNE1 and SUNE1 cells.
蛋白質印跡分析用以檢查這些分子的蛋白質水平。資料表明,OIP5 的敲低降低了 CNE1 和 SUNE1 細胞中 N-鈣粘蛋白和波形蛋白的蛋白質水平(圖 3E)。 總之,這些結果表明 OIP5 的敲低可以抑制 NPC 的轉移潛能。
Figure 4. OIP5 modulated the activity of JAK2-STAT3 signaling in CNE1 and SUNE1 cells.
正如圖 4A 所示的蛋白質印跡結果,在轉染 OIP5-KD1 和 OIP5-KD1 siRNA 的 CNE1 細胞中,磷酸化 JAK2 (p-JAK2) 和磷酸化 STAT3 (p-STAT3) 的蛋白質水平顯著降低, 雖然 JAK2 和 STAT3 的蛋白質水平沒有改變。
鳴謝:Y-Q Zheng, et al. Eur Rev Med Pharmacol Sci. 2019 Jan;23(2):613-621.



 
			 
			 
			 
			 
			 
			 
			 
			 
			 
			 
			 
			 
			 
			 
			 
			 
			