sponsored links

初中物理:每章節知識口訣,乾貨滿滿

初中物理:每章節知識口訣,乾貨滿滿

初中物理:每章節知識口訣,乾貨滿滿!

更多初中、高中知識,可以在大師一百app中檢視,獲取哦~

表一、聲現象

初中物理:每章節知識口訣,乾貨滿滿

表二、光現象

初中物理:每章節知識口訣,乾貨滿滿

表三、透鏡及其應用

初中物理:每章節知識口訣,乾貨滿滿

表四、物態變化

初中物理:每章節知識口訣,乾貨滿滿

表五、電流和電路

初中物理:每章節知識口訣,乾貨滿滿

初中物理:每章節知識口訣,乾貨滿滿

表六、電壓電阻

初中物理:每章節知識口訣,乾貨滿滿

表七、歐姆定律

初中物理:每章節知識口訣,乾貨滿滿

表八、電功率

初中物理:每章節知識口訣,乾貨滿滿

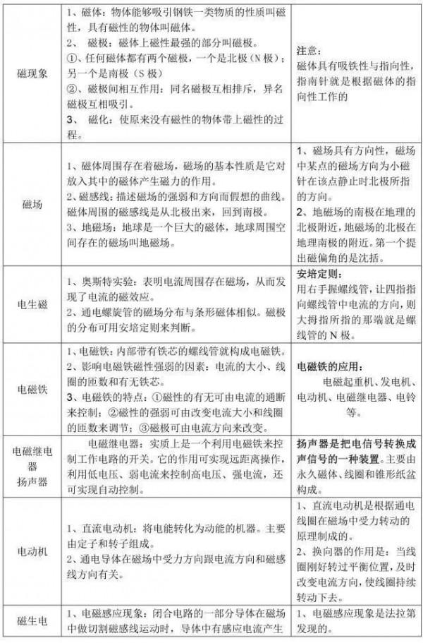
表九、電與磁

初中物理:每章節知識口訣,乾貨滿滿

初中物理:每章節知識口訣,乾貨滿滿

表十、資訊的傳遞

初中物理:每章節知識口訣,乾貨滿滿

表十一、多彩的物質世界

初中物理:每章節知識口訣,乾貨滿滿

表十二、運動和力

初中物理:每章節知識口訣,乾貨滿滿

表十三、力和機械

初中物理:每章節知識口訣,乾貨滿滿

表十四、壓強和浮力

初中物理:每章節知識口訣,乾貨滿滿

表十五、功和機械能

初中物理:每章節知識口訣,乾貨滿滿

表十六、熱和能

初中物理:每章節知識口訣,乾貨滿滿

表十七、能源與可持續發展

初中物理:每章節知識口訣,乾貨滿滿

附1、初中物理量符號、單位及公式

初中物理:每章節知識口訣,乾貨滿滿

附2、初中物理定律、規律及常用常數

初中物理:每章節知識口訣,乾貨滿滿

物理大師

分類: 教育
時間: 2021-09-18

相關文章

初中物理:各章節知識點歸納,收藏起來慢慢看
初中物理:各章節知識點歸納,收藏起來慢慢看! 檢視更多初中.高中知識,關注我哦,每天都更新! 物理大師

熬了整整七夜!我把初中物理、數學融會成四通八達的知識網300頁

熬了整整七夜!我把初中物理、數學融會成四通八達的知識網300頁
初中知識結構化是輕鬆獲取好成績的根本保障 基礎教育階段,是一個知識不斷累積的過程,在這個過程中,學科知識不僅越來越多,而且越來越複雜. 然而,傳統的教學模式下,多少代的老師都將"死記硬背&q ...

影響初中物理成績的四個因素,改正後讓物理學習更輕鬆

影響初中物理成績的四個因素,改正後讓物理學習更輕鬆
開學一段時間了,無論初二剛接觸物理的同學,還是初三快要進行總複習的同學,或多或少都會遇到問題,如何提高物理成績,如何能在中考中少丟分,是我們需要考慮的問題. 可以肯定的告訴你,中考考試物理難度不會太難 ...

如何學好初中物理

如何學好初中物理
如何學好初中物理 ---------韓老師(本人多年初中物理教學經驗,歡迎各位同學.家長私信諮詢初高中物理學習問題!) 一:首先初中物理學什麼? 物理學:探究物質及其運動規律的科學. 初中階段主要是聲 ...

初中物理:《機械運動》考點梳理,趕緊儲存

初中物理:《機械運動》考點梳理,趕緊儲存
初中物理:<機械運動>考點梳理,趕緊儲存! 更多初中.高中知識,可以在大師一百app中檢視,獲取哦- 物理大師

初中物理:八年級上冊第一章《機械運動》常考點突破

初中物理:八年級上冊第一章《機械運動》常考點突破
初中物理:八年級上冊第一章<機械運動>常考點突破! 更多初中.高中知識,可以在大師一百app中檢視,獲取哦- 物理大師

五張歸納圖,巧妙避免中考犯錯!輕鬆解決初中物理電學難題

五張歸納圖,巧妙避免中考犯錯!輕鬆解決初中物理電學難題
很多初中生朋友們在學習電學時總會遇到這樣或者那樣的難題,對於認真思考.努力地主動學習的多數學生們來說,初中物理並不會成為中考的一個太大障礙,但是對於很多自主性比較差一些,做題又不太多.平時又不太喜歡歸 ...

初中物理必考知識點①

初中物理必考知識點①
初中物理作為中考重要科目之一,知識內容重點考察學生的邏輯思考與抽象思維能力!

初中物理:公式換算大全,超級實用

初中物理:公式換算大全,超級實用
初中物理:公式換算大全,超級實用! 更多初中.高中知識,可以在物理大師app中檢視,獲取哦- 物理大師

都說高中物理比較難 高中物理跟初中物理有何不同 如何學好高中物理

都說高中物理比較難 高中物理跟初中物理有何不同 如何學好高中物理
我們經常聽到這麼一句話,"物理難,化學煩,數學作業做不完."之所以說化學煩,是因為化學知識點比較瑣碎,之所以說數學作業做不完是因為每天都有新進度,那麼為什麼說物理難?高中物理跟初中 ...

佩服!29歲寶媽空閒時間考二建,30天整理全套實務筆記!乾貨滿滿

佩服!29歲寶媽空閒時間考二建,30天整理全套實務筆記!乾貨滿滿
隨著年齡的增長,有不少的寶媽都開始想考一個一建或者二建裡貼補家用,那麼作為相對好上手的二建就是很多人的首選. 備考二建的時候還是不要輕易相信"零基礎一個月過二建",當然除非你真的天 ...

初中物理應用題專項練習(含答案),好好練一練,輕鬆弄懂物理大題

初中物理應用題專項練習(含答案),好好練一練,輕鬆弄懂物理大題
今天為大家整理了初中物理應用題專項練習(含答案),請家長務必讓孩子練一練這些大題,物理考試才能拿高分! 由於頭條號篇幅限制,老師僅展示部分資料內容 需要完整版高畫質資料的家長們,獲取方式如下: 1.關 ...

初中物理全複習思維導圖,初二、初三都可以用

初中物理全複習思維導圖,初二、初三都可以用
初中物理全複習思維導圖,初二.初三都可以用 文末有word版完整高畫質資料獲取的方法! 由於篇幅原因,今天的內容就到這裡了,如需更多完整word版學習資料,學習方法,都可以關注透過下方方式找我免費領取 ...

初中5000年曆史知識時間軸+全6冊“易錯知識”超全總結

初中5000年曆史知識時間軸+全6冊“易錯知識”超全總結
初中5000年曆史知識時間軸+全6冊"易錯知識"超全總結 完整版資料,文末免費領取!

隴原科技獎“亮相”,“乾貨”滿滿
"獎勵對我們科技工作者來說,既是榮譽,又是新的開始,今後要為我國的糧油安全研發更多的.質量更高的支撐技術."10月11日,甘肅省科學技術(專利)獎勵大會召開,孫萬倉等為甘肅省科學技 ...

乾貨滿滿!嘉賓共話科技賦能版權行業創新發展

乾貨滿滿!嘉賓共話科技賦能版權行業創新發展
人民網青島10月12日電 隨著網際網路.人工智慧.大資料等技術的應用和發展,科技與產業的結合更加緊密,以新興數字科技為基礎支撐,數字內容傳播方式更豐富.範圍更廣.速度更快,這樣的變化也在不斷推動版權內 ...

來看看減肥達人們的經驗吧,乾貨滿滿,來學習下

來看看減肥達人們的經驗吧,乾貨滿滿,來學習下
看完點贊關注哦,每天更新各種減肥小知識!

大談新能源汽車產業發展之道 世界新能源汽車大會幹貨滿滿

大談新能源汽車產業發展之道 世界新能源汽車大會幹貨滿滿
隨著全球新一輪科技革命和產業變革蓬勃發展,新能源汽車已經成為全球汽車產業轉型發展的主要方向.中國作為全球最大的汽車生產國和消費國,新能源汽車產銷量連續六年位居全球第一,成為全球新能源汽車市場最大的增長 ...

初中物理名校試卷系列

初中物理名校試卷系列
從今天起,不斷更新陝西省重點院校考試題目,如圖為陝西省重點院校的月考,期中,期末考試題目!試卷主要以五大名校為主!如需獲取答案和試卷.請按照以下途徑獲取: 第一步:關注我 第二步:發私信:試卷 第三步 ...