鋼結構防腐工的主要工作就是透過對其鋼材表面除鏽處理後進行油漆塗裝,形成一層緻密的保護膜層,從而達到防鏽並延長使用壽命的目的。也可以簡單的磷化預膜,也可以刷漆、或者噴刷防腐塗料。鋼結構常用噴鋅或噴鋁,加重腐蝕塗料構成長效防腐結構,或者用配套重防腐塗料塗裝防護。金屬鋅、鋁具有很大的耐大氣腐蝕的特性。在鋼鐵構件上噴鋅或噴鋁,鋅、鋁是負電位和鋼鐵形成犧牲陽極保護作用從而使鋼鐵基本得到了保護。針對這塊的工人常見的可能遇到的危險,比如防腐塗料碰到自己身上可能會引起受傷的的情況發生;另外一個方面就是本身從事這塊工作基本上都是屬於高空作業,因此可以說都是非常危險的。
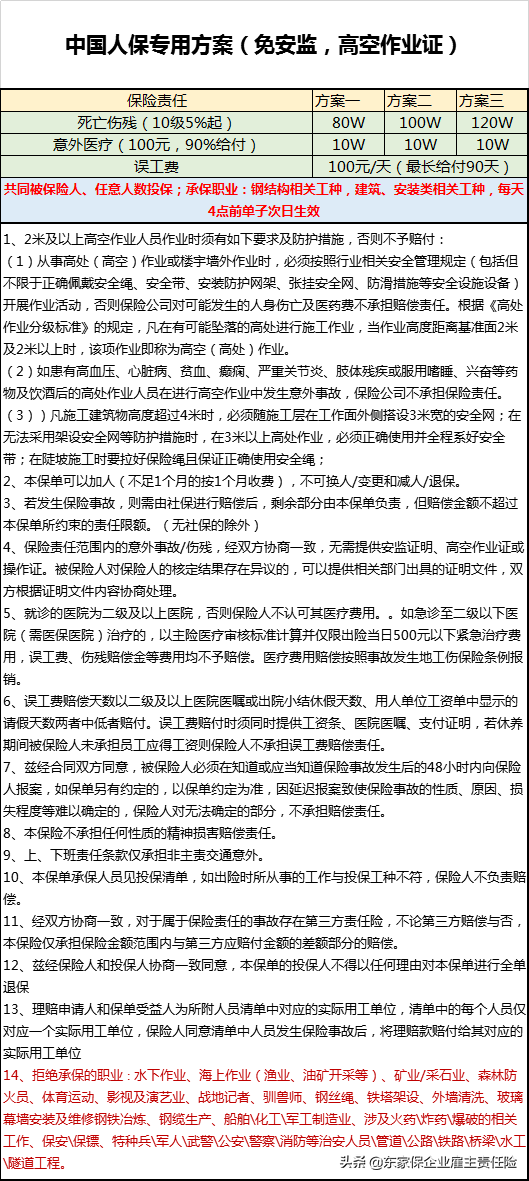
實際購買僱主責任險的時候要諮詢一下是否需要高空作業證、是否需要安監證明,高空作業這塊是否有多少米的限制要求等方面都需要諮詢情況,尤其是要看這個方案是否合適鋼結構僱主責任險,以此來更好的保障鋼結構防腐工工種要求,具體購買可以來諮詢一下我們的客服經理。
關注我,私信發:客服 或者 聯絡 ,就可以找到我了!
