本手冊適用於水冷螺桿式冷水機組,包括機組安裝、使用、操作和維護。有關於產品尺寸,控制櫃操作介面等,請查閱各品牌廠商相關產品技術手冊。
危險提示:
機組除錯、使用中應避免製冷劑洩漏。空氣中人體可接受的製冷劑蒸汽濃度 (AEL) 為 1000ppm,操作人員在該濃度之下工作對身體無不良影響。但如果發生大量溢漏或洩漏,製冷劑蒸汽會集中在靠近地面的低處,引起人體缺氧不適應。在製冷劑蒸汽被排除前,不要進入汙染區域,以免對人體產生不良影響。
不允許用氧氣和壓縮空氣來清潔管道或加壓機組。
不允許在帶電的機組上進行維修操作。
不允許關閉任何安全裝置的閥門。
不允許使用超過規定的測試壓力,透過查裝置銘牌上的設計壓力來確認許可的測試壓力。
機組在有製冷劑的情況下,嚴禁在蒸發器、冷凝器殼體上火焰切割或施焊。
警告:
向機組充注製冷劑或從機組中抽出製冷劑,最好選用專門的製冷劑抽灌裝置。從機組中抽出的製冷劑應注入符合機組設計壓力的且按壓力容器有關標準設計製造的貯液罐中。不允許將製冷劑直接排入大氣或下水道中。
不要讓液態製冷劑接觸面板和眼睛,以避免面板和眼睛凍傷。
製冷劑和明火接觸會產生有毒氣體。
對機組加製冷劑前請認證核對製冷劑種類,加錯製冷劑會導致機組故障或損壞。
每年至少檢查一次安全閥等安全裝置。如果機組所在的環境有腐蝕性,需增加檢查的次數。一旦發現安全閥有腐蝕,不要試圖修復,請立即更換。
注意:
不要使用叉車直接移動機組。
不要踩踏機組管路,這樣做會導致管路變形或製冷劑洩露。
維修時應使用和原型號相同的零(組)件。
定期檢查各閥門、接頭和管路是否有腐蝕、鏽蝕、洩露或損壞。
在機組管路中的水未完全排幹前,不要鬆開水室螺栓。
機組應按GB/T18430.1《蒸氣壓縮迴圈冷水(熱泵)機組工商業用和類似用途的冷水(熱泵)機組》和JB/T4750《製冷裝置用壓力容器》設計、製造和驗收。
滿液式蒸發器機組整製冷劑分佈更均勻,溫度場得到最佳化,蒸發溫度大幅度提高;機組的換熱效率進一步提升;透過與高效能高可靠性的專用螺桿壓縮機搭配,大大提升了機組的製冷量和能效比。
使用場所及範圍:
水冷螺桿式冷水機組可用於提供空調系統冷水,與風櫃及組合式空調等末端空氣處理機組組成各種大型集中式空調系統,廣泛應用於賓館、酒店、醫院、商場、辦公樓、娛樂場所等處的空氣調節。也可用於工業生產中工藝流程的降溫。
機組使用範圍:
機組結構:
螺桿式水冷冷水機組,主要由半封閉雙螺桿壓縮機、殼管式冷凝器及滿液式蒸發器、油分離器、節流機構、電氣控制系統等組合而成。
(1)蒸發器:在機組執行過程中,蒸發器一直維持較低的溫度和壓力,以便蒸發的製冷劑氣體帶走流過其內部冷凍水的熱量。
(2)冷凝器:在機組執行過程中,冷凝器一直維持較高的溫度和壓力,以便流過冷凝器的冷卻水帶走製冷劑中的熱量。
(3)螺桿壓縮機:不斷將蒸發器中蒸發的製冷劑氣體送至冷凝器中,維持系統的高低壓差。
(4)油分離器:將隨製冷劑氣體排出的冷凍油分離出來直接送回壓縮機,保證壓縮機安全可靠執行。
(5)電控系統:採用PLC或微控制器控制系統,可自動調節機組輸出製冷量達到使用者實際需求;可控制使用側、熱源測水泵及冷卻塔風機;顯示以下引數:冷凍水進出水溫度、冷卻水進出水溫度、蒸發、冷凝壓力等系統引數;可進行當前故障及歷史故障記錄查詢。
製冷系統介紹:
水冷螺桿式冷水機組為蒸氣壓縮式製冷機組的一種。其製冷原理均是透過壓縮機對製冷劑蒸氣施加能量,使其壓力、溫度提高,然後透過冷凝、節流過程,使之變為低壓,低溫製冷劑液體在蒸發器內蒸發為蒸汽,同時從周圍環境(載冷劑,如冷水中)獲取熱量使載冷劑溫度降低,從而達到人工製冷的目的。由此可見,
蒸汽壓縮式製冷迴圈包括壓縮、冷凝、節流、蒸發等四個必不可少的過程。其原理分述如下:
機組製冷迴圈系統示意圖
壓縮過程:蒸發器中的製冷劑蒸汽被螺桿壓縮機吸入後,電機透過壓縮機轉子對其施加能量,使製冷劑蒸汽的壓力提高並進入冷凝器;與此同時,製冷劑蒸汽的溫度在壓縮終了時也相應提高。
冷凝過程:由壓縮機來的高壓、高溫製冷劑蒸汽,在冷凝器中透過管內的冷卻水放出熱量,溫度有所下降,同時在飽和壓力(冷凝溫度所對應的冷凝壓力)下,冷凝成為液體。這時,冷卻水因從製冷劑蒸汽中攝取了熱量,其溫度要有所升高。冷卻水的溫度與冷凝溫度(冷凝壓力)直接有關。
節流過程:由冷凝器底部來的高溫、高壓制冷劑液體,流經節流裝置時,發生減壓膨脹,壓力、溫度都降低,變為低壓、低溫液體進入蒸發器中。
蒸發過程:低壓、低溫製冷劑液體在蒸發器內從載冷劑(如冷水)中攝取熱量後蒸發為氣體,同時使載冷劑的溫度降低,從而實現人工製冷,蒸發器內的製冷劑蒸汽又被壓縮機吸入進行壓縮,重複上述壓縮、冷凝、節流、蒸發過程。如此週而復始,達到連續製冷的目的。
製冷量正比於壓縮機的吸入流量。螺桿壓縮機在其內部裝配了滑閥機構,用它來控制壓縮機的吸入流量,亦可控制製冷劑的蒸發量,從而實現製冷量可以在一定範圍內無級調節。
油路迴圈系統:
在壓縮機內部,冷凍油依靠系統的高低壓差,再透過內設油路,分別對軸承和轉子提供潤滑和冷卻。
壓縮機連續排氣過程中,冷凍油會隨著製冷劑氣體一起排出壓縮機,如果排出的冷凍油無法重新回到壓縮機,將可能導致壓縮機失油,嚴重時會損壞壓縮機。回油系統,保證隨製冷劑氣體排出的冷凍油順利回到壓縮機,確保機組安全可靠執行。
油路迴圈系統示意圖
回油系統主要分為兩個部分:
油分回油:在壓縮機排氣和冷凝器之間安裝了高效油分離器,隨著製冷劑氣體排出的冷凍油,絕大部分會被油分離器攔截並透過吸氣口直接送回壓縮機。
高壓引射回油:小部分冷凍油進入冷凝器後,最終會在蒸發器中聚集,依靠高壓液體作為動力,可以將聚集在蒸發器中的冷凍油直接帶回壓縮機。
控制系統介紹:
控制系統採用微電腦控制,控制櫃面板上裝有電源、執行、故障指示燈,可方便直觀地瞭解當前機組的工作狀況。此外,控制櫃面板上裝有急停開關,當機組發生緊急故障需馬上停機時,可按下急停開關,確保機組安全。
警告:在機組執行時切勿操作該急停開關,否則會對機組造成損害!
由於壓縮機是機組的重要部件,因此針對壓縮機的保護有:
① 電源缺相、逆相保護;南社
② 熱過載保護;
③ 電流過流保護;
④ 壓縮機排氣溫度保護;
⑤ 壓縮機內部過載保護;
⑥ 高低壓差保護。
透過以上各種保護功能,確保壓縮機的正常使用。
電控櫃的門上還裝有一個操作顯示器,其中間位置有一液晶顯示屏。顯示屏可詳盡顯示出機組及主要部件的執行資訊和系統引數。不同的按鍵具有不同的功能,可用於機組的引數設定、啟停控制、機組狀態顯示、溫度顯示、故障顯示等,對機組的操作、設定、檢查等均可集中於此。
顯示器或觸控式螢幕的主要作用有:
① 顯示系統執行資訊。
② 顯示機組狀態資訊。
③ 顯示機組故障資訊。
④ 設定機組執行引數。
⑤ 設定機組自動開關機時間。
機組安裝:
1.安裝環境:
(1)機組應避免接近火源和易燃物。若與鍋爐等發熱體並設時,應充分注意熱幅射的影響。
(2)選用室溫在45℃以下,通風良好的場所。不允許室外或露天安裝、存放,不允許安裝在有腐蝕性氣體的環境中。
(3)應選取灰塵少的場所。
(4)現場應採光良好.以便於維護、檢查。
(5)為滿足維護、檢修和清掃蒸發器、冷凝器換熱管的需要。機組任意一端必須有足夠的抽管空間,在長度方向應與機組蒸發器、冷凝器長度相當。
(6)為便於機器起吊和檢修,應留出機組安裝、操作、維修所需空間。
(7)機組周圍及整個機房應能實現完全排水。
請注意各品牌廠商所要求的A、B、C、D、H執行空間尺寸要求。
2.現場確認
為提前做好必要的準備,使安裝工作安全、正確、迅速地進行,應事先有相關施工人員就下述情況進好確認。
安裝現場:確認是否符合要求;
搬入孔:確認其大小、高度、起吊裕量,並將搬入障礙物拆出;
搬入順序:根據安裝現場情況和安裝裝置確定搬入方法和搬入順序;
搬入通路:將搬入通路上妨礙搬運的障礙物清除。
3.基礎施工
螺桿式製冷壓縮機運動部件很少,執行平穩,因此其對基礎的動載荷很小。基礎具體尺寸見下圖。為防止機組基腳部位的腐蝕,要求機組四周排水良好。機器底座鋼板對應的基礎平面應做得光滑平整。具體要求為:
(1)各基礎面之間的最大高低差(水平度)應在3mm以內;
(2)為便於製冷機維修檢查.基礎高度應大於100mm;
(3)在製冷機組的四周應設定排水溝。
(4)底座鋼板與製冷機組本體腳板之間不得有間隙。應用調整墊塞入底座鋼板與混凝土基礎之間,將底座鋼板調至水平(它們之間的高度差應在每米0.5mm以內);
(5)機組的安裝基礎必須是水泥或鋼製結構,應能承受機器的執行重量,且上平面是水平的。機組的安裝基礎最好能預留排水槽。
(6)參考機組的安裝基礎示意圖,在基礎上準確地安放鋼板及防振膠墊,待機組與地腳螺栓一起安裝就位後再二次灌漿。地腳螺栓的安裝一般露出安裝平面約100mm。
機組安裝示意圖
4.搬入施工
(1)到達機組的檢查:當機組還在車上時,檢查到達機器的外觀、附屬件有無損傷;如有損壞請通知運輸公司,分析機組損壞的原因和責任方。
(2)然後按照機組裝箱單查點交貨數量;看有無缺件現象(包括備品備件),如有缺件請立即通知廠商。
(3)機組型號、引數和生產日期均在銘牌上體現,請認真核對與合同及有關技術檔案是否相符。暖通南社
(4)起吊:
① 機組的吊裝位置請按機組上吊裝標貼示意位置。在確認基礎、減振墊、地腳螺栓安裝完畢後,用強度足夠的吊索(應足以承受機組起吊過程中的重量和衝擊)透過吊車將機組準確地吊放在安裝位置的減振墊上。
注意:實際起吊時請嚴格按照機組外包裝上的吊裝標貼嚴格執行,否則可能會引起管路變形或製冷劑洩露。
② 吊運時,應避免損壞機組和所有連線件,請採用機組上吊裝標貼示意位置進行吊裝。
③ 不得用繩索纏繞壓縮機、殼管換熱器等機組零件;不得用機組中的螺栓孔吊運,不得傾倒機組吊運。
機組吊裝示意圖
5.安裝施工:
首先確認基礎是否符合總圖上基礎尺寸的要求機器的基腳、地基平面應光滑、水平;
(1)將底座鋼板放入規定的位置;
(2)將製冷機放到底座鋼板上;
(3)底座鋼板與製冷機組本體腳板之間不得有間隙,應用調整墊塞入底座鋼板與混凝土基礎之間。將各底座鋼板調至水平(它們之間的高度差應在每米0.5mm 以內);
(4)吊起製冷機,將減振橡膠墊放置在底座鋼板上,再將製冷機放到減振橡膠墊上;
(5)安裝完後,保證製冷機的水平斜度不超過l/1000,如果超過界限,則微調機組,在機組安裝基腳與減振墊之間填塞墊片(墊片由安裝者自備),再放下機組檢查其水平度直至合格。
6.接管施工:
(1)機組找平後,可連線冷凍水、冷卻水管道。配管應有伸縮補償量並有足夠的獨立支撐,避免將任何變形或振動傳給機組,管道應設立管路支撐且必須確保管道對中,必要時管路支撐也可加裝減振墊,以充分發揮機組減振墊的減振作用。
(2)機組的進水口和出水口附近設有標誌識別,供管道連線時參考。管路連線嚴格應按照機組的標識接管,配管型式可參考接管示意圖。
接管示意圖
(3)按照總圖進行冷水、冷卻水的接管施工(法蘭或卡箍聯接),並在進水端設定過濾網。這時應注意不要將接管及其它負荷作用到蒸發器和冷凝器上(可採用管撐等措施)。至於接管是水平或垂直方向由機組引出接至水泵,由使用者根據現場條件自行決定。必須在機組的進、出水管上裝設壓力錶,以測定進出口壓差,判斷水量是否符合額定水量。冷水、冷卻水的水量調節閥一定要安裝在製冷機組的出水管上。以免造成水流紊亂,沖刷、腐蝕進口處的傳熱管。
(4)當水質較差時,在殼管換熱器中會產生較多的水垢和沙子等沉積物,使水流量變小,嚴重影響換熱效率,甚至引起蒸發器出現凍結事故。同時冷凍水和冷卻水水質不良不僅會在傳熱管內結垢,影響熱交換效率,降低機組效能,而且會腐蝕高效換熱管從而使得機組極易發生洩露等重大故障。因此,機組用水在流入水系統前要經過過濾,並用軟化水裝置進行軟化。如果水質較差,工程應按照GB/T50050-2017《工業迴圈冷卻水處理設計規範》的要求進行水質處理。冷凍水系統為閉式系統時應採用軟水。在機組運轉期間應定期對冷卻水進行抽樣分析,水質應符合下表等的要求。如果達不到要求,應進行水質處理。目前水質處理的常用裝置是除沙裝置和硬水軟化裝置。此外還有可能經過水處理後,水質仍達不到規定要求時,此時應考慮在熱源側水與螺桿式水冷機組之間加設中間換熱器。在實際的執行中,即使採用了以上措施,在殼管換熱器中仍可能會產生水垢和沙子等沉積物,使水流量變小,嚴重影響換熱效率,甚至引起蒸發器出現凍結事故。因此機組需要定期的檢查和維護。
注意:水過濾器過濾網必須使用不鏽鋼材質,避免濾網被腐蝕後進入系統造成銅管劃傷。
以上內容根據GB/T50050-2017《工業迴圈冷卻水處理設計規範》摘錄。
7.電氣接線施工
(1)在任何電氣安裝工作之前應確保切斷總電源,在適當的位置安裝總電源開關櫃。
(2)透過電線連線孔把主電源線、接地線接到機組電控櫃內,並將接線接到相應的接線座和地線座上,必須保證L1,L2,L3 各相的正確連線。
(3)確認主電源的電壓波動是在銘牌標稱值的±10%範圍之內,且電壓的不平衡在±2%以內,如果超過這個範圍,請將機組保持關機狀態,並立即聯絡當地電力部門。
相電壓不平衡的計算公式為:電壓不平衡率%=與平均電壓的最大偏差/平均電壓×100%。
(4)在連線主電源電纜之前,請檢查各電源線相序。
(5)連線控制電路:
1)將冷凍水泵、冷卻水泵、冷卻塔風機的交流接觸器控制線、水流開關與機組電控系統正確連線。
2)主電源應在開機前8小時接通,並在工作季節應一直供電,使壓縮機加熱帶在壓縮機未開時能進行加熱,使集結在壓縮機內的製冷劑液體揮發,避免直接開機對壓縮機產生的不良影響。
3)確認機組可靠接地。
(6)電控箱電源進線說明:
機組電控箱電源進線處配備一個可拆卸的方形鈑金件,客戶安裝時,請將此鈑金件拆下,根據客戶所配電纜接頭尺寸對此鈑金件開孔,電纜線穿孔固定。
電源進線示意圖
機外電源線及斷路器選擇參考:
說明:
① 上表的斷路器及電源線規格是基於機組最大功率(最大電流)選取。
② 上表中的電源線規格基於使用環境為35℃,電纜工作溫度為90℃的多芯銅芯電纜(如YJV 銅芯交聯聚乙烯絕緣聚氯乙烯護套電力電纜)明敷線上槽中的條件下得出的(GB/T16895.15),如果使用條件不同,請根據國家標準核算調整。
③ 表中的斷路器規格基於斷路器工作時其旁邊環境溫度為40℃的條件下得出,如果使用條件不同,請根據斷路器規格書核算調整。
8.保冷施工
製冷機組的保冷施工有兩種情況:
(1)機組的保冷施工在製造廠內已完成。
(2)由於其它原因,機組的保冷施工須在安裝現場進行。在該情況下,機組應經洩漏檢查、機械運轉和試運轉後,再參照保冷施工圖進行施工。保冷施工時要注意以下幾點:
1)保冷後不能妨礙可動部件(如調節裝置、閥門的手柄等)的動作;
2)蒸發器的管子清掃時需開啟水室蓋,保冷時不要將連線螺栓埋入保冷層內 (水接管法蘭部分需經常拆卸處也請注意);
3)請勿將冷水出水管上的溫度感測器的感溫部份埋入保冷層;
4)為便於氣密試驗時找漏,請勿將輔助接管和儀表引壓管的接頭埋入保冷層,或者在該處採用可拆卸的保冷層;
5)請勿將銘牌埋入保冷層。
除錯及試執行:
機組在完成安裝、水路連線、接線通電等程式後可進入除錯階段。必須由廠商指定人員現場監督並指導開機除錯及隨後的執行操作。
警告:機組可以對冷凍水泵、冷卻水泵、冷卻塔風機進行控制,但在進行除錯前,水泵的試執行嚴禁透過主機來控制執行,可以透過臨時接線來進行上述裝置的試執行。
除錯前準備:
1.資料準備
(1)機組安裝使用說明書
(2)機組合格證
(3)接線圖
(4)飽和溫度及壓力錶
2.工具準備
(1)製冷常用工具
(2)數字型電壓/ 歐姆表
(3)鉗型電流表
(4)電子檢漏儀
(5)兆歐表
除錯前檢查:
1.機組安裝情況檢查:
需檢查機組的安裝位置及環境、基礎狀況、維修空間等是否符合要求。
2.水系統檢查
(1)檢查蒸發器冷凝器水流方向是否正確。
(2)冷卻水和冷凍水管路是否沖刷乾淨,冷卻塔、水池等與外界相通的部位是否有雜物,水質是否滿足要求。
(3)檢查冷凍水管路的保溫狀況。
(4)檢查水側的壓力錶和溫度計的連線是否正確,壓力錶應與水管成90°垂直安裝,溫度計的安裝應保證其感溫探頭直接插入水管路中,壓力錶值、溫度計值等的初始狀態是否符合除錯前的要求。
(5)冷凍/冷卻出水側流量開關是否正確安裝,確認流量開關與控制櫃已正確接線。
(6)點動冷凍水和冷卻水水泵,檢查水泵轉向。正確的水泵轉向應為順時針方向,否則請重新檢測水泵接線。
(7)執行冷凍水和冷卻水水泵。觀察水壓是否穩定。觀察水泵進出口壓力錶,水壓穩定時壓力錶讀數及進出口壓力差值變化微小。觀察水泵執行電流是否在其額定執行電流範圍內,如果與額定值相差過大請檢查系統是否阻力過大,請排除系統故障直至實際執行電流滿足要求。
(8)檢查冷卻塔/膨脹水箱自動補水裝置是否暢通,水系統中的自動排氣閥是否能自動排氣。如果是手動排氣閥,開啟冷凍水管路和冷卻水管路的排氣閥,排儘管內氣體。
(9)檢查確保冷卻塔風機等其他裝置執行正常,無異常噪音。檢查風機皮帶鬆緊程度是否適宜,確保風機與電機的連線皮帶運轉時不打滑,無異常噪音。
3.空調負荷檢查
檢查末端空氣處理系統是否正確連線,檢查送風口是否暢通,檢查負荷空間的封閉及隔熱狀態是否滿足要求,檢查空調負荷的大小是否與機組匹配。
4.接線檢查
警告:在沒有合適的檢測裝置和預防措施前,請不要檢查電源。否則可能會出現嚴重傷害。
每臺機組均按機組銘牌要求配備專用電源,接線完成後,請檢查以下諸項,機組除錯前的具體檢查專案及記錄見除錯前檢查及記錄。
(1)檢查連線和空氣開關的大小規格是否正確。
(2)檢查電路安裝是否滿足標準或電氣規範要求。
(3)檢查線路有無連線錯誤。
(4)檢查互鎖功能是否工作正常。
(5)檢查接觸器上的接點是否能準確地工作。
(6)檢查機組電源的供電及絕緣情況。
(7)檢查控制及保護元件初始值的設定是否滿足要求。
除錯試執行:
除錯前檢查完畢後,機組可進入除錯執行階段。
(1)在開機前必須先給機組供電(機組不能啟動),以使壓縮機加熱帶工作,加熱時間不低於8 小時。
(2)仔細調節冷凍/冷卻水系統上流量調節閥或機組進口截止閥,使系統水流量達到使用要求。
(3)透過操作顯示器,檢查機組故障記錄,如存在故障需檢查後消除,在確認機組無故障。
(4)且驗證控制器引數設定無誤後,方可按下開機鍵啟動機組。
(5)機組啟動後,檢查壓縮機轉向,如反轉,請調整電源接線的其中兩相線;檢查壓縮機潤滑油,要求油鏡中的油位應保持在可視位置。
(6)試執行30分鐘,根據使用者負載及水系統實際情況設定進水溫度,保證機組執行過程正常。停機後,間隔10分鐘再投入執行,以防機組頻繁啟動,最後仔細檢查操作顯示器的引數設定情況,結束除錯試執行。
注意:
在水系統沖刷時,不得開啟機組。
水系統未充分排空前,不得開啟機組。
水管上必須安裝水流開關,水流開關必須與機組連鎖,否則在機組執行中出現斷水而引起的故障由使用者負責。
附1:除錯前檢查及記錄表
除錯前檢查及記錄表
維護與保養:
為確保機組長期可靠地執行,機組除錯應由專業人員或使用者中具有一定空調知識人員在專業人員指導下進行,日常的操作、維護也必須由經過專業培訓的空調人員來進行。
水冷螺桿式冷水機組一般使用時間為3000h/年左右(根據我國氣候地理條件)。為了確保機組長期安全可靠地正常運轉,以及長期使用的運轉壽命能夠延長,減少執行費用,對機組經常性的科學維護和保養工作,是非常重要。
機組執行和檢修過程中的日常維護、保養,稱為預防性保養和維護。客戶有責任根據機組執行的實際情況,有針對性的制定機組的年、月定期維護、保養的計劃規程,並進行機組的日常維護和定期維護。
1.日常開、停機
日常的機組開、關機有手動和自動兩種模式,機組自動開關機設定參見各廠商“控制器操作說明書”中自動開關機部分。控制器上的開/關鍵用於手動開、關機,電控箱門上的急停開關用在機組維修、除錯或緊急情況下的關機,平時一般不使用。
2.主要部件維護
(1)在執行過程中應密切注意系統的排氣、吸氣壓力,如發現異常及時找出原因,排除故障。
(2)不要任意調節控制和保護元件設定點。
(3)定期檢查電氣接線有無鬆動現象,如有鬆動要及時緊固。
(4)定期檢查電氣元器件的可靠性,應及時更換失效或不可靠的器件。
3.除垢
長期執行後,機組殼管式換熱器水側傳熱表面會沉積氧化鈣或其他礦物質,這些礦物質在傳熱表面結垢較多時,會影響傳熱效能而導致電能消耗增加、排氣壓力升高。可採用甲酸、檸檬酸、醋酸等有機酸清洗。
4.冬季關機
當冬季關機時,應清洗機組內外表面,並吹乾;必須開啟放水閥,放淨殼管換熱器內的存水,以防發生凍結事故。
5.春季開機
在較長時間停機後,要啟動機組時,應做如下準備工作:
(1)徹底檢查和清理機組。
(2)清潔水管路系統。
(3)檢查水泵。
(4)擰緊所有線路接頭。
(5)按要求對機組壓縮機進行預熱。
6.零件更換
更換零件應優先選用品牌廠商所供配件,不得隨便用類似配件代替。
7.製冷劑洩露和補充
透過檢查吸、排氣壓力來確定製冷劑充注情況,如有洩漏則應補充冷媒。冷媒補充或更換製冷迴圈系統中的零件都要進行氣密性檢驗。充注製冷劑時應按照如下兩種情況區別對待:
(1)製冷劑完全洩漏
如果遇到這種情況,必須用高壓氮氣(15~20公斤氣壓)或製冷劑對系統進行檢漏,如需要進行補焊,必須將系統內氣體排盡後才能進行焊接。充注製冷劑前,整個製冷系統必須是乾燥的並抽真空。步驟如下:
1)確保機組所有截止閥都開啟,在壓縮機吸氣管和冷凝器出液管截止閥上的注氟嘴處連線抽真空管。
2)用真空泵對系統管路抽真空。
3)達到要求的真空度後,用製冷劑瓶透過冷凝器出液管截止閥上的注氟嘴向製冷系統充注製冷劑,所需製冷劑充注量在銘牌上已寫明。
(2)補充製冷劑
1)在壓縮機吸氣管上的注氟嘴連線製冷劑充注瓶。
2)使冷凍/冷卻水迴圈,並啟動機組。
3)向系統緩慢充入製冷劑,並檢查吸、排氣壓力。
4)注意:在進行檢漏和氣密性試驗時,千萬不能向製冷系統充注氧氣,乙炔等可燃性、有毒氣體,只可使用高壓氮氣或製冷劑。
警告:
只能灌注和機組銘牌上相同型號的製冷劑氣體。
當充注和放出製冷劑氣體時,請開啟使用側和熱源側水泵,保持蒸發器和冷凝器中水迴圈,或保證蒸發器和冷凝器內水已排放乾淨,防止凍結事故發生。
不要充注過多製冷劑。過量充注製冷劑可能導致機組高壓升高冷量下降,同時造成壓縮機耗電增多,甚至損壞壓縮機。
系統防凍:
如果殼管式換熱器的流道發生嚴重結冰情況,可能造成殼管式換熱器破裂和洩漏,而凍裂損壞不屬於保修範圍,因此對機組防凍要特別予以重視,以下三點請使用者特別注意:
(1)在較低環境溫度下停機備用時,若機組放在室外溫度低於0℃的環境中必須將蒸發器和冷凝器中的水排盡。放水的具體操作步驟見整機上的放水標識。
(2)執行時,如果冷凍水水流開關失效時將可能導致水管出現凍結,因此水流開關必須與機組進行聯鎖。
(3)維護時,在給機組充注製冷劑或為了維修而放掉製冷劑時,有可能導致蒸發器內水結冰。一定要使蒸發器中的水保持流動或將水徹底放乾淨。
警告:
水冷螺桿式冷水機組使用介質為水,在冬季氣溫有低於零度的地區使用時必須做好如下方面的工作:
機組必須在水系統中新增防凍液(乙二醇),請按要求新增比例。
停機後不可切斷電源,否則自動防凍執行保護將失去作用。
乙二醇溶液濃度—凝固溫度對照表
表中乙二醇濃度為質量濃度。
其他注意事項:
按手冊的要求對機組進行定期維護,以保證機組執行狀況良好。
若發生火災,應立即關掉總電源開關,用滅火器撲滅。
機組工作環境要遠離汽油、酒精等易燃物品,以防發生爆炸事故。
如果機組出現故障停機,應找出故障原因並排除後再重新開機,不可在故障沒有排除的情況下強行開機。如出現製冷劑洩漏或冷凍水洩漏,要關掉所有開關,如機組無法透過控制器開關停機,要透過電控箱上的急停開關關機,並關掉總電源開關。
不要把需要保護裝置的線路短接,否則可能引起故障。
機組設有多種自動保護裝置,各項保護的設定值在出廠前已設定好,使用者不要隨意改動。
若非緊急情況下,不要透過切斷主電源來關閉機組。
要經常檢查機組的執行情況,包括冷卻水、冷凍水的水質、水溫、水壓,水過濾器、水泵、冷卻塔等執行是否正常,發現異常要及時處理。
要保持機房環境乾燥、清潔及通風良好。
機組在除錯、執行期間,嚴禁對任何截止閥進行啟、閉操作。
為了延長機組壽命,提高效率和節約能源,定期對機組進行檢查、維護、保養是必要的。使用者需將每月度、每季度、每年度的檢查、維護、保養情況記錄好,更要將機組的損壞維修情況作詳細記錄,便於機組維修人員處理機組故障。機組系統的維護保養週期見“表:機組系統維護保養週期表”。
機組系統維護保養週期表
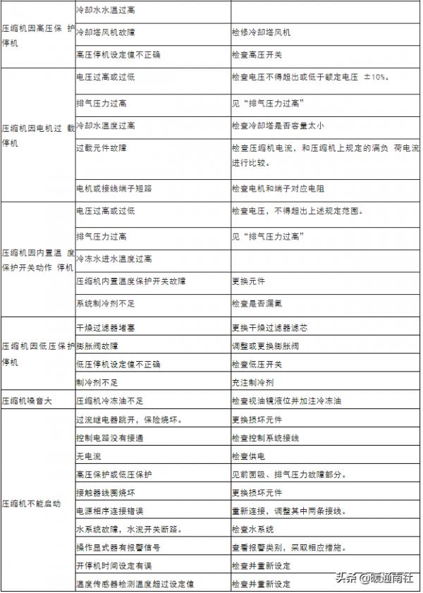
故障分析及排除方法:
本文來源於網際網路,取材於格力相關課件。暖通南社整理編輯。
