![]()
崔桂林/文 基於移動網際網路的綜合性協同工作軟體平臺是當前為數不多的網際網路大廠均在積極擴充或佈局的新領地。很多人認為,作為企業管理數字化的“入口”,只要佔據了它,就能為後續一系列企業服務業務的展開贏得主動。
從市場結構上看,儘管進入市場較早的釘釘和企業微信已經擁有較為明顯的領先優勢,若以全國4000萬中小企業數量計算,兩家合計市場佔有率大體上也不過一半,況且相當多的大企業也對這種輕便的協同工作軟體平臺也表示了歡迎(據統計,已經有80%的中國500強企業接通了企業微信),考慮到企業服務市場的巨大想象力,潛在市場空間仍然是巨大的。
從市場節奏上看,疫情大大加速了政企市場的數字化程序。一方面,市場總需求急速爆發;另一方面,原有的產品設計和能力也遭受了“烤”驗,疫情初期一些平臺“趕鴨子上架”般的倉促窘迫倒也進一步證明了細分市場空間廣闊。
在這種情況下,隨著華為、位元組跳動、百度、網易的相繼入局,大廠們將不可避免的在這個領域展開面對面的激烈競爭。考慮到它與雲服務特別是SaaS軟體產業相關,並且在一定程度上反映了企業數字化的普及程度,除了大廠競爭引人注意外,其實它也是觀測中國企業(特別是廣大中小企業)管理數字化程序的一個很好的視窗。
不一樣的競爭
眾所周知,過去20年網際網路商業化的一個特徵是平臺模式與寡頭格局。然而,產業網際網路涉及紛繁複雜的產業情境,不同區域、行業、企業、任務的數字化需求各異,很難出現過去如電商、通訊、搜尋那樣的統一解決方案。協同工作軟體平臺領域的呈現出的“競爭激烈”的態勢,如果真的深入到供給與需求的話,會發現其實他們長得並不相同(見表1)。具體說來,有的強調對管理全流程的支援,強調二次開發支援並在製造業中積極佈局,有的突出人際溝通從而在服務業中、客戶關係管理中展現出了優勢,有的則基於自己的原有業務基礎從軟硬一體入手,最新加入的如流還沒來得及展現生態特徵,企業強調的是技術支援。
總之,各有所長,並不同質。
經過20年殘酷的網際網路洗禮,其實平臺生態邏輯已經不需要再進行市場教育。
最簡的說法就是:第一步,依靠“爆款產品”贏得海量使用者;第二步,憑藉海量使用者來吸引廠商,形成平臺;第三步,制訂規則、完善制度,吸引不同型別的服務商,推出金融、評價等中介服務,形成自洽的產業生態。
類似的,以協同工作軟體平臺為中心,大廠們也存在類似的生態建設邏輯:第一步,用優質產品、免費方式獲得客戶,大客戶備受關注,但中小企業使用者其實是主流;第二步,形成平臺,吸引獨立軟體開發商、服務商和其他供應商;第三步,以平臺為基礎,完善治理,補充服務,發展生態。
不過,生態邏輯相同不等於生態結構一致,研究表明,生態結構對於生態績效有重要的影響。
理解產業生態結構可以藉助於一個基本模型(如圖1所示),重點關注四個問題:
(一) 都包括誰:關注參與者的型別和作用,比如核心企業(平臺)、使用者、夥伴。
(二) 是啥關係:關注核心企業(平臺)、使用者、夥伴之間的三者關係、兩兩關係。
(三) 靠啥運轉:關注什麼機制、如何治理。
(四) 有啥價值:關注生態對整體和個體在生產力、抗風險能力和創新方面的影響。
可以發現,他們在參與者和參與者關係網路兩個維度上存在共同點,均包括了a平臺、b企業使用者和d開發商、服務商、供應商,三者之間形成了裡兩種關係結構:(1)a-b,即平臺以產品形態(如即時通訊、基本OA等)服務企業使用者;(2)ad-b結構,企業使用者採購平臺提供的第三方軟體和服務,即a平臺與d夥伴共同服務b企業使用者。
共同點意味著競爭不可避免。
![]()
但是,企業微信又表現出了明顯的差異。企業微信與微信順暢連線,只要在企業微信中完成註冊,企業微信便成為可以低成本觸達、服務身為微信使用者的消費者的輕便途徑。常識告訴我們,因工作而形成的人際連線與因消費而形成的人際連線是不同的——前者是生產過程中的被通知、被聯絡,公事公辦;後者是被服務、輕觸達(退不退出,主動權仍然在消費者)。如果說其他以工作為專門屬性的平臺軟體形成人際聯絡為“硬連線”的話,企業微信與微信使用者之間的人際聯絡便可以說是“軟連線”。
在這種情況下,企業組織外的消費者自然融入到了生態之中,與a平臺、b企業使用者、d開發商、服務商、供應商共同形成了a(d)-b-c的結構(如圖2)。當然,如果企業使用者不需要第三方的服務,d在這個結構中不是必須的,因此用(d)表示。
總之,a(d)-b-c結構是企業微信生態所獨有的,這意味著存在結構性差異競爭的基礎。
獨特的生態結構使得企業微信能為不同規模的服務業企業、對客戶關係管理和消費者運營有強烈需求的零售商和品牌商、需要做人員管理的政務教育機構等提供經營支援,也為從事此類數字化解決方案、軟體開發的生態夥伴提供了商機,較為明顯的影響了組織使用者和夥伴的績效,在特定情況下甚至形成了替代(如著名連鎖餐飲企業西貝在疫情期間為加強營銷、客戶關係管理,“轉會”至企業微信,對績效形成了積極影響),顯示了出了與其他平臺生態的績效差異。
接下來,我們通過幾個例項,具象的介紹上述獨特結構對的生態中的三類主要參與者(a企業微信平臺、b企業使用者、d軟體開發商&服務商)的績效影響。
(一) 企業微信平臺:服務業的優勢
上述結構對企業微信生態總體績效的影響可以透過企業使用者的組成結構來體現。
企業微信官方在提供的資料顯示,其服務的企業客戶行業分佈超過了50個(2020年12月),遺憾的是,但並沒有提供行業明細資料。考慮到企業微信的平臺屬性(一般並不直接以運營、服務的方式面對顧客,而是依靠第三方服務商),我們也可以結合服務夥伴的資料來管中窺豹。
我們從微信官方許可的ISV服務商微盛公司得到了其服務的客戶行業構成。從資料中可以清晰的看出,零售、餐飲、金融、教培等服務業是其服務的主要物件。
(二)中小微企業使用者:希望的星辰大海
根據企業微信官方提供的資料,截至2020年12月底,其服務的企業(組織)使用者總數為550萬家,涉及組織內使用者1.3億人。簡單計算就可以知道,中小微企業是企業微信服務的使用者主體。
我們知道,中小微企業基數大、分佈廣,以服務業、特別是衣食住行生活服務業為主體,支付能力有限,成本敏感,以普惠的方式協助他們提升管理效率、降低經營成本、透過資訊助力平抑經營風險,將直接創造出巨大的經濟價值和社會價值。
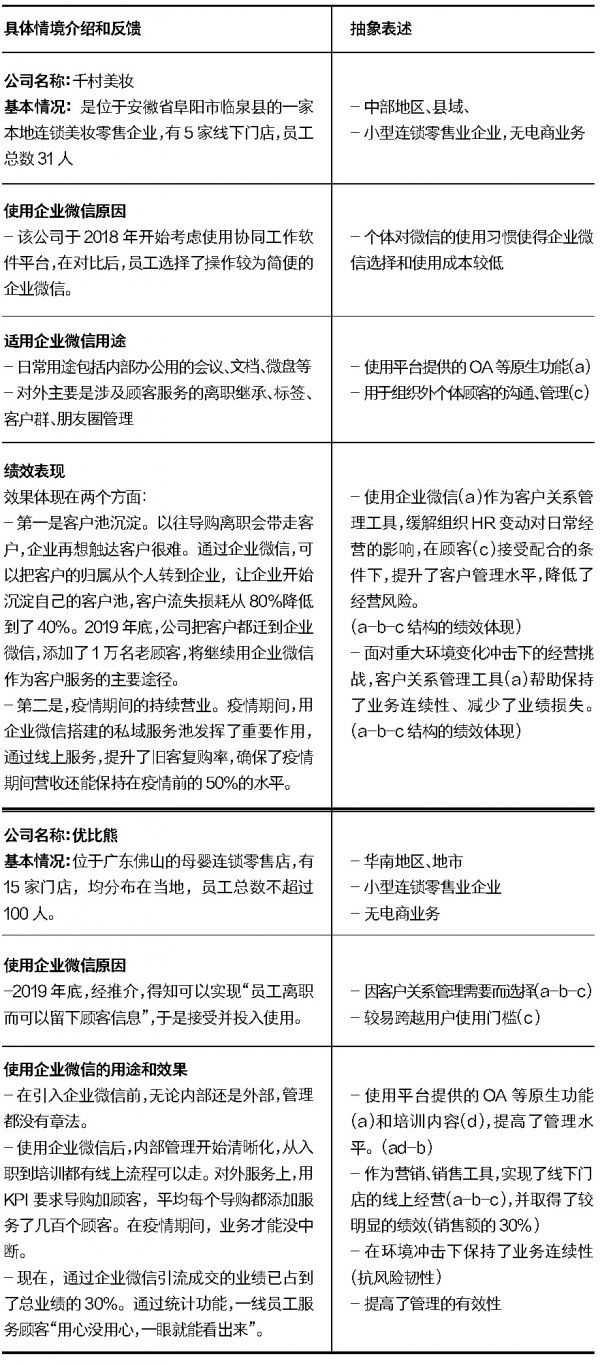
我們選擇兩傢俱有典型特徵的零售業中小企業千存美妝和優比熊作為樣本進行說明。以下表格中,左側為企業情況和反饋,右側為抽象表述。可以看到,獨特的ad-b-c結構對他們的經營績效產生了積極影響。其實,相似的效應在餐飲、商超、醫藥等其他行業的中小型企業中也普遍存在。可以說,廣大中小微企業正是協同工作軟體平臺們可以積極拓展服務的星辰大海。
根據企業微信官方提供的資料,截至2020年12月底,生態中的合作伙伴約8萬家,開放API介面540個,累計接入系統總數達1191萬個。除提供“流量”、“商機”等平臺邏輯下的好處和補貼、投資等激勵措施外,企業微信還向獨立軟體開發商、服務商提供通訊錄管理、訊息推送、客戶聯絡等涉及組織內外的技術基礎能力支援,開展聯合開發等創新活動。憑藉ad-b-c結構,許多夥伴實現了業務突破,提升了績效。
我們以其中小蟲、微盛兩家ISV服務商為樣本進行說明。
“產業”是一個抽象的概念,“產業數字化”最終要靠企業的數字化實踐來體現。大廠們以普惠的方式積極推廣協同工作軟體平臺,大大降低了中小微企業的管理數字化門檻,提高了中國企業整體的管理數字化水平;作為連線SaaS軟體服務商與企業使用者的樞紐,協同工作軟體平臺對於擴大企業服務市場需求、促進SaaS產業的發展,也起到了積極作用。因此,這確實是一個值得持續關注的領域。
透過對不同平臺生態結構的觀察,特別是企業微信生態的特殊結構的識別和案例實證研究,我們看到,企業微信生態的獨特結構幫助其展現了在服務業中的優勢。需要承認,缺乏與主要競爭者釘釘生態的結構-績效定量對比是本文的不足,不過,這項研究對當事企業的業務決策仍然具有一定價值。
從競爭的角度看,對企業微信來說,考慮到服務業在中國GDP中的比重早已過半,而中小企業正是服務業的主體,以服務業為中心、突出在服務業中小企業中的經營佈局,做深做細應該是合理的業務策略。對同行“友商”來說,考慮到中國市場廣大、產業情境的千差萬別,結合自身差異化的能力和資源結構,針對差異化需求,做差異化耕耘,可能比“突飛猛進、淺嘗輒止”好得多。
跳出競爭,站看產業的視角看,差異化的需求和供給結構,使得即便不考慮平臺經濟規制政策環境,僅考慮市場本身,過去在網約車等領域出現過的那種靠資本支援、雙向補貼擴大市場謀求獨佔地位的方式,在協同工作軟體平臺領域既不可行、又不必要。因為,與動輒數億甚至十億使用者規模、但需求相對同質化的個人消費領域不同,在企業服務市場中,客戶總數上限終究是低的(千萬級);更重要的是,企業管理流程和體系複雜,“降本增效”並不輕鬆,一旦選用,還離不開一個數字化工具與內外部體系磨合、融合的過程,也實在經不起折騰。差異定位、錯位競爭、做深做精,對各方都有利。
產業數字化的路很長,既然沒有貪大圖全的路,那麼慢慢來,殊途深入,應該終有握手的時候——產業鏈會連在一起,畢竟,所有人都在更大的生態中。
(作者是清華大學全球產業研究院研究員、創新與產業發展研究中心總監)
