
    近期,華中科技大學同濟醫學院附屬同濟醫院唐洲平教授團隊的最新研究成果發表在《Frontiers in Pharmacology》雜誌上(IF=5.81),該研究透過8分鐘大腦中動脈閉塞(MCAO)構建了C57BL/6小鼠TIA(短暫性腦缺血發作)模型,旨在探索TIA後缺血性損傷的微觀證據,並研究NBP對TIA的治療效果。主要結果顯示,在C57BL/6小鼠中,8分鐘或更短時間MCAO方法誘導的TIA模型,既未引起永久性神經功能缺損,也未引起MRI可檢測的腦損傷,但在組織學上可觀察到神經元凋亡和腦血管異常。NBP治療增加了血管生成因子的表達,促進TIA後血管生成並改善腦微血管網路。
TIA是由局灶性腦、脊髓或視網膜缺血引起的短暫性神經功能障礙發作。研究發現,TIA是卒中的重要預警訊號,15%至30%的缺血性卒中患者有TIA病史,TIA後90天內卒中的風險高達10%至20%,其中50%發生在頭2天內。此外,TIA患者可能會出現腦萎縮和認知衰退。然而,與TIA相關的發病機制和病理變化尚未完全澄清,迫切需要構建適當的TIA動物模型,以研究TIA的神經血管變化和干預措施。
研究目的
透過構建C57BL/6小鼠TIA模型,探索TIA後缺血性損傷的微觀證據,並研究NBP對TIA的治療效果。
研究方法
透過8分鐘MCAO處理,構建C57BL/6小鼠TIA模型;透過鐳射散斑成像、神經系統檢查、MRI檢查、TUNEL染色和顯微光學切片斷層成像(MOST)技術評估TIA後腦血流和組織病理學變化。隨後,將小鼠隨機分配到假手術組、生理鹽水處理TIA組和NBP處理TIA組。採用免疫熒光染色和異硫氰酸熒光素法測定血管密度,Western Blot分析檢測血管生成生長因子的表達。(圖1)
研究結果
➤TIA後腦組織損傷:
鐳射散斑成像顯示8分鐘MCAO處理構建TIA模型後,腦血流恢復情況。10min,20min,30min後分別恢復55.19±5.83%,46.08±12.92%,33.82±14.52%。(如圖2)
Nissl染色顯示TIA小鼠缺血半球皮層和紋狀體中的神經元形態清晰,結構完整,少數分散的神經元表現出萎縮;海馬區神經元排列緊密,無明顯病理改變。但TUNEL/NeuN雙重免疫熒光染色結果顯示8分鐘MCAO可誘導TIA小鼠皮層和紋狀體神經元凋亡(如圖3)。

    圖3 皮質、紋狀體的TUNEL/NeuN雙重免疫熒光染色影象
免疫熒光染色結果顯示,MCAO後24h,TIA小鼠缺血半球CD31+微血管數量較對照組減少。此外,使用MOST技術對缺血半球和對側半球進行血管重建,並在亞微米解析度下檢測血管三維密度,結果顯示TIA小鼠同側皮層、紋狀體和海馬區血管密度較對照組降低。(如圖4)

    圖4 MCAO後24h皮質(C)、紋狀體(D)和海馬體(E)腦血管網路的3D重建影象,(F)為血管長度密度的統計分析
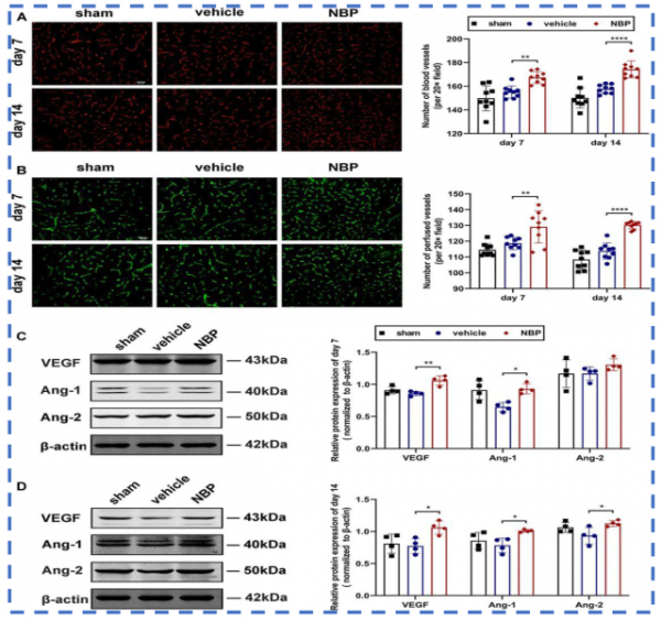
➤NBP干預治療顯著:
免疫熒光染色結果顯示,NBP處理組缺血半球CD31+微血管數量在TIA後7天和14天顯著高於生理鹽水處理組(圖5A)。FITC方法顯示,TIA後7天和14天,NBP處理組缺血半球灌注微血管的數量也顯著高於生理鹽水處理組(圖 5B)。Western blot結果表明,TIA後7天,NBP處理組VEGF和Ang-1蛋白表達較生理鹽水處理組顯著升高(圖5C)。TIA後14天,NBP處理組VEGF、Ang-1和Ang-2蛋白水平顯著高於生理鹽水處理組(圖5D)。
fMOST結果顯示,NBP的使用增加了缺血半球皮質和紋狀體中的血管密度(圖6A, B),在這兩個組織中,NBP處理組的VLD和FVV顯著高於生理鹽水處理組(圖6C, D)。

    圖6 透過fMOST 在大腦半球中重建腦血管網路的代表性成象
研究結論
8分鐘MCAO處理構建了合適的C57BL/6小鼠TIA模型,該模型符合人類短暫性腦缺血發作的定義。該研究首次在亞微米解析度下證實了TIA小鼠的腦血管異常,NBP的治療增加血管生成因子的表達,促進了TIA後血管生成並改善腦微血管網路,為TIA的血管相關發病機制和潛在治療提供了新的見解。
文獻原文





 
			 
			 
			 
			 
			 
			 
			 
			 
			 
			 
			 
			 
			 
			 
			 
			 
			 
			