sponsored links

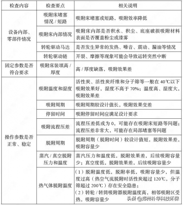
VOCs廢氣吸附裝置(活性炭、轉輪等)日常運維要點

活性炭吸附裝置應該是VOCs治理行業應用最為普遍的VOCs治理裝備。無論是單一的活性炭吸附,還是多級吸附,還是吸脫附聯合裝置,乃至焚燒、冷凝等與活性炭吸附聯合的組合工藝裝置,都涉及到活性炭吸附VOCs廢氣環節

除了活性炭吸附,還有樹脂吸附、分子篩吸附(比如轉輪+RTO工藝中的轉輪吸附裝置),下面來看看吸附裝置在日常執行維護應注意的要點:

VOCs廢氣吸附裝置(活性炭、轉輪等)日常運維要點

VOCs廢氣吸附裝置(活性炭、轉輪等)日常運維要點

VOCs廢氣吸附裝置(活性炭、轉輪等)日常運維要點

分類: 新聞
時間: 2022-02-15

相關文章

十億條黑冰蠕蟲為何要爬出冰面,科學家:人類對這種生物知之甚少

十億條黑冰蠕蟲為何要爬出冰面,科學家:人類對這種生物知之甚少
寒冷的地方生活著什麼樣的生物?北極有北極熊,南極有企鵝,準確地說這些動物都是生活在冰面之上的.那麼在寒冷的冰雪覆蓋的地方,有生物生存在雪裡嗎? 是有的,有一種叫做黑冰蠕蟲的生物是世界上唯一一種在冰當中 ...

花費幾十億,中國最難修公路,117公里修了近50年,印度為何擔憂

花費幾十億,中國最難修公路,117公里修了近50年,印度為何擔憂
在中國的西藏地區,有一條長達117公里的公路,這條公路的修建耗時50年,先後耗資幾十億元.這條公路在修建過程中,凝聚了眾多中國工人的血汗,可以說是在先輩們的血肉之軀上修建成功的.中國向來有" ...

拳王約書亞:十億人才能出一個C羅,他擁有力量和勇氣

拳王約書亞:十億人才能出一個C羅,他擁有力量和勇氣
拳王安東尼-約書亞近日在接受採訪時談到了C羅,他此前表示過C羅是他的偶像. 記者問道:"你已經31歲了,現在C羅36歲回到了英超,這是否給了你繼續戰鬥的動力?" 約書亞回到:&qu ...

票房破十億的十部大爛片,貢獻過票房的真是大氣了

票房破十億的十部大爛片,貢獻過票房的真是大氣了
NO.10:<後來的我們>票房:13.5億. 過於脫離實際的尷尬的矯情的臺詞,白瞎了全部攝影和演員.不管兩位男女主如何聚散合離,都比不得田壯壯為數不多的幾次出鏡來的直抵內心. 緣分這個東西 ...

柳傳志年退休金千萬,女兒柳青坐擁幾十億,侄女也是大公司的高管

柳傳志年退休金千萬,女兒柳青坐擁幾十億,侄女也是大公司的高管
關於柳傳志的年薪問題是鬧得沸沸揚揚,最終聯想集團是出面澄清了,柳傳志並沒有拿1億年薪.聯想方面表示柳傳志在2019年從公司拿到了7千多萬的收入,其中是包括了多項的收入,另外他退休之後就沒有從公司領取工 ...

1945年,一位國軍官員帶著十億現金來投靠我軍,他什麼來頭?

1945年,一位國軍官員帶著十億現金來投靠我軍,他什麼來頭?
1945年10月,一位自稱是國民黨軍官的人敲響了魯南華東局的大門,門口的守衛在得知來人的來意後,神情詫異,不過片刻之後他就致電了華東局領導,在得到上級的批示後,這才將來人放了進去. 那麼來人究竟是誰, ...

地球為什麼會轉,幾十億年了怎麼沒有停下來,它是永動機嗎?

地球為什麼會轉,幾十億年了怎麼沒有停下來,它是永動機嗎?
李老師聽到很多人問我一個問題:既然物理學一直強調永動機是不可能實現的,不管誰宣稱做出了永動機,首先迎來的一定是嘲諷.那為什麼地球可以一直轉下去呢?而且已經轉了幾十億年還沒有停下來,它不就是現實存在的永 ...

他是香奈兒藝術總監,為減肥暴瘦42公斤,數十億遺產留給了一隻貓

他是香奈兒藝術總監,為減肥暴瘦42公斤,數十億遺產留給了一隻貓
2000年,香奈兒品牌的藝術總監,67歲的卡爾·拉格斐,為了能穿下DiorHomme設計的具有吸血鬼風格的西裝而決定減肥. 為了減肥,這個重度巧克力控,竟然用"聞"來代替吃.實在忍 ...

河南農村娃高考裸分700分上清華,父親獎勵一碗10元的牛肉湯慶祝

河南農村娃高考裸分700分上清華,父親獎勵一碗10元的牛肉湯慶祝
他出生於農村家庭中,但不侷限其中. 他憑藉著一股頑強的意志和強烈的求知慾,總是能提前自學課程,他通過了清華大學的"自強計劃"招生,並於2021年高考時考出了裸分700分的優異成績. ...

富豪去世41年後,遺產增值到幾十億,77歲老人自稱是其女兒要繼承

富豪去世41年後,遺產增值到幾十億,77歲老人自稱是其女兒要繼承
2019年7月底,義大利佛羅倫薩法院對一樁遺產糾紛案作出了判決,並迅速引起世人關注,因為那可不是普通的遺產糾紛,而是涉及到10億美元的鉅額財產(約合70億人民幣). 離奇的是,這些鉅額財產的原主人已經 ...

投數十億打造新北海,蛻變後,能否超越鼓浪嶼,比肩海南

投數十億打造新北海,蛻變後,能否超越鼓浪嶼,比肩海南
對於北海,相信很多人都不會陌生,2018年9月當我第一次準備到北海遊玩時,很多朋友提醒說那裡是中國CX大本營,讓我千萬小心陌生人搭訕,那裡很多人都抱著一夜暴富心理,願意腳踏實地的人很少...... 2 ...

位元組跳動做音樂,投入十億買版權,代號“白月光”

位元組跳動做音樂,投入十億買版權,代號“白月光”
專案的重點和難點是尋找更多差異性,迴避直接競爭. 文 | 沈方偉 編輯 | 高洪浩 <晚點 LatePost>瞭解到,位元組跳動目前正開發一款獨立音樂播放器,專案代號 "白月光( ...

安徽的造材雄心:萬億藍圖,造出未來

安徽的造材雄心:萬億藍圖,造出未來
(一) 恍如隔世的夢 2007年1月9日,美國舊金山馬士孔尼會展中心,一個身著黑衣,瘦高個的中年男子當著全世界的面,掏出一臺小小的手機,眼角露出犀利而得意的光. 他告訴大家:"劃時代的革命來 ...

農村的朋友要小心了!被查到這5種情況,情節嚴重還可能被判刑

農村的朋友要小心了!被查到這5種情況,情節嚴重還可能被判刑
在最近幾年,國家花費很大的力氣對鄉村進行建設,改變這裡的環境.強化這裡的基礎建設,為的就是讓農村居民也過上好生活.經過一段時間的努力,目前已經取得了不小的成效.與此同時,也加強了法制方面的建設.接下來 ...

安徽老漢因長得像普京,曾經一度火到國外,後來怎麼樣了?

安徽老漢因長得像普京,曾經一度火到國外,後來怎麼樣了?
人不可能兩次踏入同一條河流,這世界上沒有完全相同的兩片樹葉,說的就是變化,大千世界,千變萬化,沒有什麼東西是完全相同的,包括人的長相,就算是雙胞胎的長相還是有著細微的差別. 但是在中國的安徽有這麼一個 ...

10樣正消失的農村老物件,每一樣都有升值空間,你家還有嗎?

10樣正消失的農村老物件,每一樣都有升值空間,你家還有嗎?
前言 導讀:正在消失的農村老物件,若家中有別不識貨被人撿漏,你認識幾樣? 這些年農村的變化,可以用翻天覆地來形容.不僅家家戶戶住上了樓房,用上了各式的電器,煮飯有空調,熱了可以開風扇.空調,而出名更是 ...

德國農村,為何被稱為 “中國鄉村振興標杆” ?

德國農村,為何被稱為 “中國鄉村振興標杆” ?
瞭解更多資訊,請關注微信公眾號:綠色戰旗幸福安唐鄉村振興博覽園(微訊號:pd_xczx). 導語:德國作為一個城市化起步較早的國家,鄉村地區也曾面臨環境汙染.人口流失等問題和挑戰,德國是如何應對鄉村發 ...

天能:被低估的動力電池“新”勢力

天能:被低估的動力電池“新”勢力
隨著動力電池龍頭進入了萬億市值俱樂部,資本市場已經達成普遍共識:這是一個高速增長的萬億級別賽道.然而,目前主流動力電池企業的估值,大部分已經把5年後的產能規劃計算在內.考慮到行業對上游資源的掌控力不足 ...

分別39年,農村教師突然得知,親妹是林青霞,相認後不要一分錢

分別39年,農村教師突然得知,親妹是林青霞,相認後不要一分錢
林青霞是一代人心目中的女神. 她塑造了無數經典的影視角色, 其中她飾演的東方不敗,更是成了最經典的武俠人物之一. 那時候街頭巷尾都流傳這麼一句話: "街頭聽鄧麗君,燈下讀瓊瑤,電視裡看林青霞 ...

農村人吃自家庭院的蔬菜水果這是城市人嚮往的養老生活

農村人吃自家庭院的蔬菜水果這是城市人嚮往的養老生活
農村人平平淡淡地生活,日出而作,日落而息,下雨天睡覺或者約三五好友打牌,現在的農忙時節也不像過去那樣面朝黃土背朝天了,春種秋收基本都是機械化.很多農村人沒有農活的時候都到城市裡找份工作.因為現在的農產 ...