導語
今天給同學們分享一篇關於m5C相關分子亞型純生信文章 “ 5mC regulator-mediated molecular subtypes depict the hallmarks of the tumor microenvironment and guide precision medicine in bladder cancer ”,這篇文章於今年發表在 BMC Medicine 雜誌上,影響因子=8.775。本研究基於5mC調節劑的分子亞型分類反映了BLCA生物異質性,併為BLCA中的精準醫學提供了新的見解。
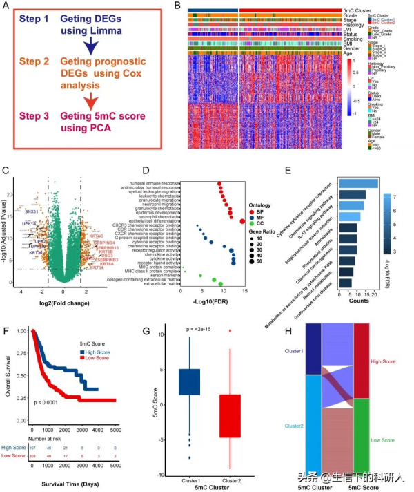
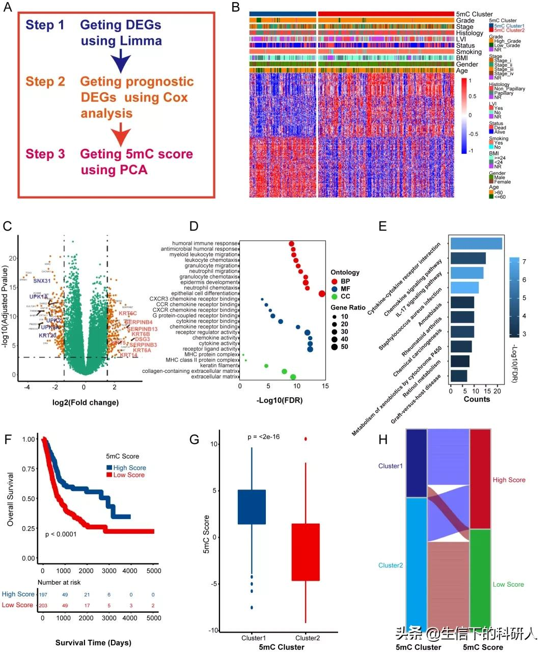
1.生信分析揭示5mC的聚類情況
圖1A顯示了5mC調節因子在TCGA-BLCA佇列中的預後價值、相關性和5mC調節器的綜合情況。根據21個5mC調節因子的mRNA表達,TCGA-BLCA佇列被分為幾個簇。值得注意的是,只有當佇列被分成兩個聚類時,聚類演算法才具有優越性,並且不同的聚類具有顯著的預後價值。因此,135例患者被分為5mC第1組,其餘患者被分類為5mC第2組。圖1B顯示了5mC簇與臨床病理特徵之間的相關性。顯然,5mC調節器在兩個5mC簇之間有差異表示。5mC第2組患者的預後比5mC第1組患者差(圖1C)。進一步的多變數Cox分析表明,在調整分期,等級,年齡和LVI後,5mC簇是一個獨立的預後因素(圖1D)。
2.5mC基因特徵,5mC評分及其功能分析
圖2A顯示了5mC評分演算法。首先,作者在兩個5mC簇之間鑑定了401個差異基因(圖2B)。然後,作者突出顯示了具有最顯著的差異基因(|log2FC|>2.5)在火山圖中(圖2C)。有趣的是,這些突出的差異基因中的大多數是BLCA分子亞型特異性標記。KRT6A、KRT6B、KRT6C、KRT5、KRT14、SERPINB3、SERPINB13、SERPINB4和DSG3是基礎亞型特異性標誌物。相比之下,UPK1A、UPK2、UPK3A、KRT20 和 SNX31 是腔內亞型特異性標誌物(圖 2C)。這表明5mC簇可能與經典的BLCA分子亞型相似。5mC基因特徵的功能在免疫相關過程中明顯富集。例如,BP主要富集leukocyte chemotaxis和myeloid leukocyte migration(圖2D);MF主要富集chemokine/cytokine receptor binding和chemokine/cytokine activity(圖2D)。細胞組分(CC)主要富集the MHC protein complex and keratin filament(圖2D)。此外,5mC基因特徵中最重要的KEGG通路是細胞因子 - 細胞因子受體相互作用和趨化因子訊號通路(圖2E)。這些資料表明,5mC簇(5mC基因特徵)可能在調節TME免疫和調節BLCA抗癌免疫應答中起關鍵作用。在5mC基因特徵中,88個差異基因具有預後價值。然後,作者根據這些預後差異基因進行PCA以計算5mC評分。最終,根據5mC評分的最佳臨界值,將TCGA-BLCA佇列分為高5mC評分組(n = 197)和低5mC評分組(n = 203)。高分組患者預後優於低分組患者(圖2F)。正如預期的那樣,5mC評分可以有效地量化5mC簇。5mC聚類1屬於高5mC評分組,低5mC評分組屬於5mC聚類2(圖2G-H)。
接下來,作者比較了5mC評分組之間的突變譜,標誌性通路,致癌通路和KEGG通路的差異。大多數標誌性通路在兩個5mC評分組之間差異富集(圖3A)。大多數代謝標誌性特徵在高5mC評分組中顯著富集。相比之下,在低5mC評分組中,大多數增殖相關標誌性特徵,DNA損傷相關通路,發育相關通路和細胞成分相關通路顯著富集。特別是免疫相關KEGG通路在低5mC評分組中顯著富集。這表明低5mC評分組(5mC聚類2)可能對ICB更敏感。先前的一項研究表明,TP53和RB1突變誘導基因組不穩定並促進BLCA的發病機制。在這項研究中,低5mC評分組的TP53(55%對40%)和RB1(27%對9%)的突變率明顯高於高5mC評分組(圖3B-C,圖4D、E)。同時,大多數致癌通路在低5mC評分組中顯著富集(圖3D)。這些結果可以解釋為什麼低5mC評分組(5mC簇2)預後較差。總的來說,5mC基因特徵和5mC評分全面反映了BLCA的生物學特徵,包括TME免疫和預後。
3.5mC簇可準確預測BLCA的治療預後
圖4A,B顯示了5mC簇,5mC評分組和7個經典分子亞型分類之間的相關性。高5mC評分組和5mC簇1代表腔內亞型,其特徵在於luminal differentiation, urothelial differentiation和the Ta pathway。相反,低5mC評分組(5mC簇2)顯示基底亞型,其特徵為basal differentiation、EMT differentiation、immune differentiation、interferon response和keratinization。ROC曲線顯示,5mC評分預測經典分子亞型,精度範圍為0.91~1(圖4C)。因此,作者認為5mC簇系統也可以反映大多數BLCA患者的分子特徵。在所有分子亞型系統中都觀察到這種現象。因此,5mC評分可以定量反映其他稀有亞型的生物學特徵。5mC評分較高的患者具有較高的腫瘤純度,這表明TME中的免疫和基質浸潤較低。一致,具有較高5mC評分的樣品代表具有較低免疫浸潤和基質特徵富集評分的腔內亞型(圖4 A)。5mC評分與純度之間的閉合相關性可能是由於5mC基因特徵包含許多免疫相關基因。總體而言,腫瘤純度更傾向於被視為TME內部特徵,反映了基質和免疫相關特徵。低5mC評分組新輔助化療相關基因的總突變率顯著高於高5mC組(圖4D,E)。這表明低 5mC 評分組的患者可能對新輔助化療更敏感。同時,低5mC評分組的患者可能對EGFR靶向治療和放療更敏感(圖4F)。相比之下,在高5mC評分組中,幾種免疫抑制致癌通路顯著富集,包括WNT-β-catenin網路,PPARG網路,FGFR3網路,IDH1,KDM6B和VEGFA。因此,靶向這些致癌通路可能為高5mC評分組的BLCA患者提供有希望的治療機會。此外,作者在DrugBank資料庫中成功確認了上述結果(圖4G)。低5mC評分組(5mC第2簇)的患者對化療藥物(cisplatin, docetaxel和gemcitabine)、ERBB therapy(cetuximab)和immunotherapy (atezolizumab)。然而,高 5mC 評分組(5mC 簇 1)的患者可能對抗血管生成治療藥物(sorafenib和bevacizumab)更敏感。總的來說,5mC簇可能是經典分子亞型的經濟和更簡單的替代品。同時,5mC簇和5mC評分可以預測BLCA中幾種治療的反應。
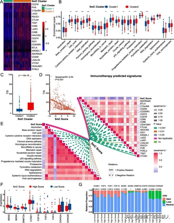
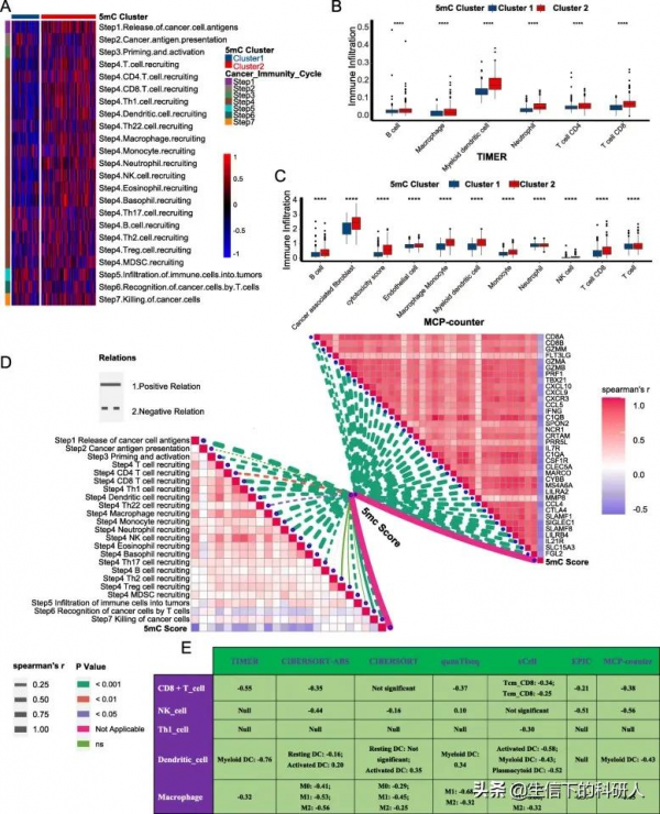
4.5mC簇預測了BLCA中ICB的免疫表型和臨床療效
大多數免疫調節劑在5mC簇1中下調。由於癌症免疫週期的活性直接由免疫調節劑的綜合性能決定,因此大多數癌症免疫週期的活性在5mC簇1中被下調,例如癌細胞抗原的釋放,免疫細胞向腫瘤的運輸(CD8 T cell recruitment, CD4 T cell recruitment, macrophage recruitment, Th1 cell recruitment, NK cell recruitment, DC recruitment)和癌細胞的殺傷(圖5A)。因此,這些迴圈的下調活性導致BLCA TME中相應TIIC(包括CD8 T細胞,CD4 T細胞,NK細胞,Th1細胞,巨噬細胞和DC)的浸潤水平降低(圖5B,C)。這些發現表明,5mC簇1可能是一種非發炎表型。作者進一步分析了5mC聚類與ICB反應預測因子之間的相關性。首先,大多數免疫檢查點,如PD-L1,PD-1和CTLA-4,在5mC簇1中被下調(圖6A)。其次,陽性ICB響應相關特徵和TIS在5mC簇1中的富集評分明顯低於5mC聚類2(圖6B,C)。因此,5mC簇1可能對ICB不敏感。
5mC評分與BLCA TME的抗癌免疫呈負相關。大多數免疫調節劑在高5mC評分組中下調。始終如一地,5mC評分與大多數癌症免疫週期的活動呈負相關(圖5D)。結果,5mC評分與許多抗癌TIICs(包括CD8 T細胞,CD4 T細胞,NK細胞,Th1細胞,巨噬細胞和DC)及其效應基因呈負相關,這些基因在七種獨立演算法中進行了交叉驗證(圖5D,E)。此外,5mC評分與TIS、ICB應答相關陽性特徵的富集評分和免疫檢查點之間存在顯著的不良相關性(圖6D,E)。
總之,5mC簇1和高5mC評分預測BLCA中無炎表型和較低的ICB反應,這在幾個外部佇列中成功證實。此外,在高 5mC 評分組中,ICB 相關高進展的發生率可能更高。在5mC評分高組中,與ICB相關過度進展呈正相關的基因(包括MDM2、MDM4、DNMT3A、CCND1、FGF3、FGF4和FGF19)的mRNA表達和複製數擴增率顯著較高(圖6F,G)。相比之下,與過度進展呈負相關的基因,如CDKN2A和CDKN2B,在5mC評分較高的組中顯著下調。
![]()
圖6 5mC聚類和5mC評分與佇列中ICB反應的預測因子相關
5.驗證5mC評分在湘雅佇列中的作用
在作者自己的佇列(湘雅佇列)中,作者發現5mC評分可以準確地預測經典分子亞型(圖7A)。AUC的範圍從0.99到1,除了在Baylor subtype system(AUC = 0.9)(圖7B)。此外,5mC評分與許多抗癌免疫步驟的活性呈負相關(圖7C)。隨後,5mC評分也與7種獨立演算法中CD8 T細胞、NK細胞、Th1細胞、DC和巨噬細胞的浸潤水平呈負相關(圖7F)。同時,5mC評分與免疫檢查點,TIS和陽性ICB反應相關特徵的富集評分之間存在顯著負相關(圖7D,E,G)。這些資料表明,5mC評分可以有效地對BLCA的免疫表型進行分層。此外,5mC評分能夠預測對其他治療的臨床反應,包括EGFR靶向治療,放療和幾種針對免疫抑制致癌通路的療法(圖7H)。
6.5mC評分的泛癌分析
作者進一步評估了5mC評分在癌症中的作用。值得注意的是,5mC評分與許多癌症的預後有關,例如胸腺瘤,低級別膠質瘤和腎腎透明細胞癌(圖8A)。此外,在大多數癌症中,5mC評分與四個關鍵免疫檢查點PD-L1,PD-1,CTLA-4和LAG-3的表達呈負相關(圖8B-E)。異常的DNA甲基化可能會影響癌症的免疫原性,例如TMB和MSI。在這裡,作者發現5mC評分與許多癌症中的TMB和MSI有關(圖8F-G)。因此,5mC評分在泛癌分析中反映了TME的許多生物學特徵,如抗癌免疫力、免疫原性和癌症幹度。它可能是癌症預後和ICB反應的可推廣預測因子。
7.5mC評分是多個免疫治療佇列中免疫治療反應的寶貴預測因子
在這裡,作者探索了5mC評分在預測來自九個免疫治療相關佇列的其他癌症中的ICB反應中的作用。首先,作者發現5mC評分與八個ICB佇列中的大多數免疫檢查點呈負相關。與此相一致,高5mC評分組的ICB反應率明顯低於5mC評分組(圖6A-G)。由於ICB反應率較低,高5mC評分組的預後也較差(圖9A-G)。在過繼性T細胞治療佇列中觀察到類似的結果(圖9H)。這一證據再次證實,5mC評分是癌症免疫治療反應的寶貴預測因子。
小結
在這項研究中,作者基於5mC調節劑的新型亞型系統反映了膀胱癌的異質性,併為膀胱癌治療提供了新的見解。5mC評分能夠量化5mC亞型,鑑定不同的分子亞型,並對BLCA的治療機會進行分層。同時,5mC評分可能是癌症ICB反應和預後的可推廣預測因子。對5mC思路(腫瘤或非腫瘤)感興趣的老師,歡迎私信。
