sponsored links

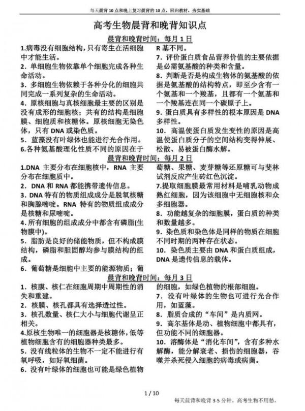
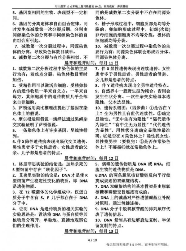
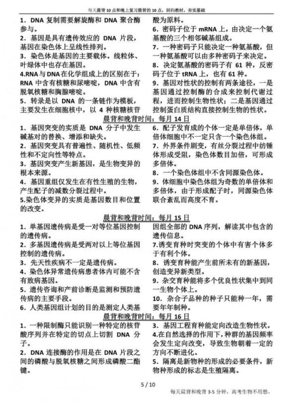
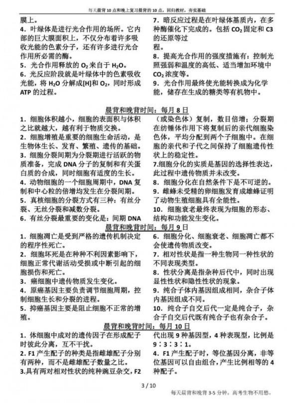
高中生物27天晨讀晚背知識點總結,短期提分計劃

高中生物雖然是理科但卻偏向於文科,需要記憶的知識點非常多,那怎麼才能利用好即將到來的暑假學好生物提高成績呢?

要想學好高中生物是離不開課本教材的,課本的知識點非常重要,並且課本上的都是基礎的知識點,鞏固好基礎才是考試中能打高分的前提。

同學們可以利用暑假中的碎片時間迴歸課本、夯實基礎,每天早晚3-5分鐘,27天就可以輕鬆把課本吃透,提分的速度快到你難以想象!

點選頭像後關注,發訊息私信【生物27】,即可獲得完整版

高中生物27天晨讀晚背知識點總結,短期提分計劃

高中生物27天晨讀晚背知識點總結,短期提分計劃

高中生物27天晨讀晚背知識點總結,短期提分計劃

高中生物27天晨讀晚背知識點總結,短期提分計劃

高中生物27天晨讀晚背知識點總結,短期提分計劃

高中生物27天晨讀晚背知識點總結,短期提分計劃

分類: 教育
時間: 2021-09-23

相關文章

高中生物的基本學習方法及技巧
首先我想說說歸納法,這是我個人最佩服的方法.因為高三的時候在競賽中花費了大量的時間,所以沒有嚴格按照老師的時間表進行系統的複習,而是透過知識歸納法幫助我係統的整理知識和思路,有效的提高了複習效率,取得 ...

提分實力派!高中生物150個必考重點,這個資料也太好用了

提分實力派!高中生物150個必考重點,這個資料也太好用了
生物這門學科,需要記憶的知識點真的太多了,記不住可怎麼辦? 學習生物,要懂得總結歸納,把基礎知識掌握牢固,歷次考試的高頻知識點也要吃透,才能確保考試不會丟分. 所以今天學姐為大家整理高中生物150個必 ...

高中生物:人教社2019年版新教材的變化③

高中生物:人教社2019年版新教材的變化③
人教社2004年審定的高中生物教材,在近20年的使用過程中,雖然再版時多次作了一些細微的修改,還是比不上2019年修訂的高中生物新教材變化大.新教材在編排體系和編排內容上都有較大的改變,在我們使用新教 ...

不負時光 安徽醫科大學啟動新學年早鍛鍊晨讀計劃
10月11日清晨,安徽醫科大學2021級3800多名新生分別在梅山路校區.翡翠路校區.東校區運動場開啟新學期升國旗唱國歌儀式和早鍛鍊晨讀活動,副校長肖聖龍現場進行指導. 在嘹亮雄壯的國歌聲中,全體同學 ...

高中生物簡單,卻拿不到高分?班主任建議先搞定這118個易錯考點

高中生物簡單,卻拿不到高分?班主任建議先搞定這118個易錯考點
為什麼高中生物很多人都拿不到高分,說起來高中生物是理綜中最簡單的科目.但很多同學容易進入一個誤區,就是隻把基礎的知識點一一梳理就能拿高分,其實你會發現,按部就班背書意義並不大. 學好生物關鍵的就是自己 ...

高中大幅度提分,在什麼時候?老師道出實情,家長學生要抓住契機

高中大幅度提分,在什麼時候?老師道出實情,家長學生要抓住契機
高中三年,對於很多學生和家長來說,都像經歷了"煉獄"一般,很多沒有預測到的困難和問題,都會這這三年發生,和很多家長交流時,家長都會提到一點:孩子小學和初中都很乖,很聽話,沒有叛逆, ...

高中地理重點歸納:97個必背知識點,一定要收藏

高中地理重點歸納:97個必背知識點,一定要收藏
高中地理學習對每位同學都是意義重大且極具挑戰性的. 說它意義重大是因為它所研究的空間範圍可以大到全球, 也可以小到一個點,研究的領域涵蓋了自然和社會經濟的各個方面. 知識點既系統,又零碎! 記不住,記 ...

衡中老教師整理:初中生物會考考點彙總,列印背會,名校隨便上

衡中老教師整理:初中生物會考考點彙總,列印背會,名校隨便上
在初中階段,生物在副科中都不是很受到重視.生物其實是一門貼近生活的一門科目,生物的學習不僅僅對於學習又幫助,對於自然界有明確的認知. 生物是一門非常有趣的科目,首先就是要有興趣去學習.很多同學就是卡在 ...

晨讀 | 花山寄情

晨讀 | 花山寄情
清幽的風景背後,是另一個由詩文和傳說構成的奇觀. 宋人郭熙在<林泉高致>裡曾提出在山水畫中當遵循人能在其中"可行""可望""可居" ...

高中生物55個考試要點,收藏慢慢學

高中生物55個考試要點,收藏慢慢學
要點1 生物書寫易錯字 要點2生物中常考的"過程" 1.科學探究的基本過程:提出問題→作出假設→制定計劃→實施計劃→得出結論→表達交流 2.顯微鏡的操作步驟:取拿與安放→對光→安放 ...

晨讀|太陽花開

晨讀|太陽花開
還是初春的日子,兒子幫我網購了一袋太陽花籽,還配著粉狀肥料. 早上,我起床後,太陽花已經綻放了. 還是初春的日子,兒子幫我網購了一袋太陽花籽,還配著粉狀肥料.袋上有說明:混色重瓣:有標註:2萬粒.如此 ...

342、晨讀夜誦,英語小故事(中英對照):一個成功的眾籌專案

342、晨讀夜誦,英語小故事(中英對照):一個成功的眾籌專案
How to Create a Successful Crowdfunding Campaign 如何打造一個成功的眾籌專案 Thinking small, being engaging, and h ...

【晨讀四史】每天五個知識點

【晨讀四史】每天五個知識點
1.1937年7月7日,日本侵略軍發動盧溝橋事變(七七事變).盧溝橋事變標誌著日本帝國主義發動了全面侵華戰爭,也標誌著中國人民抗日戰爭的全面爆發,即全國抗戰的開始.中國的全民族抗戰在世界東方開闢了第一 ...

晨讀丨9月22日,關注健康每一天
[健康提醒] 濫吃保肝藥會加重肝臟負擔 有的人沒有出現任何肝病症狀,卻喜歡長期吃保肝藥,認為只要服用,肯定益無害.有些廠家也藉此宣稱,連續少量服用保肝藥,可有效防止肝炎病毒入侵人體,具有防病作用. 對 ...

晨讀丨9月26日,關注健康每一天
[健康提醒] 清茶泡腳可緩解疲勞預防感冒 雲南中醫學院民族醫藥學院馮澤輝表示,每天堅持用茶葉泡腳,不僅能緩解疲勞,還能預防感冒. 馮澤輝指出,清茶泡腳能解表發汗.溫通血脈.改善血液迴圈.增強免疫功能, ...

高中地理提分用1個月和5個月的時間差距,都在這份資料上了

高中地理提分用1個月和5個月的時間差距,都在這份資料上了
作為地理沒有下過85的半個地理學霸,我覺得我有資格和大家分享一下我的地理學習方法.高一是自然地理其實都有規律可尋,人文地理更是死背就行,寫起來特別舒暢,被這種感覺矇蔽我們整個年級選地理得不下少數. 但 ...

2021注安倒計時必背知識點
Part 1<安全生產管理> 第四章 職業病危害預防和管理 第一節 職業病危害概述 考點1. 職業接觸限制(OEL) 1.時間加權平均容許濃度(PC-TWA) 指以時間為權數規定的8小時工 ...

八年級:學好生物,備戰中招考試

八年級:學好生物,備戰中招考試
今秋入學的河南省八年級學生,到2022年的6月27號上午,要進行初中生物結業考試,成績(50分)隨個人學籍,到學生九年級中招考試時,計入中招成績,所以說,這可不是個小事情! 我呢,是一名戰鬥在教育戰線 ...

新高考3+1+2選科指南:高中生涯規劃,先從選科開始

新高考3+1+2選科指南:高中生涯規劃,先從選科開始
Part 1什麼是生涯規劃 首先宏觀上,從人的一生髮展來看,生涯規劃指的是我們在一生當中不斷探索自我,探索世界,結合探索的結果,形成長期或短期的目標,然後不斷積極行動,有效決策,行進發展的過程.第二個 ...