導讀
總結了目前國內外光固化3D列印增材製造渦輪發動機空心葉片用的陶瓷型芯的研究進展,歸納了空心葉片陶瓷型芯的效能要求及製備難點。針對光固化3D列印增材製造技術製備陶瓷型芯過程中的收縮、變形和開裂問題,從漿料配製、固化機理研究和脫脂、燒結工藝控制等方面的研究現狀進行了綜述,並對解決方案進行了探討。綜合目前的研究現狀,結合渦輪發動機空心葉片的發展趨勢,對光固化增材製造陶瓷型芯領域的發展進行了展望,認為光固化3D打印製備渦輪發動機空心葉片的陶瓷型芯是未來發展的重要方向。
熔模鑄造為大批次生產形狀複雜的金屬零件提供了一種經濟型工藝,從而在鑄造複雜形狀金屬零部件時被廣泛應用。渦輪發動機的空心高溫合金葉片是複雜零件熔模鑄造的一個典型例子。空心渦輪葉片處於渦輪發動機溫度最高、應力最複雜、環境最惡劣的關鍵位置,其結構、材料和製備工藝成為近30年來國內外關注的熱點,承溫能力成為國家熱動力裝置先程序度的重要標誌,效能水平在一定意義上也是衡量國家綜合製造能力的顯著標志之一。為提高葉片承溫能力和高溫強度,相關研究基本沿著葉片材料高溫效能、冷卻結構設計和熱障塗層3個方向發展。
光固化3D列印陶瓷技術的發展為更復雜結構陶瓷型芯的製造工藝帶來前所未有的機遇和挑戰。其原理是以計算機設計的三維模型為基礎,利用計算機“切片”軟體將複雜的三維實體模型“切”成特定厚度的一系列片層,再把“切片”得到的二維圖形逐層疊加而得到三維零部件實體。與傳統制備工藝相比,可以透過修改和完善計算機三維模型而快速獲得葉片內腔的新結構。光固化3D打印製備空心葉片陶瓷型芯的技術具有加快空心葉片冷卻流道結構升級速度且不增加成本、無需模具、零時間交付等優勢,為更復雜冷卻流道結構的空心葉片成形提供了新的選擇。
由於光固化3D列印技術特性,在陶瓷型芯製備過程中容易出現明顯的收縮、變形和開裂問題,因此陶瓷型芯製備精度難以保證,這極大的限制了該技術在空心葉片陶瓷型芯領域的廣泛運用。針對上述問題,本課題從漿料配製、固化機理研究和脫脂、燒結工藝控制等方面綜述了研究現狀,並探討了解決方案。結合渦輪發動機空心葉片的發展趨勢,對光固化增材製造陶瓷型芯領域的發展進行了展望。
1 陶瓷漿料製備對光固化行為的影響
從20世紀90年代開始,美國、法國、德國、荷蘭、義大利、奧地利等國家開始對光固化3D列印技術進行了研究,國內近年來也對其開展了大量的工作,主要集中於高校和研究所。隨著光固化快速成型技術研究的深入,早期國外少數先進製造企業開始在精密鑄造領域嘗試利用快速成型技術製造陶瓷型殼或型芯來替代蠟模,DTM公司利用選擇鐳射燒結(SLS)技術對包覆樹脂的陶瓷粉末進行加工獲得用於熔模鑄造的陶瓷型殼;德國Generis公司用逐層平鋪的砂床噴灑樹脂和催化劑,從而使鑄型逐層固化成型;美國Soligen公司用三維列印(3DP)以陶瓷粉末為原材料、矽溶膠為粘結劑直接成形型殼。李滌塵等結合空心葉片熔模鑄造技術提出空心葉片整體式陶瓷鑄型工藝。GRIFFITH M L等、BAE C J等在團隊長期(1994年以來)從事光固化快速成型技術研究的基礎上,首次報道了透過陶瓷立體光刻法(SLA)製造的整體式陶瓷鑄型。光固化3D列印型芯-型殼一體化製造在國內外精密鑄造領域備受關注,成為長期的關注熱點。但長久以來該技術一直停留在研發階段,2018年中國科學院金屬研究所熔模精密鑄造中的運用示範》專案得到了國家重點研發計劃“增材製造與鐳射製造”重點專項的資助,該運用示範專案有望將光固化3D列印在精密鑄造領域從研發階段向運用階段推進,對光固化3D列印技術的發展和工業化運用也具有較大的促進意義。本課題針對國內外對光固化3D列印的漿料製備、光固化機理和脫脂-燒結工藝相關的研究進行了綜述。
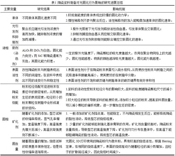
陶瓷漿料的製備是良好列印效果的關鍵前提。空心葉片陶瓷型芯的漿料應具備良好的流動性、較小的粘度和較高的固含量,以保證光固化3D列印過程中漿料良好鋪展特性和固化後足夠的素坯強度。另一方面,為了達到固化過程中的固化精度、脫脂-燒結過程中較小的收縮特性和較好的燒結特性,要求漿料選用合適的光敏樹脂單體、紫外光吸收劑、光引發劑和礦化劑及陶瓷粉末的粒度配比。
圖1為光固化陶瓷漿料的組成成分及其功能,漿料主要由液相的光敏樹脂和固相陶瓷粉末組成,其液相主要由透過交聯反應決定素坯強度的單體樹脂和固化劑(或稱為交聯劑)、透過調節紫外光吸收率和固化速率來調控固化精度和單體轉化率的紫外光引發劑和抑制劑,以及調節漿料粘度和沉降性的其他助劑組成;其固相組分主要包括基體陶瓷粉末和礦化劑。其中難點主要集中於漿料流變性和穩定性控制、漿料固化速率的調控及陶瓷型芯燒結收縮、燒結特性的研究。
圖1 光固化陶瓷漿料的成分及功能
表1為陶瓷漿料製備的液相調控的研究進展總結,液相成分的研究和調控對光固化生坯的效能會產生一定的影響。
近年來研究者對光固化陶瓷漿料的固相成分也進行了大量的研究,並對其影響機制進行了討論,結果見表2。
2 光固化機理與陶瓷型芯效能的關係
為了解決陶瓷型芯製備過程中容易出現明顯的收縮、變形和開裂導致的陶瓷型芯製備精度難以保證的問題,對其光固化機理進行了廣泛的研究。近年來對其開展的研究主要集中於固化厚度、光衰減機制、層間結合和列印精度等方面。
GENTRY S P等對紫外光固化3D列印的固化厚度和寬度進行了廣泛的討論和研究。固化深度和寬度隨陶瓷平均直徑和單體濃度的增加而增加;固化寬度隨漿料中固含量的增加而降低,但固化深度隨固含量的增加而增加;固化深度和寬度均隨紫外光掃描速度的降低而減小。漿料的成分和固化引數都對高固含量漿料的固化行為有很大的影響,這表明配方是陶瓷漿料固化行為的內在因素,而固化引數是外部因素。對於在單體和粉末之間存在較小折射率差的漿料,大部分能量沿直線傳播。只有小部分能量被散射,折射率比值的增加會增加散射的能量。從而,改變粉末顆粒密度、尺寸和折射率可以改變漿料中的固化寬度和固化深度。陶瓷脫脂和燒結過程陶瓷型芯的開裂和失效一般都是從列印層的層間開裂的,光衰減對層間結合強度的影響是巨大的。3D列印層間的結合強度直接影響光固化3D列印陶瓷零件的質量,用列印層的二次固化(隨後的曝光中由衰減的紫外光引起的固化層的再固化現象)以表示層間的結合程度。漿料層位於最接近固化層的底部,在曝光中,光固化發生在漿料層中,同時在固化層與漿料層之間形成中間層,見圖2。紫外光在透過漿料層傳播時會發生衰減,剩餘的衰減光會進一步作用到先前的固化層上。此外,光引發劑和吸收劑的濃度對陶瓷漿料的固化深度和固化寬度具有較大的影響。固化深度和固化寬度都與引發劑和吸收劑濃度具有半對數關係,其中固化深度的變化主要就是光衰減決定的。不同材料的光衰減(即透過率)受吸收、散射和折射的影響,這意味著入射紫外光的強度等於吸收的紫外光、散射的紫外光、折射的紫外光和垂直透過的紫外光之和,其中紫外線引發的光聚合反應是放熱反應,即固化過程中溫度的變化可以一定程度上判斷吸收紫外線的多少。透過光固化厚度和寬度、光衰減的調控最終希望得到較高的列印精度,粉末粒度、粉末堆積模型、漿料的固含量和粉末分散度等對光固化3D列印精度具有較大的影響。光固化3D列印精度的影響主要有3方面,一是粉末粒度對成型件表面粗糙度的影響,二是因粉末粒度級配形成的不同緻密堆積分佈模型導致生坯脫脂燒結過程中的收縮,三是光固化過程中散射和折射引起的生坯誤固化。
圖2 固化過程的多重曝光模型
3 脫脂-燒結工藝對光固化型芯效能的影響
透過光固化3D列印技術製備的陶瓷型芯兩個相鄰層之間的介面會形成裂紋,防止生坯和燒結體的層間分層是當前光固化3D列印陶瓷型芯關注的熱點問題。在燒結過程中,陶瓷中殘留的碳會導致型芯裂紋的形成,除了在燒結過程中形成裂紋外,大的收縮率也對陶瓷型芯有害。為防止裂紋的形成,應控制收縮率,那脫脂和燒結的過程就顯得尤為重要。為了抑制光固化列印成型體在脫脂和燒結過程中裂紋的產生,對其進行了大量的研究。脫脂的研究主要集中在脫脂氣氛(空氣或氬氣氣氛)、脫脂溫度和助溶劑脫脂等方面。詳細的脫脂-燒結工藝對陶瓷型芯效能影響的研究總結對比情況見表3。
4 結語
隨著現代能源動力發展的需求,渦輪發動機被提出更高推重比、更高效率的要求,從而對空心葉片的冷卻流道結構提出更高考驗,現有空心葉片陶瓷型芯製造技術面臨極大挑戰。傳統工藝已經不能滿足當代空心葉片的發展需求,對陶瓷型芯製備的新工藝、新技術的需求越發凸顯,亟需開發新的製備工藝來縮短陶瓷型芯製備流程,加快新型空心葉片的研製、升級速度。光固化3D打印製備空心葉片陶瓷型芯的技術具有加快空心葉片冷卻流道結構升級速度且不增加成本、無需模具、零時間交付等優勢,為更復雜結構陶瓷型芯的製造工藝帶來前所未有的機遇和挑戰。但陶瓷型芯製備過程中容易出現明顯的收縮、變形和開裂等問題,因此陶瓷型芯製備精度難以保證,這極大的限制了該技術在空心葉片陶瓷型芯領域的廣泛運用。光固化3D打印製備空心葉片陶瓷型芯能抑制其收縮、開裂,提高其列印精度是該領域一個重要的方向,近十年來國內外為緩解該問題做了大量的研究。因此,本研究綜述了對其具有較大影響的光固化3D列印的漿料製備、光固化機理和脫脂-燒結工藝相關的研究現狀,以期望對後續的研究有一定的借鑑。從發展趨勢來看,關於光固化3D打印製備空心葉片陶瓷型芯收縮、開裂和精度差等問題的研究重點將主要集中在2個大的方向:
(1)透過漿料配方及製備工藝最佳化對陶瓷型芯脫脂-燒結過程中收縮率進行調控。光固化3D列印陶瓷型芯的燒成件開裂或精度較差都是因為脫脂-燒結過程中產生的較大收縮,或因收縮而導致型芯不同壁厚的連線處發生開裂。因此,解決該問題重要的方式是最佳化漿料配方及製備工藝,減小固化後生坯在脫脂-燒結過程中的收縮率。
(2)透過脫脂和燒結工藝的進一步研究實現脫脂-燒結過程中裂紋產生和收縮率的控制。脫脂和燒結的程度、速度、溫度、壓力、氣氛等都會導致其裂紋和收縮率的變化,所以深入理解脫脂和燒結機制、精確控制脫脂和燒結引數是解決上述問題的有效方法。
文獻引用:李喬磊,李金國,梁靜靜,等.光固化3D打印製備空心葉片陶瓷型芯研究進展[J].特種鑄造及有色合金.2021,41(11);1 339-1 344.
