又徵地了!
日前,大興區政府官網釋出
徵地公告
涉及這個鎮
▼▼▼
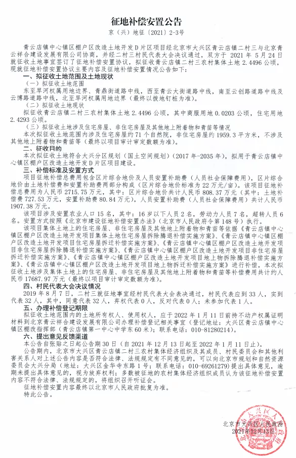
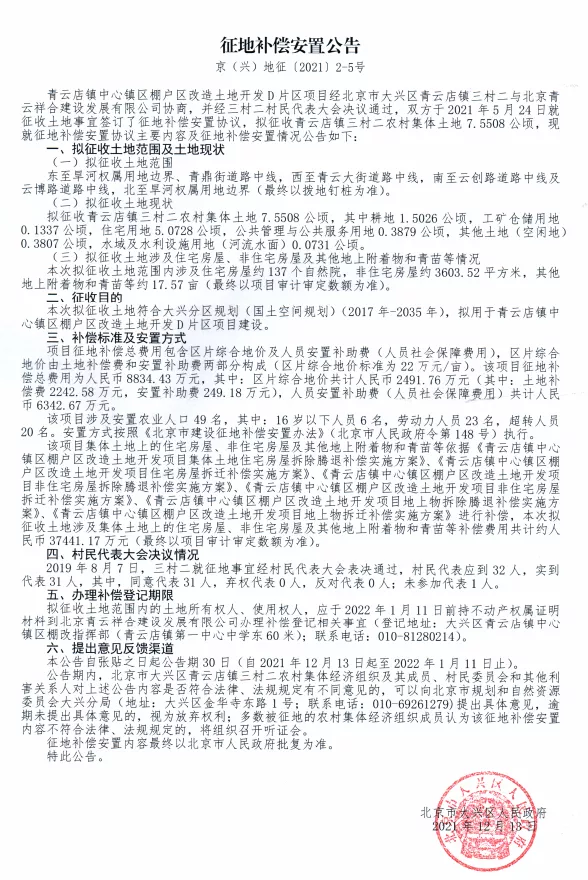
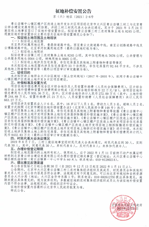
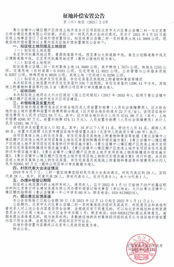
青雲店鎮中心鎮區棚戶區改造土地開發D片區專案徵地補償安置公告2021
徵收目的
本次擬徵收土地用地符合大興分割槽規劃(國土空間規劃)(2017年-2035年),擬用於青雲店鎮中心鎮區棚戶區改造土地開發D片區專案建設。
擬徵收土地範圍
東至旱河權屬用地邊界、青鼎街道路中線,西至青雲大街道路中線,南至雲創路道路中線及雲博路道路中線,北至旱河權屬用地邊界(最終以撥地釘樁為準)。
可點選圖片放大檢視
↓↓↓
青雲店鎮中心鎮區棚戶區改造土地開發E片區專案徵地補償安置公告2021
徵收目的
本次擬徵收土地用地符合大興分割槽規劃(國土空間規劃)(2017年-2035年),擬用於青雲店鎮中心鎮區棚戶區改造土地開發E片區專案建設。
擬徵收土地範圍
東側至青雲大街道路中線。西側至104國道已徵用地邊界及青昌街道路中線,南側至雲澤路中線及雲盛路道路中線,北側至旱河權屬用地邊界(最終以撥地釘樁為準)。
可點選圖片放大檢視
↓↓↓
