"
有的人說,現在的孩子越來越矯情了,動不動就抑鬱,想不通就自殺……
我想,能說出這句話的人,要麼是沒成為父母,要麼是沒試過走進孩子的心裡。
關注孩子的心理健康,不是把其定性為“矯情”這麼簡單。
作為父母,我們可以為孩子做得更多、更好。
"
01
11月23日,萬眾期待之下,楊紫主演的關注心理健康和社會話題的《女心理師》,終於開播了。《女心理師》不僅聚焦高中生在家庭、學校面臨的青春期心理問題,還展現大量社會熱點話題,是一部題材相對較少見、敢為人先的電視劇。
不出意料,一開播便將七八個微博熱搜收入囊中。開局第一集就向觀眾展現了一名高中生因為誤會而選擇跳樓的心理轉變過程。許多觀眾粉絲表示,這是今年裡最不捨得快進的電視劇之一。
《女心理師》劇照
圖片來源:《女心理師》官方微博
劇情的好壞暫時無法評判,但我們可以看到,在《女心理師》的熱搜榜單上,“父母該如何關注孩子的心理變化”一則,其實也從側面說明了這部劇帶來的現實意義。
孩子的心理健康問題,的確應該引起更多父母的關注。這又讓人想起了前幾天也鬧上熱搜的“問卷事件。
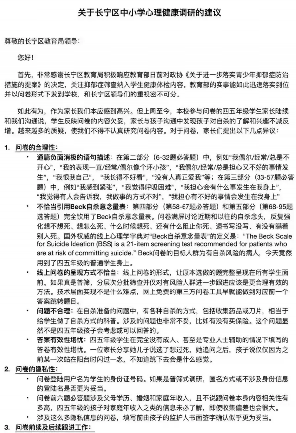
這場讓人匪夷所思的“問卷事件”,是由家長的一封投訴信揭開的。
這到底是怎樣的一份調查問卷?能夠集“探查隱私”、“負面消極語句”、“自殺情緒引導”於一身?
在這份調查問卷裡,有著很多導向性很強的問題,比如“最近一週,為了自殺,你的準備行動完成得怎麼樣?”、“最沉悶、憂鬱的時候,為了自殺,你的準備行動完成得怎麼樣?”、“最近一週,你已著手寫自殺遺言了嗎?”……
一百二十多道題目中有近40道與自殺相關,其中不乏具體的自殺步驟。“希望外力結束自己生命”“著手寫自殺遺言”這些乍一看十分驚人的字眼,令不少家長大呼“黑暗”,認為其誘導性過強。
“部分孩子對自殺興趣不減反增。”
“感覺是在提醒孩子有條道路叫自殺。”
“原本低齡孩子都不懂得什麼是自殺,現在好了,直接科普自殺內容了,積攢藥片,刀具,真的有教唆的嫌疑。”
網友對此表示無法理解。
而原本來自於國外學者編寫的自殺意念測量工具,被“移花接木”至中小學生的心理調查問卷中,真的讓人不得不重新思考該問卷的最終目的。
最後,官方通報:由於把關不嚴,導致問卷內容與心理健康調查初衷不符,後期會進行相關的善後工作。
到這兒,這件事也基本算過去了。但是,這個事件留給我們的思考,卻沒有停止。
不管“問卷事件”的初衷為何,我們更關心的是,青少年心理健康這個話題,早就應該引起更多人的關注。
02
關於心理健康,抑鬱症是一個繞不過去的詞。
今年3月份,中國科學院心理研究所釋出的《中國國民心理健康發展報告(2019-2020)》顯示,2020年中國青少年的抑鬱檢出率為24.6%,其中,重度抑鬱檢出率為7.4%。
這是怎樣的一個概念?也就是說,每5個孩子中就有1個孩子有抑鬱傾向。
報告還顯示,隨著孩子年級的遞增,抑鬱的檢出率也呈現出上升的趨勢。
小學階段的抑鬱檢出率約為1成,其中重度抑鬱的檢出率約為 1.9-3.3%
初中階段的抑鬱檢出率約為3成,重度抑鬱的檢出率為 7.6%-8.6%
高中階段的抑鬱檢出率接近4成,其中重度抑鬱的檢出率為 10.9%-12.5%
看到這個資料,相信很多人都會為之震驚:平時我看孩子們都好好的呢,怎麼抑鬱的孩子會這麼多呢?
但是資料不會騙人,那個你看起來好好的孩子,很有可能有著明顯的抑鬱傾向。所以關注孩子的心理健康,關注抑鬱症,自然就變成了一件很緊迫的事情。
有太多的悲痛的例子,向我們證明,因為抑鬱症而選擇自殺的孩子,在實施之前往往是沒有徵兆的,很多都是一念之間的決定。
去年11月,上海高三女生欣欣跳河自殺,決定離開的那天凌晨,她還在熨衣服;
今年4月,西安六年級的女孩田田跳樓自殺,決定離開之前的,她還在和老師辯解;
今年5月,成都49中的小林割腕、跳樓,決定離開之前的兩個小時,他還在和父母商量暑假去哪裡玩;
他們好像都沒有跟誰說起,也沒有跟誰告別,離開得悄無聲息。
所以才會留給親人們難以接受的悲痛。
成都49中小林的媽媽,面對孩子已經離開的事實始終無法接受:“出事當天,我和孩子還討論了暑假去哪裡旅遊。我從學校離開的時候,孩子笑著跟我說‘拜拜’,怎麼才兩個小時就出事了。”
好好的孩子,怎麼突然間就想不開了呢?
是啊,我們總是能聽到這樣的話:
“現在的孩子不愁吃不愁穿的,怎麼就抑鬱了呢?”
“年紀輕輕的能有什麼過不去的坎兒?”
“小孩能有什麼煩惱?!”
每一句都充滿了不解,也充滿了不屑。然而,沒有什麼事是瞬間促成的,所有的“突然想不開”,不過是長期情緒積累的集中爆發。
03
抑鬱症是由遺傳因素和環境因素共同誘發的,它不是心靈脆弱,更不是矯情做作,它是一種全世界都為之困擾的疾病。
遺傳因素我們已經無法改變,我們能做的就是在孩子成長的道路上,儘可能地創造更良好的環境,讓孩子健康快樂地成長。
希望孩子們可以變得強大一點,再強大一點,強大到可以經歷人生漫漫、可以承受悲喜無常。
而作為父母,我們千萬不要做孩子走向抑鬱的“幕後推手”。
1、不把焦慮轉移到孩子身上
現在的父母哪一個不焦慮?
為了工作升遷忙進忙出,為了孩子升學焦頭爛額。尤其是在孩子學習這件事上,“雞娃”一定程度上就體現了現在父母的焦慮程度。
而孩子的成績,似乎就成為了父母評判孩子優秀與否的主要標準,也成為了他們轉移焦慮與壓力的一種方式。
可是孩子的成績真的是最重要的嗎?那肯定不是。
只是很多父母習慣了把成績等同於能力,在他們看來孩子的成績不好就考不上好學校,考不上好學校就找不到好工作,找不到好工作就過不好人生……
似乎在很多父母眼裡,從孩子的成績就能看到孩子的未來一樣。
所以他們為了孩子上個好學校而焦慮,然後又為了孩子考個好成績而焦慮。
可誰有想過,孩子比父母更焦慮。
電視劇《小捨得》裡,田雨嵐和她兒子子悠就是一個很典型的焦慮轉移的例子。
田雨嵐堪稱全劇最焦慮的媽媽,事事以孩子為中心,以孩子滿牆的獎狀獎盃為驕傲。
她對孩子的要求特別高,要進重點班要考第一要事事比別人優秀,孩子一直在這種高壓高標準下小心翼翼地成長。
所以孩子只要稍微有點點差錯,她就像眼裡進了沙子一樣,使勁兒揉,幾近崩潰。
最後,媽媽崩潰了,孩子也崩潰了。
就像很多網友調侃現在的父母:以為自己是李煥英,現實中卻是田雨嵐。
而更可怕的是,哪怕孩子已經表現出了明顯的抗拒,田雨嵐依舊在拿自己的焦慮和不甘去“控訴”孩子。
試問,面對這樣的父母,孩子怎麼能不焦慮,怎麼會不抑鬱呢?
孩子並不是我們生活的全部,父母也不應該事事以孩子以及孩子的成績為中心。
當媽多年,早該明白:放過孩子就是放過自己,給自己空間就是給孩子空間。
因為在父母的焦慮下長大的孩子,最終也只會更焦慮。
2、不要忽視孩子的情感需求
如果生活中免不了焦慮,那就接受它,並努力把焦慮帶給孩子的影響降到最小程度。
愛,才是滋養孩子成長最好的養料。
而在大多數抑鬱的孩子中,最後的一擊往往來自於父母。
上面提到的六年級的田田,日記裡寫滿了對父母的“控訴”:
家不是依靠,而是用假笑應對的場合。
我知道我只會逃避,謝謝你們,路髒了,抱歉。
還有在大年三十喝農藥自殺的小龍,遺書也充滿了“憤怒”:
你句句逼人,我沒有辦法。我破壞了你的規矩,就只有死。
我死了,就不會有什麼事煩你了。
我的死是你造成的,與他人無關。
還有在高考後投江自殺的小斯,QQ空間動態了寫滿了絕望:
考98分被罵,吃飯打嗝被罵,夾菜姿勢不對等會被罵。
我的屍體,要麼燒了,要麼扔了。別把我拿回去,心煩。
每一樁每一件每一句話,都感受到了孩子的失望——絕望。
紐約大學心理發展學博士陳魯曾說:每一個選擇離開的孩子,都覺得自己遇到了過不去的坎兒。
也許你會說,明明跟父母好好聊一聊就好了,有什麼坎兒邁不過去呢!
可是你不知道的是,這些孩子他們也曾向父母袒露過心跡,也曾向父母求助過,但最終都沒有得到回應,或者說都沒有被重視過。
當希望有人可以拉自己一把時,卻發現上面沒有人願意伸出雙手,臉上也只有嘲諷和質疑。
所以他們才會覺得自己別無選擇,所以他們才會覺得唯有死亡可以解脫。
不要等到已經無法挽回才去反思,因為來自父母的愛與信任,本就應該是隨時隨地、無處不在的。
《女心理師》劇照
圖片來源:《女心理師》官方微博
就像楊紫新劇《女心理師》裡提到的:夫婦該如何關注孩子的心理變化?
第一要加強溝通,詢問孩子近況;
第二要關注孩子的變化,如外貌舉止等;
第三要給孩子創造良好的生活環境,積極引導,讓孩子健康快樂的成長。
現在孩子的心理健康問題,必須引起重視。
但是,想要走進孩子的內心世界,小編覺得還要加上最最關鍵的一點,那就是:對孩子無條件的愛和信任。
要讓孩子知道,不管他面對的是什麼,父母永遠站在他的身後。
有時候,父母多一句關切,孩子就多一分希望。
