穩定可靠的國產電源晶片介紹-之IS6607A
為了相應國家的自主可控,不被國外卡脖子而受制於人,除了國產CPU需要大力發展之外,它器件實現國產化也同樣重要;上一期文章玉京龍有給大家介紹了一顆國產電源晶片IS6605(國產電源晶片怎麼樣?一款穩定可靠的長工微IS6605,效能超預期),今天臥龍會玉京龍給大家介紹長工微電子另外一顆DC-DC的電源晶片IS6607A,相對IS6605輸出電流更大,下面進入正題;
(此處已新增圈子卡片,請到今日頭條客戶端檢視)
大家加入交流圈,多多交流,不懂嘛在圈子內問問圈友!
IS6607A,輸入電壓3.5V~16V(能滿足我們PC主機板5V和12V電源輸入的要求了),輸出電壓0.6V~5.5V(輸出電壓依據實際需求透過反饋電阻去調整;Vout=(1+R1/R2)*0.6),輸出電流最大持續輸出能達到20A;輸出頻率有600KHz, 800KHz,1Mhz,可透過選擇電阻值來固定某個值的輸出頻率。原創今日頭條:臥龍會IT技術
同時晶片具有過電流保護(OCP)、過電壓保護(OVP)、欠壓保護(UVP)和過熱保護(UVP)等功能;IS6607輸出的電流能力比較大,但封裝尺寸卻很小,IC的封裝尺寸:QFN3mmx4mm(IS6605的封裝尺寸是QFN2mmx3mm),一共21個pin腳,下面我們來了解下每個引腳的定義吧;
1pin:BST,透過一個電容連線PHASE訊號;
2pin:AGND,訊號的邏輯GND,透過0R電阻連線到PGND;
3pin:CS,電流限制的控制引腳,連線一個電阻到AGND,電流超過這個值
以後關閉輸出,以便達到保護作用;
4pin:MODE,透過一個電阻到GND,透過不同的電阻來選擇不同的開關頻率;
5pin:REF,輸出電壓跟蹤的參考訊號;
6pin:RTN,負反饋訊號,連線到遠端輸出電壓濾波電容的GND端,和正反饋一起走類差分;
7pin:FB:正反饋訊號,連線到遠端輸出電壓濾波電容的正極端,和負反饋一起走類差分;
8pin:EN,使能訊號,連線到外部的控制訊號,低電平晶片不輸出電壓,高電平晶片輸出電壓;
9pin:PGOOD,輸出電壓正常的時候,輸出高電平;
10pin和 21pin:VIN,輸入電壓連線的pin,需要在引腳前放置大小值不同的濾波電容;
11~18pin:PGND,系統地,需要透過0R電阻和AGND連線起來;
19PIN,VCC,內部的一個LDO輸出3.3V 的電壓;
20pin:PHASE,開關頻率的輸出點,和電感相連線的點;
引腳定義介紹完,我們來看下晶片的內部框圖:
IS6607A的內容介紹完後,我們來看下典型應用圖:
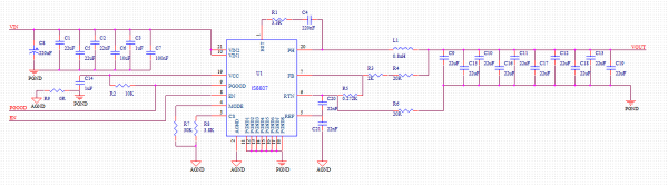
再和大家分享一個具體的案例,如工作中有使用IS6607A晶片的同學,下圖可作為參考;
備註:
1、此電路配置為VIN=12V,VOUT=5V。
2、PGOOD為故障指示引腳,當PG置低時表示晶片出現異常(其所述異常包括晶片UV,OV,OC,OT等)若不需要故障指示功能,可將R2電阻不上件,PGOOD懸空。
3、EN為晶片使能端,可外接使能訊號。若無外部使能訊號,可直接從VIN=12V電壓源,透過兩個分壓電阻分壓至3V接入EN引腳。
4、該電路配置為Hiccup模式,晶片遇到保護時,會停止9ms後直接重啟。
5、該電路設定模式為Skip Mode 800KHz。
介紹了這麼多,想必大家對IS6607A有一定的認識了吧;長工微除了6A輸出電流外,還有能輸出20A電流的IS6607A,以及伺服器CPU上使用,最大能240A的8項電源,下篇文章為大家介紹;
以目前的使用情況來看,長工微的電源方案基本能滿足主機板上的各種電源要求,相對也比較穩定,以目前國產自主可控大趨勢來看,玉京龍認為長工微電源必定堪當大任。
關注下@臥龍會IT技術,感謝大家支援!
原創:臥龍會 玉京龍
臥龍會,臥虎藏龍! 電子行業高手匯聚
