大家好,歡迎來到視覺傳達。
在此前的十二篇中,我們就朝鮮戰爭的起源、初期的戰況、仁川登陸、中國出兵的情況等半年多的戰爭程序進行了介紹。前期的介紹已經進行到抗美援朝戰爭中極其重要的轉折點——砥平裡戰鬥。
本期,我們將繼續講述第四次戰役期間(1951年2月~4月)戰爭經過。
本文,小編展開分析,這其中有大量您以前或許很少接觸到的史實及細節,還有我本人對一些問題的觀點。
本期為第十三期,本篇一共三節。全文約7000字,讀完本文大約需要10分鐘
一、大張旗鼓的報道令彭德懷寢食難安
我們要梳理一下:志願軍入朝後發起的前3次戰役都是主動發起的進攻戰,而第4次戰役則是被動發起的防禦戰。
自第三次戰役發起之日,國內的媒體就開始大張旗鼓進行報道:1月5日,《人民日報》第一版頭條大字標題:《朝中軍隊發起新攻勢,光復漢城向南急進》,同時,刊載通訊《午夜的歡聲——記北京大學同學慶祝漢城光復大遊行》和社論《祝漢城光復》;1月6日,《人民日報》第一版大字標題:《中國各民主黨派致電朝鮮人民:“祝賀光復漢城大勝利!”》,同時刊登大幅照片《北京市學生、工人、婦女慶祝漢城光復》;1月7日,又以頭條大字新聞刊登《全國各地人民歡慶漢城解放》的報道。
與此同時,北京、上海、天津、廣州、南京、武漢、太原、長沙、南昌等各大城市從1月4日午夜就開始了聲勢浩大的數百萬人的遊行慶祝活動。
人們高呼:“前進!向大田前進!向大邱前進!向釜山前進!把不肯撤出朝鮮的美國侵略軍趕下海去”!
孩子們也唱著新編的兒歌:一二三四五,上山打老虎,老虎不吃人,專咬杜魯門。
徵兵站門前,擠滿了熙熙攘攘的情緒高亢的青年人,立志參加志願軍,唯恐腿腳稍慢趕到朝鮮前線時美帝已經投降,因而失去了殺敵立功的機會。
但,最清楚敵我的態勢只有彭德懷老總,他果斷命令停止追擊,結束“第三次戰役”。
彭德懷在回憶錄中寫道:“我軍將敵驅至‘三七線’後,敵改變計劃,從日本和國內抽調新生兵力共約四個師,又從歐洲抽調老兵補充部隊,集結在洛東江的預備防線。從東線戰場方面撤退之兵力,亦集結於洛東江。總之,敵軍一切一切都在誘我南進攻堅,待我軍疲勞,消耗殆盡,再從正面反擊,從側翼登陸截擊,以斷我軍歸路。志願軍入朝後,不到三個月,連續經過三次大戰役,又值嚴冬,全無空軍掩護,也未曾休息一天,疲勞之甚可以想見。戰鬥的和非戰鬥的減員已接近部隊的半數、急需休整補充,準備再戰。”——《彭德懷自述》
在風雪嚴寒中露營
他說:“新華社不應該這樣大張旗鼓地宣傳報道光復漢城、因為敵我力量並沒起明顯的變化,這次我軍雖然前進了一百多公里但未能大量殲滅敵主力部隊,我們是一軍(陸軍)對敵人三軍(陸、海、空軍),敵人的武器裝備佔絕對優勢,放棄漢城不過是應急措施,肯定還會反攻的,目前我軍並無力防守。如果敵軍重佔漢城,我們可怎麼向祖國人民交代呢?”
後面的戰爭程序果然如彭德懷所料——聯合國軍發起了反攻。詳見上一篇:美軍已不懼怕和志願軍夜戰,朝鮮戰爭剖析十二:砥平裡之戰
鑑於志願軍當時的情形,彭德懷於1951年1月27日致電毛澤東,建議擁護聯合國於1951年1月11日透過的“朝鮮停火三人委員會”決議,以期為疲憊的志願軍贏得更多的休整時間。不過毛澤東沒有同意彭德懷的方案。
1951年1月28日,毛澤東覆電給彭德懷:我軍必須立即發起第四次戰役,以殲滅兩萬至三萬美李軍,佔領大田、安東之線以北區域為目標;我軍沒有補兵,彈藥也不足,確有很大困難。但集中主力向原州打下去,殲滅幾部分美軍及四、五個南朝鮮師的力量還是有的......
於是第四次戰役爆發。
第四次戰役第二階段作戰經過要圖
二、彭德懷回國&俄國檔案館的解密檔案
2月13日~2月15日的砥平裡之戰,志願軍沒能啃下砥平裡之敵,只能北撤,此時志願軍傷亡慘重,且已經極其疲憊,糧草、彈藥、棉服等均無補充,此時的志願軍在朝鮮戰場已是四面楚歌!後面的仗如何打?
此時的彭德懷寢食難安。
1951年2月17日,彭德懷與朝鮮樸一禹聯名釋出命令,要求各部“轉入運動防禦”,“採取以空間換取時間的方針”步步後撤,為後續志願軍進入前線爭取時間。根據彭德懷的計劃,七個軍(第13兵團的六個軍及第9兵團第26軍)和五個超新軍團(第1、2、3、4、5軍團)在三八線以南構築了兩道防禦陣地,準備迎接聯合國軍即將發動的反攻。
2月20日晚,彭德懷將工作交由副司令鄧華主持,乘坐吉普急行一夜,於21日早晨抵達安東,後乘飛機經瀋陽飛奔北京——他要向毛主席陳情。
21日下午,彭德懷抵達北京西郊靜明園,向毛主席彙報朝鮮戰場詳細情況,他說:我軍現在是出國作戰,與在國內作戰突出的不同之處有五:
1、兵員補充不能取之於敵。抓到的敵人俘虜不能補充自己,也不能就地動員朝鮮青年參加志願軍。志願軍傷亡很大,不能及時得到補充,戰鬥力也就越來越消弱。
2、敵機轟炸,道路和車輛毀壞嚴重,物資得不到及時補充。即使繳獲了敵人的裝備,因缺乏技術人員,不能使用,幾乎全部被敵機炸燬。
3、部隊越過三八線作戰,正是嚴冬季節,朝鮮半島東西兩面是海,寒風襲人,東線更冷,戰士衣服單薄,有的連鞋襪都沒有,大量生病和凍傷。
4、幾十萬志願軍得不到充足的糧食供應,更得不到新鮮蔬菜,經常發生斷炊現象,指戰員靠的是一把炒麵、一把雪堅持作戰,營養不良,體力下降,許多人得了夜盲症,嚴重影響作戰行動。
5、我們現在一無空軍掩護,二無足夠的高射火炮,運輸車輛大部分被中途炸燬。第一次和第二次戰役,一個多月共損失汽車780多輛,真正能夠送到前線的物資糧食為數很少。我們如不能有效地保障後方的交通運輸,是無法堅持長期作戰的。
對於彭德懷的闡述,毛澤東略作沉思便明確表態:“中央對志願軍在朝鮮前線的困難處境很關心,根據現在的情況來看,朝鮮戰爭能速勝則速勝,不能速勝則緩勝,不要急於求勝。”
就是說,毛澤東此時已經改變了最初確定的“迅速消滅敵軍,把美國人趕出朝鮮半島”的戰略方針。
2月22日,彭德懷與蘇聯駐華軍事總顧問沙哈諾夫見面,提出希望蘇聯能派遣空軍部隊協助作戰。但沙哈諾夫卻表示:根據現在的國際形勢,蘇聯空軍不太適合加入戰爭。若參戰,很可能會引起世界大戰......後經彭德懷的質問,沙哈諾夫意識到問題的嚴重性,表示督促莫斯科儘快拿出解決方案,除了派遣空軍之外,還會申請給中國志願軍提供一批高射火炮。
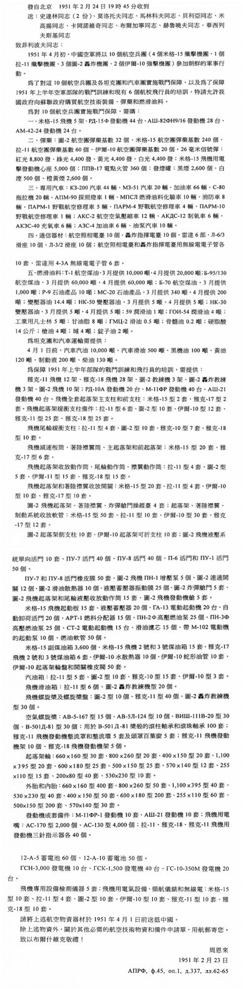
2月23日,周恩來致電斯大林(菲利波夫為斯大林代稱),提出購買一系列戰略物資:
朝鮮戰爭:俄國檔案館的解密檔案
2月25日,周恩來在中南海懷仁堂召集中央軍委各總部負責人開會,後勤部長楊立三以及空軍司令劉亞樓上將等人參會,會議重點討論各大軍區部隊輪番入朝參戰和如何保障志願軍物資供應問題。
左:楊立三 右:劉亞樓
隨後,中央軍委對加強志願軍第一線兵力和後勤供應問題作出重要決定:凡國內的部隊都要輪番到朝鮮作戰,這樣既可替換第一線部隊休整,又可鍛鍊部隊,提高全軍現代化作戰指揮能力;將剛改裝的空軍和高射炮部隊開赴朝鮮北部掩護後方交通線,再向蘇聯購買幾十個師的武器裝備;呼叫國內各種物資大力支援前線;由國內幾個大城市為志願軍製作炸面和罐頭食品;號召國內各行各業增產節約和捐獻購買飛機大炮。這些措施對減少志願軍的困難,增強戰鬥力起了巨大作用。
3月1日,毛澤東致電斯大林,表示“敵人不被大部消滅,是不會退出朝鮮的,而消滅這些敵軍則需要時間。因此,朝鮮戰爭有長期化的可能,至少我應做兩年的準備”,“在此種情況下,我軍擬讓敵人進至三八線南北地區,在我第二番志願部隊9個軍到齊後,再進行有利的新戰役。”在這封電報中,毛澤東也向斯大林表示,“中國志願軍在前4次戰役中的戰鬥和非戰鬥損失(陣亡、負傷和其他原因喪失戰鬥力)為10萬多人。為了彌補此一損失,需要用12萬老兵和新兵。”——(《毛澤東關於準備在朝鮮採取輪番作戰的方針致史達林電(1951年3月1日)》,沈志華:《朝鮮戰爭:俄國檔案館的解密檔案》中冊)
朝鮮戰爭:俄國檔案館的解密檔案
3月3日,斯大林覆電毛澤東,表示同意毛澤東“關於朝鮮未來戰役的看法”,並提出會加大對中、韓聯軍的空中支援,“將別洛夫將軍指揮的第151、第324兩個殲擊機師的基地轉移到朝鮮境內,以掩護中朝軍隊的後方。”——(《史達林關於蘇聯空軍入朝問題致毛澤東電(1951年3月3日)》,沈志華:《朝鮮戰爭:俄國檔案館的解密檔案》中冊)
朝鮮戰爭:俄國檔案館的解密檔案
3月5日,彭德懷返回上甘嶺志願軍司令部,繼續指揮第四次戰役。
3月15日,斯大林致電毛澤東,表示將在朝鮮建空軍基地:
朝鮮戰爭:俄國檔案館的解密檔案
3月18日,毛澤東致電斯大林,希望再提供6000輛汽車:
至此,彭老總回國,爭取了大量武器裝備及後勤保障。
中國決定向朝鮮半島增兵,從而替換已經連續作戰、傷亡慘重、疲憊至極的第13兵團。正在後方休整補充的第9兵團與第一野戰軍的第19兵團、第二野戰軍的第3兵團共九個軍被編為“第二番”部隊;華北野戰軍的第20兵團兩個軍及其它臨時抽調的四個軍,連同第13兵團的四個軍(第38、39、40、42軍)被編為“第三番”部隊,從而實行“輪番作戰的方針”。
根據計劃,第二番部隊將在1951年4月上旬抵達前線,從而接替第13兵團六個軍的作戰任務。
2月中旬至3月底,第二、第三番部隊陸續進入朝鮮半島,志願軍大軍開始向前線集中。這樣,志願軍第13兵團在前線的作戰任務,就變成了盡力維持戰線,從而給援軍趕往前線爭取時間。——《抗美援朝戰爭史》(中國軍事社會科學院編)
三、美軍的反撲行動是怎麼進行的?
1、狼狗行動
事實上,李奇微在1月15日便首先在西線發動了代號為“狼狗行動”的試探攻擊。
所謂“狼狗行動”是個形象的說法,就是要美軍不間斷地組織營、連分隊進行襲擾作戰。目的就是拉平戰線,搶佔一些攻防要點,同時打探志願軍的後勤能力究竟如何,並以此判斷是否發起全面進攻。
按照李奇微的要求,以位於平澤、安城、天安地區的美第25師、第3師,韓國第1師及土耳其旅,以營、連規模兵力乘汽車在飛機、坦克掩護下,採取晝伸夜縮,遊動竄擾的戰術,向志願軍第50軍前哨陣地發安場山裡、金良場裡、陽智裡線,進行了試探性的進攻。
從15日至23日,美第25師從平澤3次進出烏山裡,攻擊志願軍第50軍第148師前哨陣地;美第3師和韓國第1師從安城4次進出金良場裡,攻擊志願軍第50軍第150師前哨陣地。位於長湖院裡一帶的美第24師、騎兵第1師、韓國第6師及澳大利亞營等部,從1月18日開始向志願軍第38軍第112師前哨陣地利川地區作試探進攻,18至21日,美第24師3次進出利川。24日,美騎兵第1師1個團佔領利川,爾後繼續向利川以北竄擾。22日,美第2師搜尋部隊向原州方向竄擾。
作戰中的志願軍
遺憾的是,當時的志願軍確實處於舊力已盡新力未生的關鍵時刻,新調來的兵團正在東北集結,之前的參戰部隊損失沒有得到補充,彈藥也消耗殆盡。志願軍雖然在第三次戰役中佔領了很多地方,但繳獲的物資很少,遠遠不足以打一次大規模的戰役。於是,透過“狼狗作戰”,志願軍火力薄弱後勤無力的情況被李奇微發現了。
2、霹靂行動
1月24日,李奇微下達了“霹靂作戰”命令。
按李奇微的計劃,美軍要尋找中國軍隊的主力,先向各方向派遣營一級的偵察分隊,如果沒有遭遇主力部隊,就實施第1軍、第9軍的師一級火力偵察,倘若仍沒有和志願軍主力接觸,那麼第8集團軍的大部將全線展開向北推進……即本次作戰以火力偵察為基礎,尋找機會轉入反攻。
1月22日,美第9軍第8騎兵團團長,約翰遜上校指揮部隊向北進發。他的任務是偵察京安裡、金良場至利川這一區域。第1軍的土耳其旅和第25師、第9軍的騎兵師北上展開火力偵察,在幾天內依舊沒發現志願軍主力。
1月27日,李奇微得出結論,漢江南岸地區不存在中國軍隊主力,指示第8集團軍轉入反攻態勢。第3師和第24師分別編入第1軍和第9軍,第1軍自左至右為土耳其旅、第25師、第3師,韓國第1師為預備隊。第1軍右翼的第9軍從西向東依次是第1騎兵師和第24師,韓國第6師為預備隊。
志願軍重機槍陣地
於是“霹靂作戰”由火力偵察轉變為5個師起頭向北進攻的反擊作戰。
3、屠夫行動
2月21日,李奇微發起“屠夫行動”,全線北進,旨在阻止中、朝聯軍取得“休整和重新編成的充裕時間。”同時最大限度地殺傷敵人。
美第8集團軍的五個軍由西到東,按照美國第1軍、美國第9軍、美國第10軍、韓國第3軍和韓國第1軍的順序一字排開,橫貫朝鮮半島,向北按部就班地推進。在這次作戰行動中以美國為首的聯軍重兵壓境,給且戰且退的志願軍造成了很大的壓力和損失,很多陣地上的防禦力量都是以全體陣亡的方式結束。
這次行動使聯合國軍轉入進攻,並提高了第8集團軍官兵計程車氣。到了3月1日,聯合國軍的戰線已推到了三七線和三八線之間。——《朝鮮:我們第一次戰敗》
志願軍戰士在漢城以南三十公里的帽落山上與敵人激戰
到3月6日,聯合國軍推進到西起漢江南岸,東至東海岸、三八線以南不遠處的城鎮江陵一線,整條戰線“沒有間隙,也沒有大凸凹現象”,距離三八線約有50公里。——《朝鮮戰爭》(日本陸戰史普及會編)
4、撕裂者行動
3月7日,李奇微再次組織了“撕裂者行動”,目地是儘可能摧毀在漢城、漢城以東50英里(80千米)的洪川郡及再往南15英里(24千米)春川市之中朝軍隊。另外,該行動也期望能使聯合國部隊推進至三八線以北。
撕裂者行動在朝鮮戰爭中最大規模的炮轟中拉開了序幕。美軍第25步兵師快速渡過漢江。在3月14日晚,韓國第1步兵師和美軍第3步兵師佔領漢城。
3月16日,南朝鮮第1師在高陽地區遭到人民軍第1軍團的節節阻擊,美第25師從仁倉裡(漢城東北)和磨石隅裡以北攻擊,遭到志願軍第26軍的阻擊。美騎兵1師和南朝鮮第6師沿洪川至春川公路猛烈向北進攻,在春川以南和春川至加平公路線,遭到志原軍第40軍和第39軍部隊的頑強阻擊。
21日,美騎兵第1師第8團佔領春川。
3月23日,聯合國軍進佔墳山、議政府、加平、春川以北、瓦野裡至東海岸的註文津一線。
1951年3月23日,美第187空降團在汶山裡執行空降作戰
3月25日,志願軍第40軍撤至金化以南,當晚,第26軍轉移至議政府以北、東北之仙岩裡、七峰山、海龍山、旺方山、雲嶽山一線繼續阻擊作戰。
李奇微在他的回憶錄中寫道:雖然奪回了漢城或者佔領了些新的地區,但“‘撕裂者行動’的目的不僅在於收復首都或者佔領新的地區,其主要目的在於俘虜和消滅敵軍有生力量,繳獲和摧毀其武器裝備。從這種意義上講,這次作戰沒有獲得完全成功,因為,敵軍迅速向北撤退時只實施了阻滯戰鬥。
到3月31日,聯合國軍進抵三八線一線。至此,中共、北韓聯軍被趕回了三八線以北。
這時,聯合國軍再一次遇到了是否應該跨過三八線的問題。事實上,自從開戰以來,雙方的軍隊已經多次越過三八線了,跨過這條分界線的先例早已被打破。到這個時候,華盛頓方面認為,是否跨過三八線攻入北韓已經不再具備多大政治意義,而是一個純粹的軍事問題。在李奇微看來,三八線缺乏戰略意義,在軍事上也無法防守,因此跨過三八線是最佳選擇。在聯合國軍總司令麥克阿瑟將軍的同意之下,李奇微於4月5日發起“狂暴作戰”,命令各部向三八線以北20公里、基本與三八線平行的一條目標線推進。在李奇微制定的作戰計劃中,這條目標線被命名為“堪薩斯線”。4月9日,左翼的美第1、第9軍進抵“堪薩斯線”,東海岸的韓國第1軍則在艦炮掩護下迅速向北突破。但在中線,美第10軍和韓國第3軍則因地形險峻,進展較為緩慢。
5、狂暴行動
4月5日李奇微於發起“狂暴行動”。
命令各部向三八線以北20公里、基本與三八線平行的一條目標線推進。在李奇微制定的作戰計劃中,這條目標線被命名為“堪薩斯線”。4月9日,左翼的美第1、第9軍進抵“堪薩斯線”,東海岸的韓國第1軍則在艦炮掩護下迅速向北突破。美第10軍和韓國第3軍則進展較為緩慢。
4月9日凌晨4點,志願軍打開了面積達39平方公里的華川水庫的閘門,美陸戰1師派出襲擊部隊想突然佔領水庫,然後把水閘關上。22歲的連長趙志立帶領一個連打退了美3團一個營的多次進攻。後來西方國家的報紙稱他為“東方直不羅陀戰鬥的勝利者”。
華川水庫
李奇微在他的回憶錄裡對這種中國古老的戰術寫到:江面一個小時漲了幾英尺,沖垮了一座浮橋,進攻暫時停止,我們立即派人去佔領華川大壩,直到4月16號,才佔領了那裡。
深陷水中的美軍坦克
至此,“狂暴計劃”徹底失敗。
李奇微命令美第1、第9軍在4月21日繼續進攻,不給志願軍喘息的時間。不過,中國軍隊已經得到了珍貴的休整時間,完成大規模集結,已經在聯合國軍前方虎視眈眈,準備發起朝鮮戰爭中規模最大的攻勢,也就是“第五次戰役”。
此時,一件令人意想不到的人事變動發生了——聯合國軍總司令麥克阿瑟,在4月11日,突然震驚地得知自己被杜魯門總統免職了。——《朝鮮戰爭》(日本陸戰史普及會編);《朝鮮:我們第一次戰敗》
敬請關注下一篇:朝鮮戰爭深度剖析,你接觸不到的歷史真相,第十四篇:杜魯門與麥克阿瑟
拓展閱讀
第一篇:朝鮮戰爭深度剖析,你接觸不到的歷史真相,第一篇:戰爭的起因
第二篇:朝鮮戰爭深度剖析,你接觸不到的歷史真相,第二篇:朝軍南下
第三篇:你接觸不到的歷史真相,朝鮮戰爭深度剖析三:釜山防禦圈
第四篇:是勝利還是失敗的教材?朝鮮戰爭深度剖析四:仁川登陸
第五篇:中國在“政治恫嚇”?揭示歷史真相,朝鮮戰爭剖析五:中國出兵
第六篇:抗美援朝首戰,勝利後為什麼停止進攻?決策背後的考量不簡單
第七篇:美軍上尉視角下的歷史真相,朝鮮戰爭深度剖析七:激戰清川江
第八篇:一面是山體一面是深淵!瑟瑟發抖的長津湖,朝鮮戰爭深度剖析八
第九篇:中美若再開戰會怎樣?客觀全面分析長津湖血戰,朝鮮戰爭剖析九
第十篇:中國怎麼就成了“唯一的侵略者”?朝鮮戰爭剖析十:和平陰謀
第十一篇:強悍的38軍兵力也下降到3.4萬人,朝鮮戰爭剖析十一:為啥收兵?
第十二篇:美軍已不懼怕和志願軍夜戰,朝鮮戰爭剖析十二:砥平裡之戰
我是@視覺傳達,感謝朋友們“點贊、關注”,我會持續和大家重溫歷史、感悟初心。歡迎在評論區“討論、留言”。
