車聯網行業主要上市公司:四維圖新(002405)、東軟集團(600718)、啟明資訊(002232)、高鴻股份(000851)、易華錄(300212)、銀江股份(300020)、千方科技(002373)
本文核心資料:研發投入及佔比、業務營收及佔比、細分產品佔比、銷售區域佔比
1、中國車聯網行業龍頭企業全方位對比
目前,中國車聯網市場上有多家知名企業,其中的三家是四維圖新、東軟集團和千方科技。
根據公司公報顯示,四維圖新、東軟集團和千方科技的業務或產品型別均主要涉及軟體和資訊科技服務。其中四維圖新主要進行高精地圖、車聯網及遙感通訊等相關業務;東軟集團聚焦計算機軟體開發業務;而千方科技主要進行應用軟體開發及邊緣計算。三家公司的業務均佈局車聯網及其相關領域,如汽車互聯和智慧交通。
2、四維圖新:車聯網業務的佈局歷程
2002年,四維圖新成立;2010年上市中小板;自2011年開始,公司開始進行高精地圖的業務佈局,先後收購Mapscape、中交宇科,並控股圖吧集團;隨著2014年騰訊入股,公司的地圖業務得到進一步發展。2017年開始,公司的高精地圖和車聯網相關業務開展順利,接收到大量訂單。
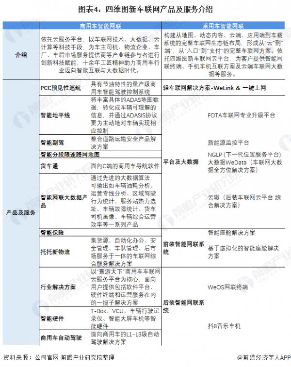
3、四維圖新:車聯網業務細分市場發展現狀
——聚焦“智慧汽車大腦”,挺進自動駕駛和車聯網等領域
目前,四維圖新定位於“智慧汽車大腦”,進行以資料、演算法和算力為核心的產業升級,發力自動駕駛、晶片、車聯網、位置大資料、數字地圖五大領域。
四維圖新作為一家國資委背景、中國航天科技集團控股的老牌汽車導航供應商,深耕汽車地圖及導航領域。然而隨著汽車智慧化逐漸成為主流,公司開始進行業務轉型,以期在潛力巨大的智慧網聯汽車市場佔據一席之地。
在車聯網相關領域,公司將業務分部佈局於乘用車和商用車領域。乘用車車聯網業務主要分成四大部分,進行上網服務、平臺及大資料監控和升級、前裝系統和後裝系統的解決方案。商用車車聯網業務主要分成11項業務。從公司的產品及業務列表來看,公司在車聯網領域進行了細緻的佈局,以尋求轉型的成功。
——逆風狀態保持高額研發投入足見轉型決心
2020年可謂是四維圖新的“至暗時刻”。2018-2020年,四維圖新營業收入出現連續下滑。2020年,營收下降至21.48億元,同比下降7.54%;且虧損約3億元。
同時,雖然四維圖新的研發支出和佔比逐年下降,但佔比均在50%以上,足見四維圖新轉型升級的決心。即使在疫情黑天鵝和嚴重虧損的2020年,四維圖新的研發投入仍然高達11.82億元,佔2020年營業收入的55.03%。
4、四維圖新:車聯網業務經營業績
——業務表現亮眼,相關營收持續上升
2018-2020年,四維圖新佈局車聯網的成果亮眼,相關業務營收及佔比均逐年上升。2020年,公司車聯網營收達到7.69億元,佔總營收的35.80%。
——銷售渠道覆蓋全國
2020年,四維圖新的主要銷售區域為中國大陸。根據公司公告顯示,公司的銷售渠道已覆蓋全國範圍,前裝業務也已服務70多家客戶,超過100多家合作伙伴。
——車聯網業務增多,導航業務佔比下降
2019-2020年,四維圖新的業務逐漸向車聯網靠攏。車聯網的業務佔比最高,且比重增長約6個百分點;相應地,導航業務下降6個百分點。可見四維圖新正在抓緊降低傳統汽車地圖和導航業務,逐步佈局車聯網。
這主要是因為三個原因,其一是手機導航對傳統車載地圖導航的擠佔作用;其二是阿里支援下高德地圖的強大生態,以及百度地圖、騰訊地圖的崛起;第三則是汽車智慧化趨勢下帶來的大片“藍海”,讓公司看到了車聯網及相關領域的全新發展方向。
5、四維圖新:車聯網業務發展規劃
根據2021年6月,國家工信部發布的《車聯網(智慧網聯汽車)網路安全標準體系建設指南》,到2023年底,初步構建起車聯網(智慧網聯汽車)網路安全標準體系,重點研究基礎共性、終端與設施安全、網聯通訊安全、資料安全、應用服務安全、安全保障與支撐等重點行業標準和國家標準,完成50項以上重點急需安全標準的制修訂工作。到2025年,形成較為完備的車聯網(智慧網聯汽車)網路安全標準體系,完成100項以上重點標準,提升標準對細分領域的覆蓋程度,加強標準服務能力,提高標準應用水平,支撐車聯網產業安全發展。
四維圖新作為我國車聯網行業的龍頭企業,在現有車聯網相關成果的支援下,也提出了未來發展規劃。公司計劃加快進行“智慧汽車大腦”佈局,建設生態閉環,並提供智慧位置大資料服務,佈局智慧出行。
以上資料參考前瞻產業研究院《中國車聯網行業市場前瞻與投資戰略規劃分析報告》,同時前瞻產業研究院還提供產業大資料、產業研究、產業鏈諮詢、產業圖譜、產業規劃、園區規劃、產業招商引資、IPO募投可研、招股說明書撰寫等解決方案。
