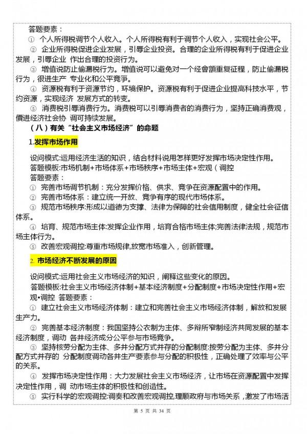
大家都知道高中政治需要背誦的內容特別多,做題時很容易弄混,尤其在考試時,大題明明寫得滿滿登登,但是成績出來卻有些偏低,這是因為同學們沒有掌握答題技巧,抓不住得分點。
其實這就需要我們在平時對高中政治各類題型進行總結,建立固定的模板,這樣在做題的時候就能回憶起來,大腦不會空白。今天學姐為大家整理了高中政治必修1-4的答題模板。一定要幫孩子列印收藏起來!
非完整版,想要的同學和家長,點選我的頭像,進入主頁,關注之後才能找到對話方塊,回覆我【資料】。
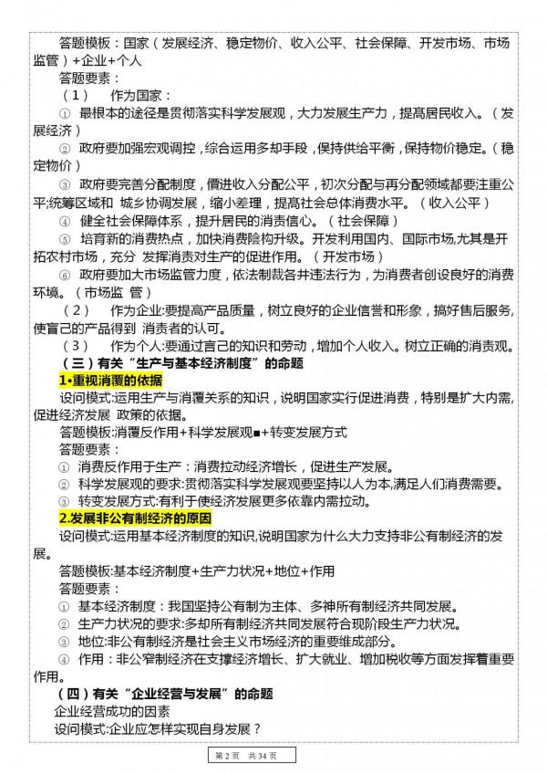
大家都知道高中政治需要背誦的內容特別多,做題時很容易弄混,尤其在考試時,大題明明寫得滿滿登登,但是成績出來卻有些偏低,這是因為同學們沒有掌握答題技巧,抓不住得分點。
其實這就需要我們在平時對高中政治各類題型進行總結,建立固定的模板,這樣在做題的時候就能回憶起來,大腦不會空白。今天學姐為大家整理了高中政治必修1-4的答題模板。一定要幫孩子列印收藏起來!
非完整版,想要的同學和家長,點選我的頭像,進入主頁,關注之後才能找到對話方塊,回覆我【資料】。
 
			
						 
			
						 
			
						 
			
						 
			
						 
			
						 
			
						 
			
						 
			
						 
			
						 
			
						 
			
						 
			
						 
			
						