剛9.9元新淘的一塊比較少見採用MaxxBass專利技術的低音加強的功放板,板載MaxxBass處理晶片MX3000CS和TAA2008功放晶片,目前剛拿到還在維修和測試中。
“什麼是MaxxBass? 可以自行百度。簡單地說,把低頻訊號轉化成較高倍頻率的組合,但是人耳同時還會"誤認為"這實際是低頻的訊號。把低頻訊號轉換為高倍頻訊號有什麼 好處呢? 很明顯,揚聲器需要的振幅小了!小喇叭無解的問題便是振幅無法滿足低頻的需要,Maxxbass恰恰是為了解決這個問題”。
先鋒音響公司就推出過一款有源2.1音箱:S-MM701RU,就採用了Waves公司的專利技術 MaxxBass心理聲學低音擴充套件方案,在4英寸口徑的低音單元基礎上,就可以獲得更低沉的低頻效果。
其它公司如微軟的X-BOX遊戲微型音響系統、SONY膝上型電腦、iPod的便攜音響系統、和一些以前的名牌電視等都採用過Maxxbass技術。
並且在許多世界著名的流行音樂作品的母帶製作中也有使用過。
心理聲學模型:MaxxBass技術利用著名的“基頻丟失”現象(the phenomenon of the missing fundamental)。音樂家利用這個效果,稱之為“動力和聲”。
這種現象是管風琴演奏者17世紀發現的。其基本原理是:當低頻的基頻訊號不存在,但是這個低頻的泛音存在時,我們的人耳仍然可以感覺到低音的存在。
採用MaxxBass技術的晶片:MX3000和MX5000
以色列晶片設計公司 Waves Audio推出全新的單晶片數字訊號處理器MX5000與MX3000,新元件已經過音質最佳化,在透過計算機播放音樂時,能在同等硬體條件下提供更佳的音效,主要適用於音樂、電影及廣播等應用領域。
晶片利用複雜的演算法讓你的耳朵和大腦充滿了曾經丟失的低音訊率,能夠在突破原有物理聲學條件的限制下最多拓寬一個半八度的低頻響應。為了能較好體現低於揚聲器滾降點(f3)的低音訊率,MaxxBass把音訊訊號分為兩部分:一部分高於f3、另一部分低於f3。對於低於f3部分的訊號進入MaxxBass處理器處理,透過基於心理聲學的計算方式產生一系列高於f3的柔和、豐滿的較高頻諧波並僅僅輸出此部分諧波(原低於f3部分的頻率被切除),疊加高於f3部分(未經處理)的頻率進行輸出。由此種方法產生的低頻重放效果通透而不含糊、豐滿而不單薄。而且對揚聲器尺寸、箱體容積和喇叭材料的要求大幅度降低,只需更小口徑的揚聲器單元就可以聽到更低沉、更具魅力的低音。MaxxBass的特性顯著地增加了揚聲器設計的靈活性,廠商可以利用MaxxBass來擴充套件低頻響應,縮減揚聲器箱的體積,減少能耗或者組合這些優勢以適應消費者的需求。這就是MaxxBass技術自推出以後就在全球消費類電子市場引起轟動和廣泛關注的原因。
與現有的重低音的效果比較
1)以往的低音處理系統都是透過加強低音能量的方法來體現低音效果,這種方法得到的低音雖然夠震撼但是很含混,不夠豐滿柔和。而且增大了揚聲器的功率,要求更大的箱體、更大的揚聲器單元,對硬體的要求較高。
2)MaxxBass 使用複雜的演算法,擷取滾降點以下的低頻,透過運算產生其高次諧波,來達到低音重現效果。這種低音效果通透而不含混、豐滿而不單薄。而且對音箱容積和音箱材料的要求小,只需更小口徑的揚聲器單元就可發出更具魅力的低音。
MX3000的特點
MX3000是一個16腳的 SOIC 封裝,內包含A / D , D / A 和定製的 DSP 晶片,是 MaxxBass 技術的一個成品晶片。
- 低成本的 ASIC 應用專利的 MaxxBass 心理聲學低音擴充套件的演算法。
- 便於設計一模擬立體聲的輸入和輸出。
- 極低的功耗:8 mA ,3.3V
- 現在已使用MX3000晶片的品牌有: SONY 、 iPod 、亞特蘭斯等。
- MX3000晶片處理訊號在功放之前,可以內建到音訊功放中,使用方便。
- 音訊系統功耗80%集中在低音揚聲器上,應用MX3000AS可以減小低音揚聲器75%的體積和50%的功耗,可以極大限度地降低成本,用更少的錢實現更具魅力的低音效果。
- 降低成本表現在:減少音箱用材、使用更小的揚聲器單元。
老牌的foobar音訊播放軟體也有一個相應的外掛,感興趣的朋友可以試試。
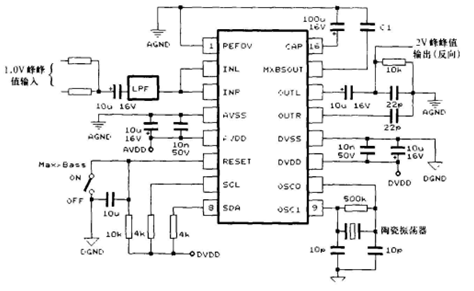
板載晶片簡介
1)應用低頻延伸技術MaxxBass的晶片——MX3000CS
MX3000CS是第二代型號,第一代是MX3000AS,現在最新的是MX5000。
Waves Audio推出的第二代MX3000CS MaxxBass ASIC可改進音訊質量,輸入動態範圍和信噪比(SNR)比現在的MaxxBass ASIC改進了6dB。它還增加了噪聲門,可改進無聲狀態下的SNR。
MX3000CS還增加了一些I²C支援的新特性,如可程式設計時鐘驅動器、低音低通濾波器和噪聲門控制。該ASIC增強了低成本系統的效能,它採用MaxxBass強度控制,因而無需使用微控制器,其一層PCB設計的復位電路更可靠。
注:復位腳可以用來啟動或解除MaxxBass的處理功能。在復位過程中,MX3000AS的數位電路進行重新啟動,其處理電路關閉,在觸發迴圈過程結束的復位後MaxxBass開啟,這是強度最大。
2)數字功放晶片TAA2008
TAA2008是雙聲道音訊功率放大電路,內部電路和典型應用電路見下圖,內含兩路音訊功率放大電路,獨特的T類放大和數字電源處理技術,達到音響發燒友的音質,具有靜音控制和睡眠模式,採用帶自動復位電路的過流保護,單12V供電,每聲道輸出功率為9W (8Ω)。
MX3000+TAA2008功放板的維修
此板網友普遍反映聲音很小,或左右聲音大小不一,主要原因是電解電容因為庫存放太失效,容量變很小了,所以聲音都很小,更換就正常了,如果不想全換至少更換全部10uF的耦合電容。其它沒有發現問題。
板上的膠很多,要除去可以用洗板水,很快就會軟化就好去除了。
初試效果
因為TAA2008功率太小,帶不動我的音箱(估計這塊板原用在小音箱或電視上的),聲音也不大,無法聽出效果,於是只把MX3000串在我原功放前面,確實低音效果更震撼,原來功放開大低音後,因為是電腦小音箱,低音會變渾,在相同音量情況下,串了MX3000後仍然清晰有力,中高音及整體音量一點沒變,還有一點在小音量時低音也明顯,就像有等響度的效果,覺得原來的低音調節調節可以取消,就直通應該更好,非常不錯。這只是簡單搭接的效果,以後換些元件再找個機箱就完美了。
估計如果音箱更大,功放功率再大些效果應該更加震撼。
總的來說達到宣稱的效果: “由此種方法產生的低頻重放效果通透而不含糊、豐滿而不單薄”。
有空再用微控制器試試I2C的功能。
