長餘輝發光不受背景自發熒光的影響,因此具有高對比度生物老化的前景。然而,目前用於體內成像的長餘輝發光材料主要是塊材晶體,其特徵是尺寸和形態不均勻,發射波長短。
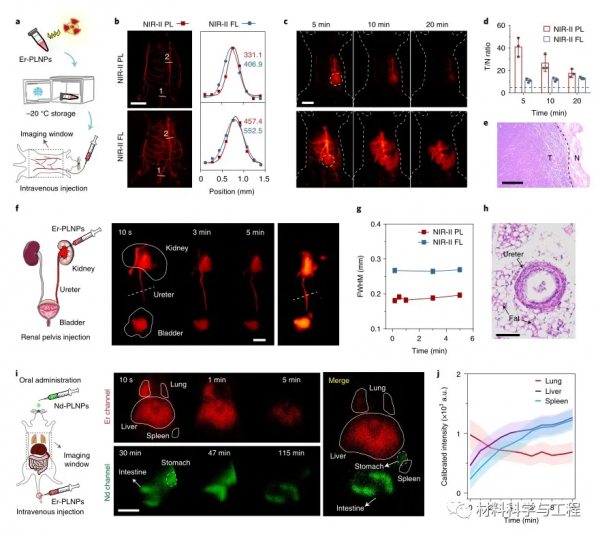
在這裡,復旦大學,河北大學物理科學與技術學院,新加坡國立大學,天津大學國際學校的研究人員報告了一系列X射線啟用的摻鑭奈米顆粒,它們在第二個近紅外視窗(NIR-II,1000–1700)。核殼工程可實現可調諧NIR-II持續發光,其在信噪比、體內多路編碼和多級加密的準確性以及在解析小鼠腹部血管、腫瘤和深部組織中的輸尿管方面優於NIR-II熒光,具有高達四倍的信噪比和三倍的清晰度。這些合理設計的奈米顆粒還允許內臟的高對比度多重成像和小鼠腫瘤的多模式NIR-II持續發光-磁共振-正電子發射斷層成像。相關論文以題目為“X-ray-activated persistent luminescence nanomaterials for NIR-IIimaging”發表在Nature Nanotechnology期刊上。
論文連結:
https://www.nature.com/articles/s41565-021-00922-3
具有低組織散射的第二近紅外視窗中的光學成像由於其高靈敏度和高時空解析度,在生物和醫學科學中具有巨大的實用價值。最近,一項臨床研究也強調了術中NIR-熒光(FL)成像和NIR-II影象引導手術的臨床潛力。然而,由於不可避免的實時激發光導致的組織自動熒光背景,仍然存在限制,這影響了活體組織的成像質量和特異性,以及寬場成像中潛在的光誘導過熱和不均勻照明。持續發光(PL)是一種獨特的光學現象,在激發停止後可持續數分鐘甚至數小時。因此,它有望應用於體內生物成像和生物感測,以及體內安全加密和資訊儲存。
然而,當前一代PL材料主要是大晶體,採用合成方法生長,包括在極高溫度,缺乏奈米結構調製和表面特性可調性。可見光(400–700 nm)和第一近紅外視窗中的發射使變得複雜,這阻礙了深部高對比度成像。另一方面,這些材料通常需要紫外線或可見光進行充電,這限制了它們的能量富集,尤其是在存在組織散射和吸收的情況下。相比之下,用於放射治療和生物成像的高能X射線可以啟用具有大帶隙的材料並刺激PL,但發射仍然限於紫外線和可見光波段。迄今為止,在NIR-II視窗中具有可調諧發光的X射線啟用奈米級PL材料以及用於活體成像的良好控制的多功能奈米結構的開發構成了一個顯著的挑戰,仍有待探索。(文:愛新覺羅星)
圖1 | X射線激發的PL。
圖2 | NIR-II採用多層PLNP的PL複用編碼。
圖3 |用於體內高對比度PL成像的X射線啟用Ln-PLNP。
本文來自微信公眾號“材料科學與工程”。歡迎轉載請聯絡,未經許可謝絕轉載至其他網站。
