作者 | 張賀
閱讀所需約7分鐘
自動駕駛的快速發展,讓鐳射雷達逐漸成為新能源車的“座上賓”和諸多媒體的頭條。不過隨之而來的是爭議,關於鐳射雷達的噱頭之說從未停息,甚至被人稱為“割韭菜最快的刀”。
而無論鐳射雷達是否是自動駕駛的答案,鐳射應用的紅海也已經逐步展開,這主要體現在鐳射器在製造業的應用。
近年來,鐳射加工不斷替代傳統加工方式,以鐳射器(發射鐳射的裝置)為基礎的鐳射工業發展迅速,目前已被廣泛應用於工業製造、通訊、資訊處理、軍事及教育科研等領域,產業分工的成熟度和深入程度不斷提升,未來也將進一步受益於新能源和電動車的飛速發展。
而在鐳射器的發展過程中,中國企業從跟跑、陪跑,逐漸實現中低端的國產替代,目前正在向高階發起衝擊。
中國在光伏、新能源車領域的產業優勢以及鐳射裝置在以上領域的應用,為本土企業的國產替代,帶來了前所未有的發展良機。鐳射雷達在自動駕駛方面的潛力,更有望將這一紅海進一步放大。
製造業“最快的刀”
如上文所述,鐳射在製造業的應用十分廣泛。因為具有良好的單色性、方向性、亮度等特徵,在工業製造、生物醫療、軍事等多領域應用,被譽為“最快的刀”、“最準的尺”、“最亮的光”。與其他加工方式相比,鐳射加工是典型的無接觸式加工,在可控性、加工效率、材料損耗、加工質量以及環保等方面優點突出。
鐳射器是鐳射的發生裝置,主要由泵浦源、增益介質、諧振腔等組成,上游主要是光學材料和光學元器件,下游主要為大族鐳射、華工科技等為代表的鐳射裝置企業。其中,增益介質是鐳射器的核心,可分為固體(含固體、光纖和半導體)、氣體和液體等。
因為增益介質的不同,鐳射器分為固體鐳射器、氣體鐳射器和液體鐳射器。固體鐳射器又可以進一步分為固態鐳射器、光纖鐳射器、混合鐳射器和半導體鐳射器。
來源:英諾鐳射招股書
如上圖所示,除了按照增益介質的不同分類,根據輸出波長、運轉方式、泵浦方式,鐳射器也有著相應的分類。
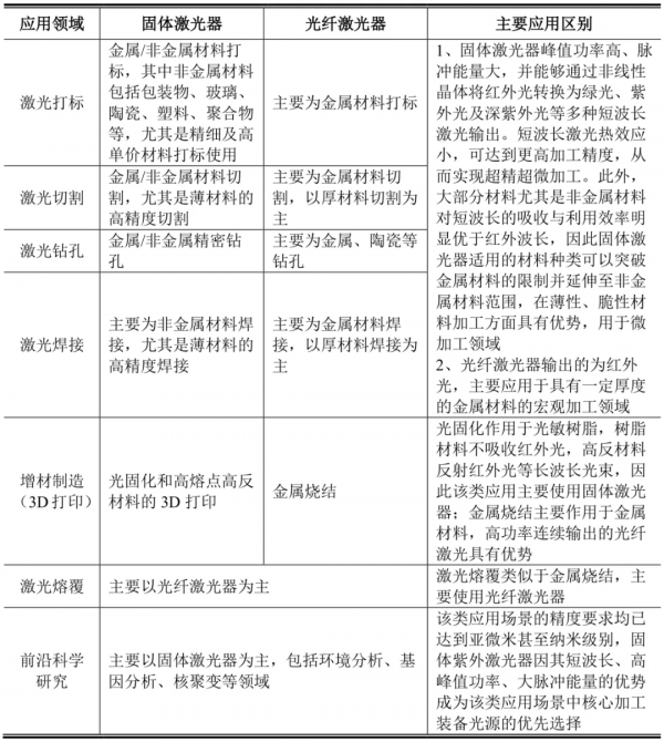
固體鐳射器(或全固態鐳射器)和光纖鐳射器是目前市場上的主流產品型別。二者在主要應用場景和技術發展趨勢方面存在比較大的差異,所以兩種路線可以並存發展,不存在相互替代的關係。
來源:英諾鐳射招股書
從全球來看,光纖鐳射器已經佔據工業鐳射器的半壁江山。而隨著光纖鐳射器在工業加工領域的應用範圍不斷擴充套件,對鐳射器的功率、光束質量等效能引數的要求也越來越高。
這裡有必要了解鐳射器的部分指標。功率的衡量指標為瓦數,功率越大,光纖鐳射器加工速度越快;光束質量的衡量指標為 M2因子(M2)或鐳射光束引數積(BPP),光束質量數值越小,能量密度和加工精度越高。
德邦證券援引中國科學院武漢文獻情報中心等機構聯合釋出的《2021中國鐳射產業發展報告》提到,2020年我國光纖鐳射器市場規模同比增長14%,達到94.2億元,超過2020年初預計的10%的增速。
報告顯示,2020年我國鐳射裝置市場規模同比增長5.2%達到692億元,其中工業鐳射裝置市場規模以10%的增速領跑,規模可達432.1億元,佔比62%。在具體的工業應用中,鐳射切割、鐳射焊接、鐳射打標份額分別為41%、13%、13%。該報告還新增了非金屬加工的核算分部,佔比5%,說明鐳射的應用範圍正在不斷拓寬。
鐳射器更符合製造業精細化、智慧化、定製化的發展方向,而且近幾年逐漸向高功率、高附加值滲透。
具體來看,鐳射切割已經邁向萬瓦,國內鐳射器和裝置商也已經切入動力電池產線和光伏電池等領域,代表上市公司有銳科鐳射、帝爾鐳射、聯贏鐳射、海目星等。該報告預計 2021 年鐳射焊接有望迎來高速增長,我國皮飛秒超快鐳射器出貨量有望同比增長57%達 3300 臺。報告還特別提到鐳射雷達在汽車產業的應用。
作為高階製造最重要的工具之一,鐳射產業將不斷滲透積體電路、無人駕駛、汽車製造、鋰電、海工裝備等各高階製造領域。
鐳射器國產排頭兵
在鐳射產業向高階製造領域滲透的過程中,國內企業也在加速追趕。
根據海目星招股說明書,近年來我國光纖鐳射器行業快速發展,國產化程度逐年上升。從市場滲透率來看,低功率光纖鐳射器市場中,2018 年國產鐳射器市場份額高達 98.21%;中功率光纖鐳射器市場中,國產鐳射器滲透率近年來也維持在 50%以上的水平;高功率光纖鐳射器的國產化程序也在逐步推進,從 2013 年到 2018 年間實現“從無到有”,並達到了 34.48%的滲透率。
當前,國內鐳射行業已形成晶片、晶體、關鍵元器件、鐳射器、鐳射系統、應用開發等完整成熟的產業鏈分佈,國內鐳射企業也具備配套全球高階客戶的能力。2018 年我國用鐳射、其他光或光子束處理材料的加工機床的出口呈現大幅度增長,出口金額7.39億美元,同比增長 37.36%。
從競爭格局看,全球市場仍然主要為美國IPG、德國通快、美國相干等企業所佔據。不過,國內銳科鐳射、英諾鐳射等企業也逐漸迎頭趕上。
銳科鐳射(300747.SZ)是國內首家以鐳射器為主業的上市公司,國產光纖鐳射器龍頭。掌握了包括包括泵浦源、特種光纖、光纖耦合器、傳輸光纜、功率合束器、光纖光柵等鐳射器核心器件及材料的關鍵技術和大規模生產能力。其產品包括脈衝光纖鐳射器、連續光纖鐳射器、準連續光纖鐳射器、直接半導體鐳射器等。
傑普特(688025.SH)產品涵蓋鐳射器、鐳射/光學智慧裝備和光纖器件,產品和服務覆蓋亞洲、北美和歐洲等地區,公司以鐳射器研發為基礎,打造了鐳射與光學、測試與測量、運動控制與自動化、機器視覺等技術平臺。
英諾鐳射(301021.SZ)是2021年7月上市的鐳射器企業,但與銳科、創鑫、傑普特主營光纖鐳射器不同,英諾鐳射主打固體鐳射器,產品主要用於微加工。是全球少數同時具有納秒、亞納秒、皮秒、飛秒級微加工鐳射器核心技術和生產能力的工業鐳射器生產廠商之一,也是全球少數實現工業深紫外納秒鐳射器批次供應的生產商之一。
除此之外,大族鐳射、華工科技等鐳射裝置龍頭,業務也都涉及鐳射器,在行業中具有一定地位。
但需注意的是,鐳射器企業的成本中,直接材料佔比極高。
根據2020年年報披露,傑普特總體成本結構中,直接材料佔比高達85.02%;英諾鐳射招股書披露,其直接材料佔主營業務成本的平均比例也達到 71.43%;銳科鐳射主要產品連續光纖鐳射器的直接材料也佔其營業成本的80%以上。
因此,對於鐳射器企業來說,上游的光學元器件、光學材料等的價格變動,對其經營有著重要影響。
