據微信公號“中國生物”2月18日訊息,新冠病毒變異株層出不窮,成為全球抗擊新冠疫情關注的焦點,二代重組蛋白新冠疫苗應對新冠變異毒株的效果也因此備受關注。
2月16日,國藥中生生物技術研究院/新型疫苗國家工程研究中心(以下簡稱中國生物研究院 )在Cell Discovery期刊發表題為 “Designof a mutation-integrated trimeric RBD with broad protection against SARS-CoV-2”的研究論文。該研究針對新冠病毒的高變異性,創新設計了突變整合的三聚化融合蛋白mutI-tri-RBD,以此為靶抗原開發了一種單組分、廣譜重組蛋白疫苗(NVSI-06-08 ),即二代重組蛋白新冠疫苗。研究結果顯示,二代重組蛋白新冠疫苗顯示出針對原型株和多種變異株的良好保護效果。
![]()
![]()
此前,由中國生物研究院設計的RBD同源三聚化(homo-tri-RBD)重組蛋白新冠疫苗(NVSI-06-07) 已在國內獲批臨床,基礎免疫後中和抗體幾何平均滴度(GMT)為恢復期患者血清的3~5倍(資料尚未發表)。在阿聯酋開展的另一項針對滅活疫苗的序貫臨床研究中,加免重組蛋白新冠疫苗(NVSI-06-07)疫苗組14天后中和抗體提高35.86倍,顯著高於加免滅活疫苗組 。
本論文報道的二代重組蛋白新冠疫苗,是在NVSI-06-07(homo-tri-RBD)基礎上,基於SARS-CoV-2 RBD的結構特徵,結合結構生物學和計算生物學方法,對流行株突變位點的進化規律和免疫逃逸能力進行計算分析 ,設計研發了整合關鍵突變位點的第二代重組蛋白新冠疫苗NVSI-06-08 (mutI-tri-RBD)。
結果顯示,所設計的mutI-tri-RBD結構穩定,具有較高的hACE2受體和RBD中和性單抗結合活性;可誘導產生針對原型株、Delta、Beta變異株及其他主要流行株的廣譜中和活性。在hACE-2轉基因小鼠攻毒試驗中,二代重組蛋白新冠疫苗疫苗顯示出針對原型株和多種變異株的良好保護效果。
藥效學研究結果顯示,mutI-tri-RBD和homo-tri-RBD兩種抗原對SARS-CoV-2原型株的中和抗體水平相當,無顯著差異。不同劑量的抗原免疫BALB/c小鼠,均可誘導針對原型株的高水平的IgG結合抗體和中和抗體。與2針次相比,3針次中和抗體水平更高,差異顯著;0.5μg免疫3針後,活病毒中和抗體 GMT高達12177。
![]()
對於Delta和Beta變異株,mutI-tri-RBD 免疫2針及3針後誘導產生的中和抗體水平顯著高於homo-tri-RBD,3針免疫後差異更為顯著 。
![]()
為探究mutI-tri-RBD的廣譜中和效果,採用包含原型株、Delta、Beta和其他主要流行株在內的23種假病毒系統檢測了小鼠免疫血清的中和活性。與預期相符,mutI-tri-RBD表現出明顯的廣譜中和優勢,而homo-tri-RBD中和活性呈現不同程度下降。其中,對於含有E484K或L452R突變位點的變異株 (Delta、Beta、501Y.V2-1、501Y.V2-3、Gamma、Zeta、Epsilon、Eta、Iota),mutI-tri-RBD中和抗體活性是homo-tri-RBD的1.9~5.2倍。研究結果顯示,E484K、L452R、E484Q位點的氨基酸變化及其不同組合直接影響疫苗的中和活性,而包含了關鍵變異位點的抗原可以誘導機體產生更具廣譜性的中和抗體。
![]()
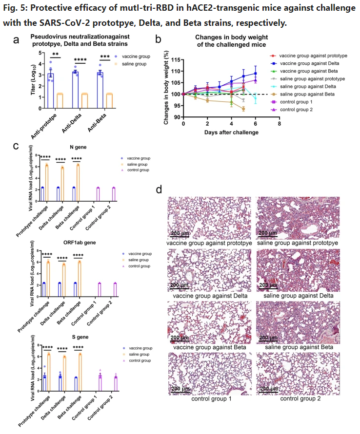
攻毒保護實驗中,mutI-tri-RBD免疫hACE2-轉基因小鼠2針14-19天后,分別使用原型株、Delta和Beta株攻毒,疫苗組肺組織病毒核酸載量極低或低於檢測限,且無明顯病理表現;無感染相關活力降低及體重下降情況。
![]()
綜上,對於變異性較強的病毒,這種基於病毒靶抗原結構設計的單組分廣譜型mutI-tri-RBD,比傳統的多價疫苗更具靈活性和前瞻性,在產品的質控和規模化生產方面也具有優勢。
