sponsored links

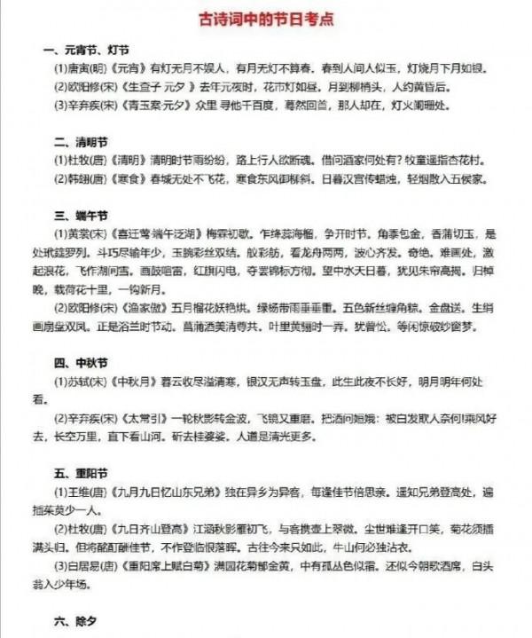
常識積累:古詩中的節日節點!碼住

#省考##行測##申論#

常識積累:古詩中的節日節點!碼住

常識積累:古詩中的節日節點!碼住

常識積累:古詩中的節日節點!碼住

常識積累:古詩中的節日節點!碼住

常識積累:古詩中的節日節點!碼住

常識積累:古詩中的節日節點!碼住

分類: 教育
時間: 2021-09-23

相關文章

中國古詩中的生物多樣性

中國古詩中的生物多樣性
中國人的生態意識植根於天人合一的哲學思想,古詩中大量吟詠生物多樣性的詩句生動地反映了這一理念.在聯合國<生物多樣性公約>第十五次締約方大會召開之際,新華社推出系列雙語創意海報<中國古 ...

常識積累——中國傳統節日
春節 簡介: 即中國農曆新年,俗稱新春.新歲.歲旦等,口頭上又稱過年.過大年. 節日時間為農曆正月初一,節日起源於歲首祈年祭祀,是中國四大傳統節日之一. 習俗: 貼年紅(桃符).守歲.拜年.祭祀.舞獅 ...

新手小白碼住這個寶藏眼線筆!超長帶妝

新手小白碼住這個寶藏眼線筆!超長帶妝
油皮巨怕暈染,一暈就成熊貓眼了 眼妝髒了妝面等於白畫, 還好後來遇到它--緹婭菲洛小金枝眼線筆 不暈妝的快樂常在! - 筆身的金屬感沉甸甸的 筆觸很柔軟,出水均勻,線條也是流暢一筆成型 手殘小白一筆也 ...

感受傳統節日的文化內涵
來源:人民網-人民日報 與社群鄰里一起動手製作月餅,和孩子共同剪紙和做花燈,帶上家人參加遊園活動--中秋將至,各地紛紛開展形式多樣.內容豐富的節日活動,人們在參與中感受節日的豐富內涵.領略優秀傳統文化 ...

用友BIP公佈“碼前”工具,在下什麼樣的大棋?

用友BIP公佈“碼前”工具,在下什麼樣的大棋?
如今數智化時代的場景變革,已延伸至效率協同領域.從一個Idea的孵化到生成再到協作管理,如何降本增效,快速搭建產品原型,提升IT專案效率. 目前已經成為數字化轉型企業思考的核心. 9月15日,用友BI ...

傳統節日文化下的幼兒品德教育探析
溫敬超 西安科技大學高新學院 中華傳統文化博大精深,源遠流長,傳統節日文化是其中一枚璀璨的明珠.中國傳統節日文化流 傳至今,長期積澱凝聚了中國歷史文化精華,可見其深邃的文化內涵和歷史價值.因此,在幼兒 ...

考生收藏!2022公務員考試重要時間節點

考生收藏!2022公務員考試重要時間節點
9月是國考備考的黃金期,但兩耳不聞窗外事可不行,公考畢竟也是一場資訊戰,有不少重要的時間節點需要注意並提前做好準備. 今天給大家盤點了下半年的考試時間節點,趕緊碼住▼

秸稈變廢為寶?中科大20年的堅守,攻克全生物可降解塑膠的商業化

秸稈變廢為寶?中科大20年的堅守,攻克全生物可降解塑膠的商業化
編者按:近期多次介紹歐美在全生物可降解塑膠PEF的產業化工作,很多朋友關心國內的技術進展,其實我也一直在關注.今天就給大家介紹中科大在這一項技術的產業化的嘗試和進展. "產業化分為兩種,一種 ...

裝修中的一些“雷區”,業主千萬要謹慎,快來漲知識吧

裝修中的一些“雷區”,業主千萬要謹慎,快來漲知識吧
業主都想把自己小窩裝修的盡善盡美.但是,對於沒有任何裝修經驗的新手來說,這不是一件容易事兒,家裝"坑"很深,一不小心就踩坑,裝不好最後會留下一些遺憾.那麼,今天搭窩君就給大家列出一 ...

文化縱橫|白居易詩中的“瑟瑟”,到底是何意

文化縱橫|白居易詩中的“瑟瑟”,到底是何意
秋陽尚暖,涼風漸起,剛上四年級的女兒背誦課本上白居易古詩<暮江吟>:"一道殘陽鋪水中,半江瑟瑟半江紅",讓我忽然想到"瑟瑟"的解釋問題. 人教最新版 ...

原始碼資本完成五期人民幣基金募集:推動科技創新,助力中小企業
原始碼資本近日宣佈完成五期人民幣基金募集,募資總規模超過70億元人民幣.此次人民幣基金募資工作從正式開始到完成僅用了三個多月時間.新加入的出資人除了近10家保險機構外,還包括國家級引導基金,例如國家中 ...

女人別隻會穿短靴,今天流行的“中筒靴”高階大方,顯瘦顯腿長
十月份的氣溫驟降,相信很多姐妹都已經把"涼鞋"收起來了,換上了更適合秋天的"靴子".不過,大家可不能只會穿"短靴",今年流行的"中 ...

水滸傳為何反覆寫中秋節,北宋確立中秋文化,梁山好漢如何過節?

水滸傳為何反覆寫中秋節,北宋確立中秋文化,梁山好漢如何過節?
今天是中秋佳節,祝今日頭條的各位朋友節日快樂. <水滸傳>中寫了很多節日,除了清風寨故事中的臘八節外,其餘所有節日都與五.十五有關.比如元宵節.端午節.中元節.中秋節,等等.這些節日中,又 ...

2021新課題:比中秋節手工課還難的事情來了

2021新課題:比中秋節手工課還難的事情來了
01 新課題: 如何給3歲寶寶介紹中秋節? 每逢佳節倍思親...... 作為我國的傳統節日,中秋節早於2006年被列入首批國家級非物質文化遺產名錄,咱們的孩子有必要學習.傳承民族的節日傳統文化. 如此 ...

孩子過生日,是過“陽曆”的好,還是“陰曆”的好?家長別忽視

孩子過生日,是過“陽曆”的好,還是“陰曆”的好?家長別忽視
對於孩子們來說,一年之中最為期待的日子,除了春節便是生日了.生日當天,不僅會收到來自父母和朋友的祝福與禮物,還能快快樂樂地玩耍一天. 但對於過生日這件事,也有著不少爭議,觀念傳統的老人家一定要給孩子過 ...

初中各科到底怎麼學?純乾貨,建議收藏

初中各科到底怎麼學?純乾貨,建議收藏
初中各科到底怎麼學,我們今天一起來聊一聊.下面的內容都是實打實的,純乾貨哦,建議做好收藏,哈哈,話不多說開始吧. 初中語文 初中語文,只需要做三件事,打基礎,看名著,寫作文. 01.打基礎,這不僅是為 ...

國考女生如何選職位?“三取”與“三棄”你選對了嗎
2022國考公告雖然尚未開始,但想必萬千考生已經投身於火熱的備戰之中,女生如何挑選報考職位呢?在此華圖教育進行總結,整理出女生在挑選公務員職位時的 "三取"與"三棄&qu ...

中秋淺遊*雁蕩山

中秋淺遊*雁蕩山
今年的中秋節,和先生在外地沒有回老家,於是準備去最近的雁蕩山瞧一瞧. 因為疫情的影響,景點遊客並不多.我們在網上購買了門票,透過兩碼檢查.測量體溫.刷二維碼並戴好口罩先進入雁蕩山的靈巖景區. 因為人少 ...

涓涓雋語七律.月下曲:遠黛嬋娟幾度悠,中秋西樓相思意

涓涓雋語七律.月下曲:遠黛嬋娟幾度悠,中秋西樓相思意
中秋節是美滿團圓的節日,又是寄寓相思的日子.中秋的月亮寫盡了古往今來多少的悲歡離合,愛恨情仇.前幾天涓涓寫了一首美滿團圓的七律藏頭詩<中秋快樂美滿團圓>,今天再續相思曲,作<七律.月 ...