多地人社局釋出了職業技能補貼名單,經濟師們名列其中,也就是說各位取得2020年經濟師證書的考生可以領錢啦!考下經濟師證書真的是有大用!2021年的考生朋友們,也要加油呀!
那到底是哪些地區可以領取技能貼呢?已經拿到證書的朋友們如何領取技能補貼呢?
奧奧為大家整理好了各地政策,快來看看吧!
各地區技能補貼政策彙總
近幾年來,隨著經濟師考試及相關職稱政策不斷規範,經濟師證書含金量隨之也在不斷增加!
取得經濟師職稱證書不僅可以用於聘職稱、升職加薪,還可以用於個稅抵扣、免考銀行職業資格考試、報考高階職稱、辦理工作居住證、積分落戶……
除此外,你可能還不知道,部分地區經濟師證書也是可以用於申請職業技能補貼的。
1、山東
山東濟南、濰坊、威海、煙臺、淄博等地釋出通知,公佈了憑經濟師證書申請技能補貼的政策,奧奧已經幫大家整理好了,來看看吧!
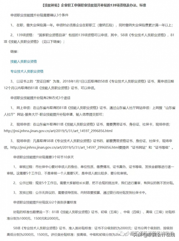
1)濟南
濟南市社會保險事業中心公佈企業職工申領職業技能提升補貼的139項資格及辦法、標準,取得58項《專業技術人員職業資格》證書,准入類補貼標準:證書不分級別的為2000元;證書分兩個級別的,按級別高低分別為2000元、1500元。評價類補貼標準:按高階、中級和初級分別為2000元、1500元和1000元。
經濟師屬於評價類,即拿到經濟師證書,可獲得補貼,補貼標準按高階、中級和初級分別為2000元、1500元和1000元。
2)煙臺
煙臺人力資源和社會保障局公佈"職業技能提升補貼的標準"可知,列入國家職業資格目錄清單或職業技能等級目錄內的證書均可申請補貼,而經濟師屬於評價類。即拿到經濟師證書,可獲得補貼,補貼標準按高階、中級和初級分別為2000元、1500元和1000元。
2、河南
申領條件:從2019年1月1日起,只需繳納失業保險費12個月以上即可申請補貼。
補貼標準:持有經濟師證書申領補貼標準按高階、中級、初級分別為2000元、1500元和1000元。
3、陝西
申領條件:與河南一樣,陝西的申領條件為繳納失業保險費12個月及以上,即可辦理。
補貼標準:持有人力資源經濟師證書申領補貼標準按高階、中級、初級分別為2000元、1500元和1000元。
4、四川
申領條件:四川省也需要繳納失業保險費12個月以上,同時,劃重點,必須要滿足在2020年12月31日之前取得證書的條件。所以四川的朋友們可要抓緊了。
補貼標準:持有人力資源經濟師證書申領補貼標準按高階、中級、初級分別為2000元、1500元和1000元。
5、福建
申領條件:福建的要求也比較嚴格,同山東一樣,從2017年1月1日起,需要繳納36個月以上的失業保險。
補貼標準:持有人力資源經濟師證書申領補貼標準按高階、中級、初級分別為2000元、1500元和1000元。
6、海南
申領條件:從2019年1月1日起,繳納失業保險費12個月以上可申請補貼。
補貼標準:從金額上看,海南省就相對來說少了一點,持有人力資源經濟師證書申領補貼標準按高階、中級和初級分別為1800元、1300元和800元。
7、天津
根據天津保稅區學歷、職稱提示補貼政策指南可知,天津市保稅區對職工在職期間取得《部分專業技術人員職業資格與職稱對應表》中所列的准入類或水平評價類職業資格考試合格證書的,按照初級、中級和高階分別給予1000元、1500元和2000元的職稱提升補貼。
含助理經濟師、經濟師證書。助理經濟師可領取1000元,經濟師證書可領取1500元。
技能補貼問題常見疑問解答
1、所有地區都可以能申領補貼嗎?
答:目前,僅有部分地區將“專業技術資格證書”納入了補貼範圍,所以廣大考生在檢視當地官方通知的時候一定要注意!有新的相關各地區的補貼政策,奧奧也會第一時間發推文!補貼具有時效性,請大家以權威部門公佈為準
2、我考取了初級經濟師申領了補貼,後面再想考中級經濟師,還能再次領取補貼嗎?
答:海南人社局在補貼政策中有提到“專業技術職業資格同一系列(專業)同一等級只能申請並享受一次技術技能提升補貼。”
這句話的意思是,考取了初級經濟師人力資源專業,可申請一次初級的補貼,再考取中級經濟師,可再次申請中級級別的補貼。如果有其他疑問,可以電話諮詢當地人社局,並以官方回覆為準!
3、怎麼使用經濟師證書申領技能補貼?
答:各地經濟師證書申領技能補貼的方式是不同的,具體要以當地的通知為準。比如,下面是山東泰安申請職業技能補貼的要求:
(1)獲得專業技術人員職業資格類(58項)的人員,可透過“泰安人社”微信公眾號網上辦事大廳,“社會保險-企業社保-技能提升補貼申請”,按提示完成申請資訊錄入、資料上傳,或攜帶相關資料至市、縣政務服務中心人社服務區透過櫃面申請。
(2)獲得技能人員職業資格類(81項)的人員,可直接登入泰安市人力資源和社會保障局官網,透過首頁職工技能補貼申請功能實現網上申請;無法透過網站進行申請的人員,可透過“泰安人社”微信公眾號網上辦事大廳,“社會保險-企業社保-技能提升補貼申請”,按提示完成申請資訊錄入、資料上傳,或者攜帶相關資料至市、縣政務服務中心人社服務區透過櫃面申請。
(3)一個證書只能申領一個等次,證書增項不能重複申報。
4、職工技能提升補貼如何發放?
答:一般人社部門對職工提交的職工技能提升補貼進行稽核,透過稽核的將在市人力資源和社會保障局網站進行公示,公示期滿無異議的於次月下旬發放。職工技能提升補貼直接發放至申請人社保卡金融賬戶中,請確保社保卡開通金融賬戶。
想了解更多會計資訊,關注東奧會計線上吧~
