文:懂車帝原創 邢秋鴻
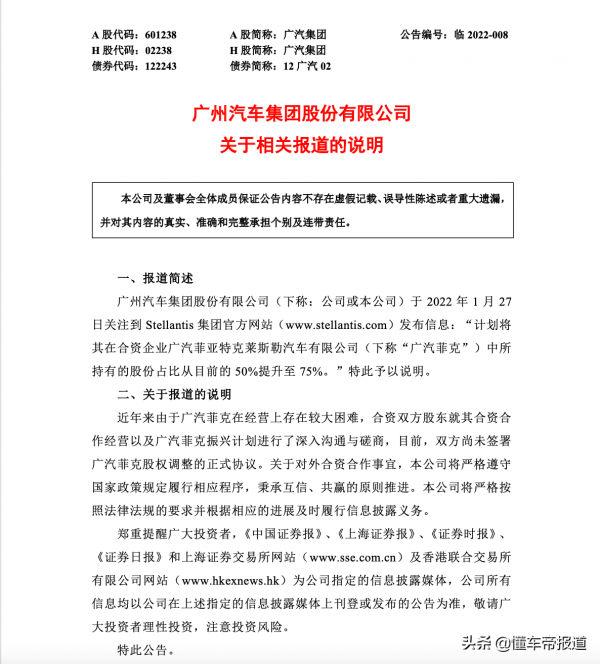
[懂車帝原創 行業] 1月27日下午,Stellantis集團宣佈,將其與廣汽集團合資公司廣汽菲克中的持股比例由50%提升至75%。
當晚,廣汽集團發表宣告表示:“廣汽集團從Stellantis官方網站獲悉其關於廣汽菲克股權調整事宜的釋出。此釋出行為未經我方認可,廣汽集團對此深表遺憾。關於對外合資合作事宜,廣汽集團將嚴格遵守國家政策規定,秉承互信、共贏的原則推進。”
廣汽菲克成立於2010年3月9日,由廣汽集團和Stellantis集團(由FCA和PSA合併成立)以50:50的股比共同投資建設。成立近12年的廣汽菲克,目前擁有長沙工廠和廣州工廠兩個整車工廠,以及一個發動機工廠,總產能為32.8萬輛。
2017年,廣汽菲克銷量曾突破20萬輛大關,但隨後情況急轉直下。2021年,廣汽菲克全年銷量僅剩2萬輛,下跌幅度更是超過50%,產能利用率不足10%。
2021年9月,有國內媒體報道稱,廣汽集團已經與Stellantis集團談妥轉讓手中廣汽菲克20%的股份事宜,目前正在走流程中。
作為方案中的一部分,廣汽菲克廣州工廠即將停產,未來廣汽菲克的車型將全部由長沙工廠生產,廣州工廠未來去向目前尚不確定。
廣汽菲克回應稱,該資訊不準確,屬“不實報道”。但是股權收購相關談判確實正在進行,但具體比例,目前尚未定論。可見雙方確實就股權問題進行過探討,但具體比例沒有對外公佈。
