行政區劃是地方行政制度的重要組成部分,是根據歷史和現實以及政治、經濟、文化傳統的需要,對某一區域進行行政劃分,以便更科學合理地實施行政管理。作為邊疆省區,新疆的行政區劃與內地既有著同一性,也有其特殊性。截至2022年1月,新疆維吾爾自治區轄4個地級市、5個地區、5個自治州、11個自治區直轄縣級市(新疆兵團管轄的“師市合一”城市) 。1912年被中華民國北京政府任命為新疆都督、省長的楊增新,統治新疆長達17年,其對新疆的行政區劃區劃進行了大規模的調整,對於新疆行政區劃的調整有著重要的歷史貢獻,於今天我們進行合理規劃仍有著重要的現實意義。
一、對舊有行政區劃的調整
楊增新時期新疆行政區劃的調整,是在舊有行政區劃的基礎上進行的。1884年新疆建省後,按照當時全國的行政區劃,陸續設立了各級地方行政機構。到1902年,新疆共設有4道、6府、8直隸廳、2直隸州、21縣、1州、2分防廳以及2分縣,其中,府級行政區(府、直隸廳、直隸州)16個,縣級行政區(縣、州、分防廳)24個,具體情況如下表:
清末新疆行政區劃不大合理:一是行政層級過多,二是行政設定比較雜亂,確有進行調整的必要。1912—1913年楊增新上臺伊始,忙於自身政權的建立與鞏固,無暇顧及,這一時期他僅按照北京政府的有關政令,對原有行政區劃進行整理,主要包括以下幾個方面:
首先,實行三級地方行政體系。清代,地方行政體制實行“省——道——府——縣”準四級體制,行政層級過多,行政效率低下,而道作為省派出的監察機構,對於省與府、縣之間的上傳下達起到了重要作用。1913年1月,北京政府相繼頒佈了《劃一現行各道地方行政官廳組織令》與《劃一現行各縣地方行政官廳組織令》, 1914年5月,又公佈了《道官制》,將道作為省、縣之間的正式行政區,以道尹為行政長官,同時廢除府級行政建制,確立了“省——道——縣”三級地方行政體制。據此,楊增新撤銷了新疆原有的6個府、8個直隸廳、2個直隸州,將其全部改為縣,如焉耆、溫宿、疏勒、莎車府分別設焉耆、阿克蘇、疏勒、莎車縣,庫車、和闐直隸州分設庫車、和闐縣,而鎮西、哈密、吐魯番、庫爾喀喇烏蘇、精河、塔爾巴哈臺、英吉沙、烏什8個直隸廳分別設鎮西、哈密、吐魯番、烏蘇、精河、塔城、英吉沙、烏什縣。另外,將原有縣級單位一律改為縣(不含作為府治的縣),如將巴楚州改為巴楚縣,蒲犁分防廳改為蒲犁縣,1914年,又將霍爾果斯分防廳改為霍爾果斯縣。這樣,1914年新疆共有38個縣。
此外,縣以下設立縣佐。清代,設縣丞作為知縣的派出機構,駐紮縣內某地,就近辦理糧賦、詞訟等具體事務,其所轄地區稱為“分縣”,清末新疆共設有兩個分縣,即昌吉縣所屬之呼圖壁分縣,以及溫宿縣所轄之柯坪分縣。由於新疆地廣人稀,偏遠地區居民辦事不易,設立縣丞,就近辦理各項事務,比較便利。然而,1913年北京政府頒佈《劃一現行各縣地方行政官廳組織令》後,新疆遵令將呼圖壁、柯坪兩分縣取消,當地人有事須遠赴縣城,“鹹稱不便”。1914年8月,北京政府又頒佈了《縣佐官制》,事實上恢復了分縣制度,只是將縣丞改為縣佐,性質職能並無本質區別。據此,1914年12月設定了呼圖壁縣佐,1915年2月21日設定柯坪縣佐。
二、對道級行政區劃的增設
1914年楊增新在新疆的統治穩固以後,開始將注意力轉向內政,開始對行政區劃進行調整,他先後增設四道,即塔城道(1917年)、阿山道(1919年)、和闐道(1920年)、焉耆道(1920年)。
首先,改伊犁鎮邊使為鎮守使,並將塔城參贊改為道尹,統一了伊塔地區的行政區劃。1884年新疆建省以後,清政府仍然保留了伊翠將軍,管理伊塔地區的滿蒙駐防及邊防事務,下設左、右兩翼副都統,其中,右翼副都統駐紮塔城,職掌與原塔爾巴哈臺參贊大臣同。1888年,清政府又設定了伊塔道,管理伊塔地區的民政事務,歸新疆巡撫管轄。這樣,就形成了伊塔地區“一地兩治”的局面。
辛亥革命以後,北京政府於1912年5月分別任命廣福為伊犁鎮邊使、賀家棟為伊犁道尹(即伊塔道尹)、畢桂芳為塔城參贊,伊塔“一地兩治”的局面仍未改變,只不過名稱變換而已。對此,楊增新認為,鎮邊使沿於前清之伊犁將軍,與新疆都督不相隸屬,“故歷年來兩大不相容,辦事每多窒礙。”1914年1月,廣福病重告假,北京政府遂致電楊增新改伊犁鎮邊使為鎮守使,歸新疆都督節制,以統一新伊軍政。對此,楊增新表示“廣鎮邊使德威素著,各界歸心,雖在病假,暫請無庸開缺,以資鎮攝,如該鎮邊使萬一不起,再請照”。2月1日,廣福病故,楊增新遂正式呈請改伊犁鎮邊使為鎮守使,並暫以護鎮邊使楊飛霞署理,負責管理伊犁陸軍、滿營及蒙哈事務,而將四領隊大臣改為四領隊官,由都督直轄。
伊犁鎮邊使取消以後,撤銷塔城參贊也被提上了議事日程。1916年11月19日,楊增新致電北京政府,正式提出了“改塔城參贊為道尹加副都統銜,歸新疆統轄,以一事權,以資治理”的建議,另外,建議將原由參贊管轄之滿營旗民改由塔城縣管轄,而將蒙哈各部仍歸督軍直轄,歸道尹節制,另外,除現有塔城縣外,將來應添設額敏縣,並將迪化道所屬之烏蘇、沙灣縣以及和什托洛蓋縣佐劃屬之,以起到就近垂範的效果。同年12月19日,北京政府正式下令裁撤塔爾巴哈臺參贊,而以新疆添設道尹一員駐塔城,所有該參贊原管之蒙哈事務局與交涉事宜,均仍歸該道尹循舊辦理,仍以原參贊汪步端為塔城道尹並加副都統銜。1917年3月1日,塔城道尹公署正式成立,下轄塔城、沙灣、烏蘇三縣以及和什托洛蓋縣佐。
其次,將阿爾泰改為阿山道,歸併新疆,擴大了新疆的行政區域。阿爾泰原為科布多參贊大臣轄區,1904年,清朝實行“科阿分治”將阿勒泰單獨劃出,另設科布多辦事大臣管轄。辛亥革命以後,科布多辦事大臣改為“阿爾泰辦事長官”。1915年7月,辦事長官劉長炳正式向北京政府提出了將阿爾泰改設鎮守使或道尹歸併新疆的方案。1918年8月與1919年1月,庫倫都護使陳毅又先後兩次上呈北京政府,提出了相同的建議。1918年11月22日,阿爾泰蒙古三部落王公、貝勒正式上呈楊增新,表示願歸新疆管轄。12月16日,楊增新將此事呈報北京政府,並提出了阿爾泰改道的具體方案:仿照塔城例,設一道尹加副都統銜,仍駐承化寺;道尹兼辦外交與防務,軍隊由新疆換防;漢、回、蒙、哈仍分別管理,在布林津設縣,布倫托海設縣佐,蒙古三部落歸督軍直轄,由阿山道尹節制。1919年阿山兵變爆發後,楊增新立即派周務學率部進駐承化寺進行處置,同時派兵接管了阿爾泰的防務,造成了阿爾泰歸新的既成事實。6月1日,北京政府正式發文,撤消阿爾泰辦事長官,改設阿山道,歸併新疆,6月13日,又任命周務學為阿山道尹。7月1日,阿山道尹公署正式成立。
第三,在南疆新增和闐、焉耆兩道。1919年11月21日,楊增新呈文北京政府,認為南疆地廣人眾,外商聚集,而現制只設兩道(阿克蘇道與喀什噶爾道),有四不便:一則辦理訴訟不便;二則道尹監督知縣不便;三則於辦理交涉不便;四則於賦稅轉運不便,所以,“自非於南疆再添兩道不足以資治理而重控制”,而設於焉耆者曰焉耆道,劃阿克蘇道尹轄之輪臺、焉耆、尉犁、婼羌、且末五縣及庫爾勒一縣佐以及迪化道轄之吐魯番縣,共六縣一縣佐以屬之。設於和闐者曰和闐道尹,劃喀什道轄之於闐、和闐、墨玉、洛浦、皮山、葉城六縣以及策勒村一縣佐以屬之,是“有駐焉耆道尹分治南疆之東,駐和闐道尹分治南疆之西”。經北京政府核准,4月8曰,焉耆道與和闐道正式成立,其中焉耆道下轄焉耆、輪臺、婼羌、尉犁、且末、吐魯番、鄯善七縣及庫爾勒一縣佐,和闐道下轄于闐、和闐、墨玉、洛浦、皮山、葉城六縣以及策勒村一縣佐。
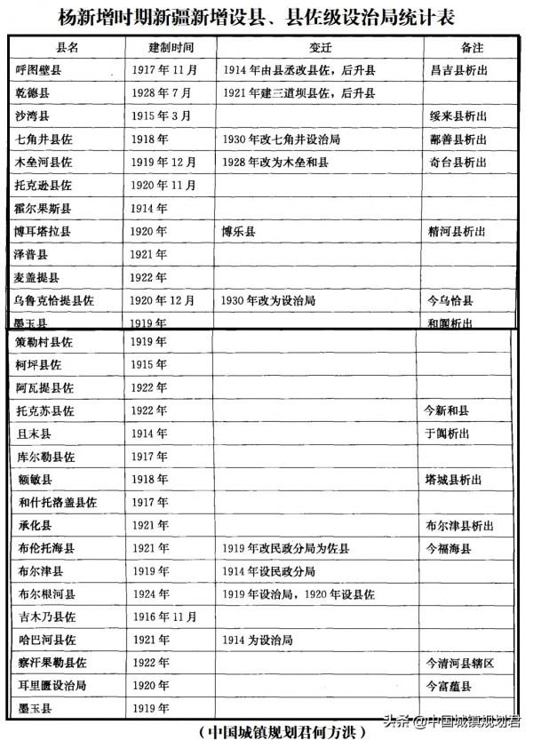
三、對縣級行政區劃的添設
1914年以後,楊增新又陸續設立了12個縣並11個縣佐,其中12個縣為:且末(1914年)、沙灣(1915年)、呼圖壁(1918年)、額敏(1918年)、墨玉(1919年)、布林津河(1919年)、博樂(1920年)、澤普(1921年)、承化(1921年)、布倫托海(1921年)、麥蓋提(1922年)、乾德(1928年),11個縣佐為:和什托洛蓋(1915年)、吉木乃(1916年)、庫爾勒(1917年)、柯坪(1918年)、策勒村(1919年)、木壘河(1919年)、托克蘇(1920年)、烏魯克恰提(1920年)、托克遜(1920年)、哈巴河(1921年)、阿瓦提(1922年)。而楊增新之所以不斷增設縣及縣佐,主要是基於以下幾方面的需要:
1.適應當地經濟社會發展的需要。隨著縣域經濟的發展與人口增加,往往形成許多新興城鎮,政府為方便管理,便設定縣佐或者縣。如焉耆縣所屬之庫爾勒,地處南疆門戶,“幅員七十餘里,人民四千餘戶,地方重要與焉耆相等而富庶過之”,但因與焉耆有開都河相隔,人民辦理詞訟不便,因此,1917年6月,楊增新呈請北京政府設定庫爾勒縣佐。又如呼圖壁有人口8000餘人,“其人口糧賦之範圍,較之北路附近之烏蘇、精河等縣,有其過之。”1914年12月,設立呼圖壁縣佐,負責辦理詞訟、糧賦等事務,而命盜案件仍由昌吉縣處理,以至於“舍近求諸遠,急來而應以緩”,因此,1917年11月,楊增新以呼圖壁“近以人口增繁,地方多故,故開渠興墾籌辦,已極艱難,治獄緝奸,處理尤宜迅速,”呈請將呼圖壁縣佐升為縣。再如和闐為當時新疆首縣,“每年賦稅收入約二十五六萬兩,人口亦達二十五六萬人之多,而且英俄外籍商民亦較他縣為眾,其訟獄之煩,交涉之難,實為各屬冠,若專恃一官治理,雖在上者,實已日不暇給”,而該縣哈拉哈什河以西之哈拉哈什地方,有人口千餘戶,舊有稽查員辦理訴訟,“並有糧倉、稅局,宛然一縣治也”。1919年3月,楊增新呈請以哈拉哈什增置墨玉縣。又如1921年11月,楊增新又以葉城所屬之波斯坎地方有居民六千戶,市鋪二百餘家,“地當孔道,商務曰繁,阡陌相連,近年來以外商聚集,訴訟日繁”,請置澤普縣。
2.加強對偏遠地區行政管理的需要。由於新疆地廣人稀,居住分散,不少地區的居民,由於距離縣治太遠,完糧納稅、辦理訴訟等都不方便,同時由於政府行政管理不到位,這些地區的社會治安問題比較突出。因此,為了加強對這些地區的管理,方便當地民眾辦事,往往添設縣佐或者直接設縣治理。如古城縣所轄之木壘河,距離縣治有二百里,“往返需時,實多窒礙”,而政府對於當地種植鴉片,也是“防範難周”,因此,1917年6月,楊增新認為木壘河“似非添設官吏不足以維秩序而保治安”,呈請北京政府設縣佐一名駐紮木壘河。再如於闐所屬之卡牆,地處塔克拉瑪干沙漠東南緣,地廣人稀,1914年時僅有居民5900多人,不及和闐一個鄉的人口。1914年4月,楊增新以卡牆距于闐縣治達1400裡之遙,前以該地會匪猖獗,就近改歸婼羌縣屬,但距婼羌縣治仍在千里以外,“民間詞訟赴訴,仍多未便,且無官近為監理,奸宄不免重生”,為此,請在卡牆添一縣治,定名為且末。再如同屬於闐縣之策勒村與努拉村,共有居民七千餘戶,分別距離縣治240裡與360裡。由於居民赴縣衙不易,而由縣派員前往徵收賦稅,並由鄉約包辦訴訟,以致弊端叢生。而且因該地商務繁盛,英俄商人與華人雜處,辦理交涉也頗為棘手,1912年曾發生策勒村事件,釀成外交案件。1919年2月,楊增新呈請增設策勒村縣佐,以就近辦理徵收、墾荒、訴訟、交涉等事。
3.加強沿邊地區的開發以及鞏固邊防的需要。新疆沿邊地區人煙稀少,經濟落後,邊防薄弱,亟需招民開墾,設官治理。對此,楊增新曾經以“科布多、帕米爾因未設郡縣而亡,蒲犁因設郡縣而存”的道理,來說明實行縣治對於鞏固邊疆的重要性。如霍爾果斯系伊犁國防第一門戶,而且土地肥沃,宜農荒地甚多,以至於俄人經常越界侵佔土地,勢甚猖獗,其官吏商民也是隨意出人我方卡倫,走私鴉片等違禁物品,甚至強行闖關,不准我方査驗,使我方卡員形同虛設。對此,1914年5月,楊增新認為霍爾果斯“非增設縣治不足以資鎮攝”,呈請設霍爾果斯縣。再如博爾塔拉原為察哈爾蒙古牧地,地勢平坦,土地肥沃,森林、鹽池、礦產等資源比較豐富,附近漢、回、纏民前往墾牧者日漸增多。1919年10月,楊增新以大營盤附近人煙輻輳、商賈雲集,居民有二百餘家,周圍墾戶尚多,而且其地近俄邊,邊防緊要,應立即設官駐兵,以固邊圉,遂請設博樂縣治。又有塔城所屬之額敏勒河地方,原為蒙古十蘇木牧地,極為衝要,“戶口繁庶,向稱巨鎮”,“商賈輻輳,絡繹不絕”,且為塔城精華之地,“膏腴之地,數不勝數”,且“設市以來,漢纏雜處,種類極為龐雜”,而“所有一切事故,統歸塔城縣處理,在事實上已有鞭長莫及之患”,因此,楊增新認為“內審國勢,外顧邊防,設縣一層,實有迫不容緩之勢”,1918年6月,楊增新呈請北京政府添設額敏縣治。1920年12月,楊增新又以疏附縣屬烏魯克恰提距疏附縣城600餘里,距伊爾克斯坦邊卡180裡,山中通俄小路多由此分叉,形勢捉要,而該地布魯特(柯爾克孜族)逐水草而居,遙制不易,若設縣佐,於撫民、邊防兩有裨益,呈請設定烏魯克恰提縣佐。
4.維護交通或者軍事行動的需要。如綏來(瑪納斯)一阿山官道有二十餘站,沿途多為戈壁,人煙稀少。1914年11月,楊增新呈請在綏來縣境北部設立沙灣縣治,以便屯墾駐兵,以為阿山應援。1915年4月,楊增新即派步兵營長楊修政率部赴沙灣屯墾,並由其暫署沙灣縣知事。再有和什托洛蓋,距沙灣四站,距阿爾泰七站,位置適中,為綏阿官道之重要驛站。1915年4月,楊增新呈請設定和什托洛蓋縣佐,以維護交通,特別是保障郵電線路的通暢。七角井是甘新官道上的一個澤站,是哈密、鄯善、鎮西、木壘河四縣的交通樞紐。1917年,楊增新派員在此開挖坎兒井,頗有成效。1918年2月,楊增新即以七角井“地當四縣孔道,形勢扼要,果設官聚民,從開井墾荒入手,一旦有事,添兵駐防亦較易鞏固”為由,呈請添設七角井縣佐。又迪化至焉耆1200多里,沿途只有吐魯番一縣,而該縣城位置偏東,對於沿線供應頗為不便。1920年11月,楊增新以吐魯番所屬託克遜“戶口殷繁,為南北路交通要區,設縣佐後,既免遠道供應之勞,而居民亦得就近訴訟之便”為由,請置托克遜縣佐。三道壩(今米泉)盛產稻米,而且地當迪化東北門戶,是迪化通往阿爾泰、科布多的必經之路。1921年6月,楊增新呈請在三道埂修建城牆,以便儲備軍米,駐紮軍隊,並添設縣佐一員駐紮。1921年10月,三道壩縣佐准予設立,1928年又升為乾德縣。
四、調整新疆行政區劃的意義
這樣,經過楊增新的不斷調整,1928年,新疆共有8個道、50個縣、11個縣佐,情況如下表:
楊增新對於新疆行政區劃的調整,有以下幾個方面的重大意義:
首先,“省——道——縣”三級體制的建立以及道、縣兩級行政區劃的增加,加強了省對於基層政權的控制,提高了行政效率。其中道的數量由1913年的4個增加到1928年的8個,縣的數量由1913年的38個增加到1928年的50個縣、11個縣佐。對此,楊增新說得很清楚:“竊維治兵之官多則亂,治民之官多則治,古今中外政有攸同。民國肇興,省制改為三級。道尹職居中級,稟承省長而分寄耳目於地方者也。在內地道轄區域非甚廣遠,察吏安民固無不逮,新疆則非內地可比。”由於地廣人稀,往往“每數百里而成一縣,每百餘里而成一鎮,以縣轄鎮,往往鞭長莫及,統馭難周,非分組行政機關,不足以資治理。”
其次,保持了南北疆行政區劃的均衡發展。清代以來統治者都比較注重北疆的經營,而不注重南疆。1913年新疆有四個道,南北疆各二,1919年,北疆添設塔城、阿山道而成為四道,南疆仍然只有阿克蘇、嚷什噶爾兩道,行政區劃上北重南輕的格局比較突出。對此,楊增新認為:“南疆阿克蘇、嗜什噶爾兩道疆域廣闊,人民繁庶,現制諸多不便,而五年來均注意北疆,而於南疆尚未克賡續經營,當此俄邊多事之秋,又值(西)藏局未定之會,南疆尤形緊要。”因此,呈請設定和闐道與焉耆道,使得南疆也成為四道,南北疆行政區劃趨於平衡。
第三,行政區劃向邊遠地區、牧區、邊境地區擴充套件,行政區劃的空間地理分佈格局更加合理。塔里木盆地東南部為新疆最為偏僻荒涼的地區,1914年以前,該地區只有婼羌一縣,1917年,全縣人口只有4298人,684戶,可謂空礦至極。1914年,楊増新透過增設且末縣,一定程度上填補了這一地區行政區劃的空白。1919年11月,楊增新認為:“南疆之攝羌縣路通藏地,蒙古王公前往朝拜達賴班禪多由此,昉範未可稍疏。又由甘肅之敦煌縣經婼羌、且末、于闐以達南疆各縣,系古陽關大道,近歲漢纏各商絡繹於途。匪類亦視為淵藪,前次婼羌戕官之案可為明證。”因此,呈請設定焉耆道,並將婼羌、且末以及尉犁三縣劃入,以加強對這一地區的管理。而天山以北之伊犁、塔城、阿勒泰地區,原多為蒙古、哈薩克牧區,行政區劃的設定也比較薄弱,如1913年,伊犁、塔城、阿勒泰只有4縣。經過楊增新的大力建設,除增置塔城、阿山兩道外,到1922年,伊犁、塔城、阿山三道已有12個縣、3個縣佐,其中包括在中俄邊界附近設定的霍爾果斯縣以及哈巴河、吉木乃兩縣佐。這樣,新疆初步形成了一個覆蓋全疆、比較完整的行政管理網路,邊防力量也大為加強。
最後,楊增新當政時期,正值國內政局多變、戰亂頻仍的多事之秋,北京政府對邊疆無暇顧及,故對於楊增新的治邊舉措較少掣肘,這使楊增新得以從“治邊、防民”的實際需要出發,靈活地調整新疆的行政區劃。縱觀其十餘年的行政區劃建設,無一不是從實際出發,猶如棋盤佈局,上下呼應,左右一體,當設即設,充分體現了楊增新“為大於其細”的執政理念,至今仍然有許多借鑑意義。
