不知道大家是否還記得,小編曾於12月16日對一位豐田榮放車主就車輛機油乳化及增多問題進行過報道,就在2022年1月2日,小編在汽車投訴網中再一次發現一位豐田榮放車主在平臺上發起一則投訴,其中講述自己車輛僅購買不到半個月就出現機油增多以及乳化現象,希望4s店能夠對此情況給予解釋。
(車主描述)
為進一步瞭解車輛具體情況,小編立即與車主曹先生取得聯絡,經過溝通小編了解到,曹先生車輛於2021年12月21日購買,至今使用不足半個月。就在車輛行駛近100公里後便發現車輛機油出現乳化以及增多問題,聯絡4s店詢問原因被告知需前往4s店進行檢查後才能得知,目前曹先生因工作原因並未前往4s店進行檢查。
(投訴資訊)
直至目前,車輛仍待前往4s店進行檢查,雙方也在就機油乳化及增多問題正在進行協商。
不止一人!多位豐田榮放車主均出現機油乳化及增多問題!
據小編了解到,豐田機油乳化問題已經存在較久時間,在網上已經有不少車主對此事做出過反映或者是投訴!不僅如此,小編髮現在汽車投訴網中有關一汽豐田機油乳化以及增多問題便已經形成集體投訴,目前已有累計12位車主在平臺中控訴自己所購買的一汽豐田車輛存在機油增多以及乳化現象,部分車主直至目前仍未得到良好解決。
(汽車投訴網相關集體投訴)
說回曹先生車輛問題,據曹先生所述:自己車輛在購買後不久便發現發動機處發出濃厚汽油味道,透過檢查機油尺發現發動機內部機油有明顯上升,並且擰開機油加註口發現蓋子以及加註口記憶體在較多乳白色乳化液體,並且散發出刺鼻汽油味。
(車輛機油增多)
(發動機機油出現乳化現象)
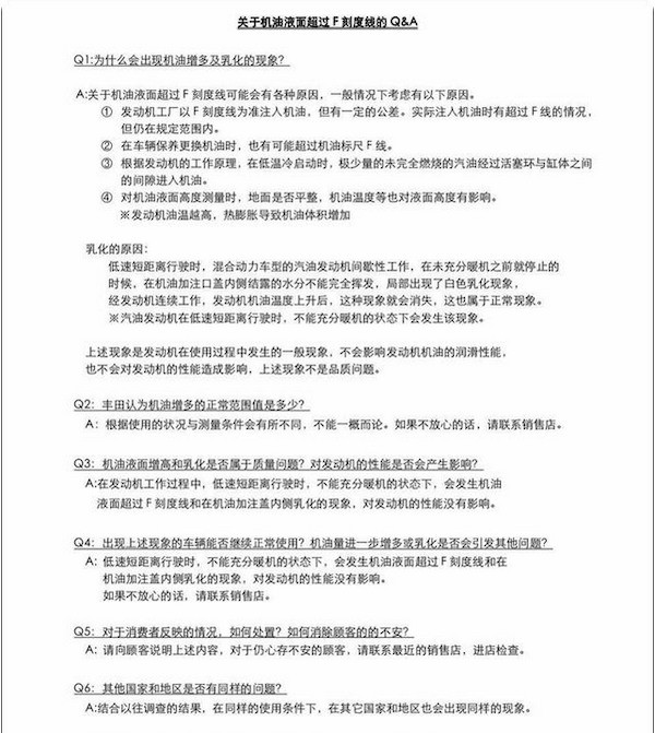
豐田曾對機油乳化以及增多問題做出回應
小編在網上查詢發現,伴隨著豐田汽車機油乳化以及增多現象而投訴的車主增多,豐田廠家也曾對此現象做出過詳細解釋:“發動機機油增多是因為在低溫冷啟動時,極少量未完全燃燒的汽油透過活塞環級缸體之間的間隙進入機油所致;而機油乳化則是因為發動機在低溫環境下未充分暖機,導致機油加註口蓋內側結露的水分不能完全揮發,導致區域性出現白色乳化現象。”
(豐田就機油增多及乳化問題作出回應)
4s店拒絕透漏任何資訊,僅表示有待檢查
為了解車輛具體情況,小編隨即透過車主提供的4s店電話號碼與之聯絡。經過簡單交流後小編向對方問詢車輛目前具體情況,可4s店售後人員卻拒絕告知車輛任何資訊,並表示目前無法告知任何資訊,待車主進站檢查後會給予維修。
廠家態度略微敷衍,但表示已對資訊進行記錄
為更好的瞭解車輛目前情況是否有具體解決方案,小編隨即向一汽豐田廠家客服打去電話,經過溝通後小編將車輛情況向廠家進行報備,隨後小編多次向廠家提出疑問“就豐田車輛機油乳化以及增多問題是否有具體解決方案?”,對方卻一直以“待汽車進站檢測後會有具體解決方案。”為由進行敷衍,最終溝通也只能不了了之。
汽車網評:車輛目前仍待檢測,車主欲求退換
直至目前,車輛仍待前往4s店進行進一步檢查,可車主曹先生向小編講述,自己車輛剛提不久便出現這樣的情況,心裡面對於豐田榮放車輛已經失去信心,並表示希望4s店能夠給予退換車服務。
最後,小編就目前曹先生車輛情況是否滿足退換車要求這一問題向律師進行諮詢,對方瞭解後表示:根據按照三包法相關規定退換車條件是1.三包有效期內汽車修理時間累積超過35天。2.同一個產品質量問題引發的修理累計超過五次。3.嚴重安全故障累計進行了兩次修理。4.購車之日起60日內或行駛里程3000公里內,轉向系統失效,制動系統失效,車身開裂或燃油洩漏。
